《碧蓝航线》开发商2025年营收2.29亿元、利润2826万,新作转向3D战棋?

问AI · 勇仕网络营收下滑却加大研发,背后有何战略考量?

这个月,超3000万预约的二次元都市开放世界《异环》即将开启公测。同一时间,《崩坏:星穹铁道》《鸣潮》都在筹备周年庆,这段时间的二次元赛道堪称“神仙打架”。但其实,这只是未来几年二游血海的一个切面。

随着今年《明日方舟:终末地》《异环》《无限大》的上线,包括《蓝色星原:旅谣》《归环》等潜在选手,以及库洛、深蓝互动在研新游戏,米哈游自家新游戏的上线,GameLook曾指出,二游赛道的饱和度可能会达到一个令人发指的程度。

即将到来的新一轮二游大战中,《碧蓝航线》(勇仕与蛮啾合作开发)、《深空之眼》的开发商勇仕网络似乎渐渐淡出行业视线。但从勇仕网络官网招聘信息来看,这家沉默许久的二次元厂商也在积极筹备下一代新产品。

图片

当二游重新站到十字路口上,作为国内唯一上市的二次元公司(新三板挂牌),借由勇仕网络刚刚对外公布的2025年财报的详细数据,不仅让我们看到这家公司现状,也反映了当下大多数二次元游戏公司的处境。

净利润继续下滑25.91%,勇仕先豪掷1500万现金分红

根据勇仕网络发布的2025年全年业绩报告(以下简称财报),公司2025年营业收入2.29亿元,同比下降8.37%;归属于挂牌公司股东的净利润2826.74万元,同比下降25.91%;营业利润764.39万元,同比减少70.75%。

图片

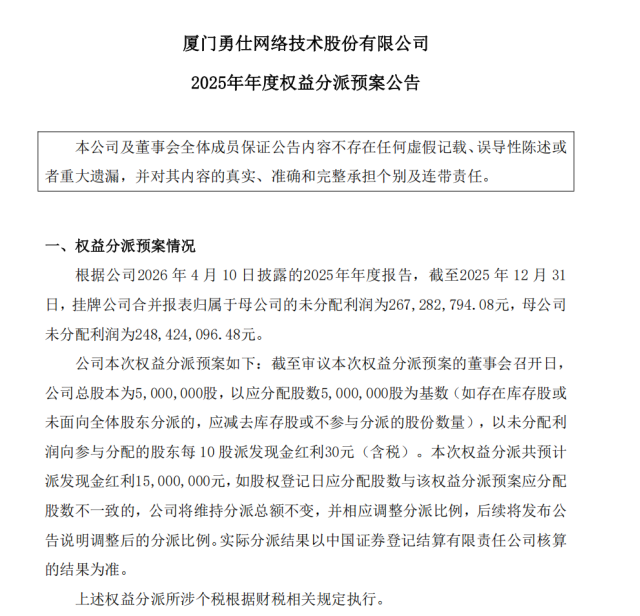
值得一提的是,勇仕在年报披露的同一天也发布了《2025年年度权益分派预案公告》,截至2025 年 12月31日,挂牌公司合并报表归属于母公司的未分配利润为267,282,794.08元,母公司未分配利润为248,424,096.48元。

同时宣布公司2025年全年权益分配预案:以公司总股本500万股为基数,向全体股东每10股派发现金红利人民币30元(含税),合计派发现金红利人民币1500万元,占同期归母净利润的比例为53.06%。

图片

财报提到,公司营业利润同比减少70.75%,主要是因为收入减少,其次是因为本期加大研发投入,研发费用与管理费用均较上年同期增加了:2025年公司费用1.65亿元,同比增加13.78%。

另外,本期营业成本847.32万元,同比下降30.16%;主要是因为收入减少,同步减少游戏的服务器以及渠道费支出。公司销售费用3021.76万元,同比减少30.82%,其中宣传推广费用1296.35万元。主要因为收入减少,同步减少游戏的宣传推广费用。

图片

根据财报,勇仕主营业务(游戏收入)2.20亿元,同比减少8.56%。财报指出,主营业务收入出现下滑,主要是游戏生命周期延长导致。其中主要受影响的是自主运营的《深空之眼》国服出现较大幅度下滑,同比营业成本也较少

图片

从收入结构划分来看,由于勇仕财报中并没有明确对“授权运营”“联合运营”“自主运营”的范围和涉及产品作出精准定义,根据一般游戏公司的惯例,勇仕两款产品中,由于《碧蓝航线》是完全交给B站发行,因此授权运营一栏应该主要指代《碧蓝航线》的收入(还有《深空之眼》国际服未交回给勇仕时的海外收入)。

图片

财报显示,授权运营依然是勇仕的主力收入,但也出现了些许波动:2025年营业收入1.42亿元,同比减少2.38%。很有可能是因为悠星、B站退出《深空之眼》国际服运营,导致授权收入部分出现了下滑。

授权运营稳占大头,叠加代理方B站的年报数据,进一步印证了《碧蓝航线》这一IP的稳定性。B站在2025中期财报里将《碧蓝航线》称为“长青游戏”。年报发布后,陈睿透露B站游戏业务七成收入来自《三谋》《碧蓝航线》等长线运营产品——《碧蓝航线》的收入稳固可见一斑。

图片

按照惯例,联合运营通常指联运渠道,目前《深空之眼》安卓渠道仅接入了小米,再加上B服——联合运营可能主要指《深空之眼》B服和小米服;自主运营即指代《深空之眼》国内外的官服。根据财报,去年勇仕联合运营的营业收入2955.84万元,同比减少8.51%;自主运营,4869.66万元,同比减少22.84%。

如果按地区来分,勇仕去年的国内营业收入1.42亿元, 同比减少15.48%;海外收入7869.79万元,同比增加7.24%。很可能是因为《深空之眼》国际服自主发行后,减少了同代理方分账,带动海外收入的增加。

图片

如今,随着国内二游普遍进入深度全球化阶段,尤其对于长线运营游戏而言,国内二次元公司开始更倾向于建立本土化团队负责海外代理,而非继续寻求专业发行商合作。比如库洛《鸣潮》、鹰角《明日方舟:终末地》都已经开始尝试自己全球同步发行。

研发费用占七成,勇仕下一代游戏不做传统二次元?

经历了2024年净利润腰斩(同比减少56.25%)后,直到2025年,勇仕仍在深陷业绩下滑的怪圈,很大原因是产品供应的青黄不接。

目前,勇仕已上线的产品仍然只有和蛮啾联合开发、B站代理运营的《碧蓝航线》,以及自主研发和运营的《深空之眼》(国际服去年4月后也由勇仕自己运营)。虽然《深空之眼》长线表现不佳,但《碧蓝航线》延续了过往的稳定表现,为勇仕提供了宝贵的缓冲期。

此外根据财报,去年勇仕员工数551人,相较于去年增加了21人,其中技术人员469人,运营人员55人,管理人员27人;如果按照学历划分,公司无博士,硕士47人,本科417人,专科69人,专科以下18人——员工数量增加反映为研发费用和管理费用上升,这也是影响公司业绩下滑的原因之一。

图片

长期来看,持续投入成本研发下一代产品是必不可少的。勇仕在收入大幅下降的情况下,连续两年增加研发投入,也说明了这家公司的决心。

财报显示,勇仕去年研发费用1.65亿元,同比增加13.78%,占比71.89%——这也证明了作为内容驱动型产品的二游,即使是中型二次元厂商,产品开发成本同样节节攀高。当然勇仕也清楚,尽早端出自己的下一代产品,才是目前爬出业绩泥潭的救命稻草。

图片

随之引出一个问题,勇仕下一代产品到底是什么类型项目?去年官网招聘已经透露,勇仕的新产品可能是都市潮酷前卫题材的Q版3D自走棋。等到2026年,GameLook发现,勇仕新项目招聘信息发生了些许变化。

从勇仕官网2026年的招聘岗位要求来看,这家厂商的新项目依然可能是一个Unity开发的Q版3D自走棋游戏,只不过整体风格定位可能发生了变化:“风格非日系、美式卡通,写实渲染、写实次时代角色”……新关键词的出现,似乎说明勇仕想要跳出以往“二次元游戏”范畴,探索次世代写实、美式卡通风格等新方向。

图片

当然,新项目具体情况如何恐怕还有待勇仕后续透露更多信息。