一个新兴专业:脑机接口专业

问AI · BCI专业的跨学科课程如何融合神经科学与人工智能?
图片

【摘要】脑机接口(BCI)是一种颠覆传统人机交互的变革性技术,旨在绕过外周神经与肌肉系统在脑与计算机之间建立直接的通信与控制。随着BCI技术的快速发展及其应用需求和对BCI专业人才需求的增加,逐渐出现了一个新兴专业——BCI专业。然而,迄今为止,少有文献论述这一新兴专业的多学科性和培养方案。为此,本文首先介绍了BCI的应用需求,包括医学与非医学领域对BCI技术的需求,阐述了BCI研发的多学科性质以及对BCI专业人才的迫切需求。然后,提出了BCI专业的培养方案,充分考量了BCI研发的多学科性质来设置课程及学分分布。此外,分析了BCI专业建设面临的挑战,并提出了应对策略的建议。最后,展望了BCI专业的未来。希望本论文为BCI专业的建设提供有价值的参考。

0  引言

脑-计算机接口(brain-computer interface,BCI)简称脑机接口,是一种颠覆传统人机交互(human-computer interface,HCI)的变革性技术,旨在绕过或不依赖外周神经或肌肉(peripheral nerves or muscles),利用中枢神经系统(central nervous system,CNS)(如大脑)产生的中枢神经信号在脑与计算机之间建立直接的通信与控制通道,以改善或进一步提高个体(包括患者、残障人士和健康个体)的生活质量或工作效率,具有潜在医学和非医学应用价值[1-10]。特别需要注意的是,BCI是一种直接从大脑向外设输出指令的通信和控制系统,同时把结果在线反馈给BCI用户形成闭环,以调节其大脑活动[11-13],如图1所示[12]。相关研究报道,通过精确解码大脑信号,不仅可以实现对机械臂和轮椅的控制,还能够通过计算机进行语言表达[3-4, 14-19]。

图片
图1 BCI系统示意图[12]


如上所述,有别于传统人机交互,BCI是一种变革性的人机交互,是阳光下的新事物[5-6],也是人类的梦想之一。自1964年Walter等开启BCI研究[20-21],该领域已发展逾60年。21世纪以来,BCI发展迅猛,2015年欧盟发布的路线图推动了它在医疗和非医疗领域的应用,同时在受人关注的医学期刊上发表的文献也急剧增加。此外,科技巨头如Neuralink和Facebook投入巨资研发BCI技术,旨在提供无需键盘的交流方式。预计未来十年,BCI将广泛应用于娱乐和医疗市场[3-4]。

BCI领域科学兴趣和研究活动的迅速增长主要归因于以下三个关键因素的共同推动。首先,功能强大且价格低廉的计算机硬件和软件为大脑活动的复杂、高速分析提供了必要支持,这是实现实时BCI操作的关键条件。其次,过去六十多年对CNS的深入研究,特别是在脑电活动、神经元动作电位等脑信号本质与功能上的重大突破,以及脑信号记录技术的进步,为BCI奠定了技术基础。最后,对残障患者需求的重新认识揭示了BCI技术的重要社会价值。脑瘫、脊髓损伤脑卒中等疾病导致的交流障碍,使许多患者迫切需要最基本的通信与控制手段,即便BCI技术尚在初期发展阶段,也已显示出解决这一问题的潜力,其社会需求成为BCI发展的重要驱动力。正如恩格斯所言:“社会一旦有技术上的需要,这种需要比十所大学更能推动科学进步。”

在中国,自1998年清华大学团队开展BCI研究,已取得显著进展[22-29]。中国在2021年启动脑计划,国家政策支持投入资金研发BCI。2023年国内产业联盟的成立促进了BCI技术的社会需求、临床应用、技术创新和政策支持。

随着BCI技术的快速发展及其应用需求和对BCI专业人才需求的增加,逐渐出现了一个新兴专业——BCI专业。然而,迄今为止,少有文献论述这一新兴专业的多学科性和建设方案。BCI专业学制与学位授予、培养目标和培养成效如何?如何设置BCI专业课程?专业建设面临哪些挑战?针对这些问题,本文进行了详细的阐述和讨论,期望为BCI专业建设提供有参考价值的方案。

1  BCI的应用需求

1.1 BCI的医学应用需求

严重运动功能障碍患者因无法与外界沟通而导致生活质量受损,同时会对家庭和社会构成沉重负担。BCI技术提供了一种新的通信与控制选择,以满足这些患者的基本需求,这是BCI最重要的目标,也是首要的目标[14-19]。此外,BCI技术对于脊髓损伤、脑卒中和阿兹海默症等其他严重残疾患者,同样是重要的潜在需求[7-8]。

许多研究表明BCI能够为临床患者和残障人士提供替代、恢复、增强、补充或改善CNS自然输出的功效[12]。例如,已有研究把、将BCI用于中风康复、肌萎缩侧索硬化症(amyotrophic lateral sclerosis,ALS)、脑外伤治疗、脊髓损伤康复和神经康复训练等[3-4]。也有研究把双向BCI技术用于脊髓损伤患者,将BCI与虚拟现实交互融合用于神经康复,以及融合BCI与功能性电刺激(functional electrical stimulation,FES)用于运动恢复等[3-4]。此外,BCI作为可穿戴神经技术有望用于自我健康监测以预防疾病,这是BCI的预防医学应用[3-4]。

1.2 BCI的非医学应用需求

除了医学应用需求外,BCI还有非医学应用需求或非医学目标。随着BCI技术的发展,其非医学领域的需求也在增长,主要包括以下几个方面。

1.2.1 虚拟现实与增强现实

BCI在改进和深化人机交互方式方面具有显著的潜力。BCI技术与虚拟现实(virtual reality,VR)和增强现实(augmented reality,AR)相结合,可以让用户通过脑信号控制虚拟环境,创造更沉浸、更个性化的体验[30]。

1.2.2 游戏与娱乐

BCI技术的应用带来了“意念控制游戏”的可能。通过脑电波控制角色与虚拟物体的交互,有望实现玩家更深度的沉浸感。许多游戏公司已经在探索基于脑电的游戏体验,这不仅拓展了游戏的互动方式,也推动了新型脑控技术的市场需求[31-32]。

1.2.3 教育与学习

BCI技术在教育领域的潜在应用主要集中在学习状态监测、个性化教育以及特殊教育方面。例如,通过BCI系统监测学生的注意力、情绪等状态,有助于教师及时调整教学策略。此外,对于有学习障碍或运动障碍的学生,BCI技术有望辅助其学习进度,提高学习效率[33]。

1.2.4 职业安全与生产力提升

BCI有望用于监测专业和职业操作员表现,如疲劳状态、精神集中程度等,在交通运输、危险工业操作等领域可辅助保障职业安全。通过BCI系统实时反馈工作者脑疲劳和情绪状态,能在必要时发出提醒,防止疲劳引发事故,提高生产力和安全性[34-35]。

综上所述,BCI技术的非医学应用需求广泛且深入,涉及生活、娱乐、教育和职业安全等领域。随着技术的进步,未来BCI的应用将变得更加普及和多样化,进一步提升人机交互的便捷性和智能化水平。

2  BCI研发的多学科性质及对专业人才的需求

2.1 BCI研发的多学科性质

近些年来BCI取得非凡发展的一个重要原因是它内在和必然的多学科性,这也是BCI研究和开发的独特性[3-4]。BCI的多学科性质具体体现在如下几个方面:① BCI所用大脑信号的适当选择,取决于人们对神经科学的理解,无论是基础还是应用神经科学。② 正确记录所选的脑信号取决于物理科学以及电气和材料工程,也取决于神经外科和组织生物学。③ 所记录脑信号适当、有效、及时的处理需要计算机科学和应用数学。④ 算法将脑信号特征翻译为实现用户意图的设备命令,该算法的设计和操作取决于系统工程以及对大脑功能自发和自适应变化(即大脑自适应性或神经可塑性)的理解。⑤ 适当用户群的选择与适当应用系统的实现需要临床神经病学和康复工程,并依靠辅助技术的专业知识。⑥ 最后,用户与应用设备之间复杂持续的交互管理需要理解行为心理学和人类工程学。

由此可见,BCI的独特性涉及大脑这一高度复杂的系统,BCI与脑科学或神经科学直接相关,而脑科学是最具挑战性的研究。同时,BCI也与先进的计算机科学技术和人工智能直接相关,计算机与人工智能是实现BCI的工具或工程方法。此外,以用户为中心的BCI设计与人类工效学直接相关[36],还与生物医学工程、神经与康复工程、智能机器人控制等紧密相关。BCI研发的多学科性质如图2所示。

图片
图2 BCI研发的多学科性质示意图


综上所述,基于BCI研发的独特性和多学科性,如果BCI研究和开发要实现它们的首要目标,即为严重残疾患者提供重要的通信和控制选择,那么这些不同学科之间的有效合作是至关重要的[3-4]。实际上,除了BCI的首要目标,其他目标(如其他医学目标、非医学目标)的实现也需要不同学科之间的有效合作。

2.2 对BCI专业人才的需求

为了实现人类的BCI梦想,满足BCI医学和非医学应用需求,BCI的研究、开发和应用需要BCI专业人才。随着BCI技术的快速发展和产业转化推进,对BCI专业人才的需求日益剧增,驱动这种需求的主要因素包括以下几个。

2.2.1 BCI行业对跨学科创新人才的需求 

BCI技术涉及神经科学、计算机科学和人工智能等多个学科的知识,要求专业人才具备广泛的跨学科知识和深厚的学术背景。BCI专业人才能够将脑信号转化为机器指令,推动医疗康复、神经工程和VR等领域的创新应用。传统学科难以完全满足BCI行业对跨学科综合知识和技术的需求。

2.2.2 BCI应用领域需求的增加与产业化对BCI专业人才的需求

BCI在医疗和非医疗领域的应用需求不断增加。医疗领域需要BCI帮助瘫痪患者恢复运动和交流能力,娱乐、教育和智能家居等领域则对BCI交互技术有强烈需求。随着BCI技术和产品的逐步落地,产业界需要能够设计、实施和优化BCI解决方案的专业人才,以推动产品化和市场化进程。包括Neuralink在内的全球多家企业已投入BCI领域以促进技术商业化。各国政府,如中国的“脑计划”和欧盟的BCI发展路线图,也在加速BCI从实验室研究到产业应用的转化。专业化BCI人才的培养是实现技术转化、产品开发和市场推广的关键。通过建立BCI专业,可以培养具备综合知识和实际技能的专业人才,满足日益增长的BCI市场需求,加速实现BCI技术的普及应用。

3  BCI专业培养方案

BCI专业培养方案在很大程度上取决于专业层次或学制,包括:① 专科层次的BCI专业,学制3~4年;② 本科层次的BCI专业,学制4~5年;③ 硕士研究生层次的BCI专业,学制3~4年;④ 博士研究生层次的BCI专业,学制3~5年。这些层次的BCI专业学位授予分别为专科、学士、硕士和博士学位。下面以本科层次的BCI专业为例,给出建议的培养方案,对于专科、硕士和博士研究生层次的BCI培养方案可以在此基础上适当降低或拔高培养目标和成效,由于侧重点有所不同,可根据具体情况调整学制、增删课程及其学分与学时。

3.1 BCI专业学制与学位授予

3.1.1 BCI专业学制

建议按本科四年学制,第一学年和第二学年重点学习外语、数学、物理等基础课程以及BCI的学科基础课程。第三学年重点学习BCI专业的专业主修课程。第四学年重点完成专业实践训练课程及论文综合训练。

3.1.2 学位授予  

建议授予工学学士学位。

3.2 BCI专业培养目标

培养基础宽厚,知识、能力、素质俱佳,具有多学科协作和交叉融合能力的原创或创新型人才,以及具有全球化视野,在BCI专业及其相关领域具有国际竞争力的未来领军人才。

3.3 课程设置与学分分布

3.3.1 基本学分学时

建议本科培养总学分为150~160学分,包含实习实践学时,并且设置实训周,以锻炼学生实操能力。

3.3.2 课程设置

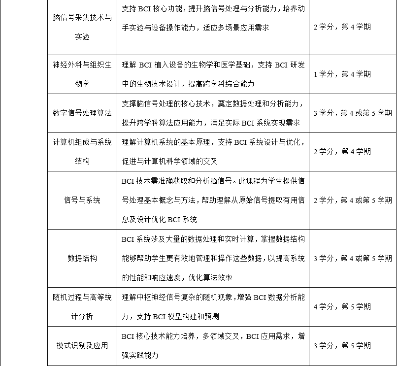
课程体系结构应遵循专业交叉、基础宽厚、能力导向、创新驱动的原则,分为理论课程和实践课程两大部分。理论课程包括通识教育课程、专业教育基础课程、专业主修课程;实践课程包括实验教学、专业综合实践训练、论文(毕业设计)综合训练等环节。基于BCI研发的多学科性进行BCI专业的课程设置,表1给出了课程名称、课程的必要性、建议学分和学期。

表1 BCI专业的课程设置
Tab.1 Curriculum of BCI major
图片
图片
图片
图片
图片
图片

通识类课程(如综合英语、军事理论和政史类课程等)不在该表讨论,该设置方案是初步的、建议性的,后可以根据实际建设需求增减或优化。各个学校可以根据实际情况,针对专科、本科、硕士或博士层次,进行调整或优化,特别是每门课程的具体学时也需要根据具体情况进行规划。

4  面临挑战与展望

4.1 BCI专业建设面临的挑战和应对策略

以本科层次的BCI专业建设为例,专业建设面临许多挑战,尤其因其跨学科性和前沿性而更加复杂,本文也相应地提出一些应对策略。

4.1.1课程教材缺乏或不完善

BCI作为新兴领域,BCI专业作为新兴专业,缺乏与BCI紧密相关或核心的课程教材,一些所谓的教材实际上是编著或专著,可能是不懂教学目标、教学方法与规律的科研人员编写的,或是并未真正理解BCI的人员编写的。建议组织既掌握教学方法和规律以及有长期教学实践经验,又深刻理解BCI技术本身的人员编写与BCI紧密相关或核心的课程教材。

4.1.2 高昂的实验设备和资源需求

BCI研究和应用需要特定的实验设备,如脑电图、功能磁共振成像设备等,采购和维护成本高,且对实验室环境有较高要求。可以通过校企合作、共享资源的方式,解决实验设施不足的问题。同时,建立虚拟仿真实验平台,帮助学生通过软件模拟实验步骤和数据分析,节省成本。

4.1.3 师资力量短缺    

BCI领域需要具有跨学科背景的教师,目前高校缺少具备神经科学和计算机技术双重背景的专职教师,这会影响教学质量。建议通过与研究机构、医院、技术公司合作,邀请具备行业经验的专家担任客座讲师或导师。同时,鼓励教师进修和跨学科培训,以弥补知识和经验上的不足。

4.1.4 国际合作和学术规范的缺乏    

BCI作为新兴领域,目前在本科教育方面的国际规范和标准较少,尤其是课程内容、研究方法和教学目标等方面,还未形成全球一致的标准,这导致专业建设时缺乏参考。应积极参与国际BCI学术交流与合作,借鉴国外BCI研究和教育的先进经验,推动国内外在BCI教育上的标准化合作。同时,鼓励师生参加国际会议和合作项目,以提升专业水平。

由此可见,本科层次BCI专业的建设还需要面对多种挑战,尤其是在教材建设、实验资源、师资配备和国际合作和学术规范等方面。这些挑战虽然复杂,但可以通过跨学科合作、校企协同、国际交流等方式逐步克服,从而建立一个具备前瞻性和实际应用价值的BCI专业,为未来的BCI发展培养专业人才。

4.2 展望

随着BCI技术的快速发展及其产业化进程的推进,一个新兴的跨学科专业——BCI专业应运而生。为了实现人类的BCI梦想,多个因素共同推动了这一专业的兴起。除了BCI技术本身的突破外,BCI在医学和非医学领域的应用需求以及对BCI专业人才的迫切需求,同样也加速了这一新兴专业的设立。BCI专业的创建、课程设置的完善以及培养方案的制定势在必行,以满足BCI研究、开发和应用对BCI专业人才的需求。

BCI专业与传统学科存在显著差异,它是一个高度跨学科的领域,要求不同学科的协作与专业的融合。该专业培养具备跨学科创新能力的人才,涉及脑科学、计算机科学与技术、人工智能、伦理学等多个领域的知识。BCI专业的毕业生可以进入VR与AR、游戏开发、科技教育和医疗康复等多个行业,从事技术研发、系统集成、产品设计或科研等相关工作。作为一个新兴专业,BCI不仅为解决社会需求提供技术支持,还推动了人机交互和智能技术的进步,为未来人类与技术的深度融合奠定了基础。

BCI专业代表科技发展的新方向和人机关系的进步。通过该专业的学习,学生不仅能够深入理解大脑如何产生意识与行为,还能学会如何借助先进技术与大脑进行直接交流。未来,随着技术的不断发展,BCI有望成为智能社会的核心支柱,而这一领域的专业人才将成为引领这一前沿技术的中坚力量。

重要声明

利益冲突声明:本文全体作者均声明不存在利益冲突。

作者贡献声明:杨恒源为主要撰写人,完成相关文献的收集及论文初稿的写作;李天文和赵磊负责文献调研;陈小刚和潘家辉负责写作指导和意见;伏云发为论文的负责人及主要审核人。

主要作者信息:

图片
杨恒源,男,2001年生,硕士研究生,
昆明理工大学,研究方向:脑机接口。
图片

伏云发,教授,博导,博士毕业于中国科学院研究生院、中国科学院沈阳自动化研究所机器人学国家重点实验室。昆明理工大学 脑认知与脑机智能融合创新团队首席教授。中国康复医学会脑机接口与康复专业委员会第一届委员会常务委员,脑机接口产业联盟专家委员会资深专家、科普与科技伦理工作组副主席,中国人工智能学会脑机融合与生物机器智能专业委员会第三届委员。主要研究兴趣:脑-机接口及应用,神经反馈调节及应用。主持多项国家级项目。

引用本文: 杨恒源, 李天文, 赵磊, 等. 一个新兴专业: 脑机接口专业. 生物医学工程学杂志, 2024, 41(6). DOI:10.7507/1001-5515.202409050.

参考文献:
[1] 伏云发, 郭衍龙, 张夏冰, 等. 脑-机接口-革命性的人机交互. 北京: 国防工业出版, 2020.
[2] Graimann B, Allison B Z, Pfurtscheller G. Brain-computer interfaces: Revolutionizing human-computer interaction. Berlin, Heidelberg:Springer Science & Business Media, 2010.
[3] 伏云发, 王帆, 丁鹏, 等. 脑-计算机接口. 北京: 国防工业出版社, 2023: 631-646.
[4] Ramsey N F, Millán J R. Brain-computer interfaces. Amsterdam: Elsevier, 2020.
[5] 伏云发, 杨秋红, 徐保磊, 等.脑-机接口原理与实践. 北京: 国防工业出版社, 2017: 5-6.
[6] Wolpaw J R, Wolpaw E W. Brain-computer interfaces: something new under the sun// Wolpaw J R, Wolpaw E W. Brain-computer interfaces: principles and practice. Oxford: Oxford University Press, 2012, 14: 3-12.
[7] 伏云发, 龚安民, 南文雅. 神经反馈原理与实践. 北京: 电子工业出版社, 2021: 33-34.
[8] Collura T F. Technical foundations of neurofeedback. New York: Routledge, 2014.
[9] 伏云发, 龚安民, 陈超, 等.面向实用的脑-机接口: 缩小研究与实际应用之间的差距. 北京: 电子工业出版社, 2022: 45-47.
[10] Allison B Z, Dunne S, Leeb R, et al. Towards practical brain-computer interfaces: bridging the gap from research to real-world applications. Berlin, Heidelberg: Springer Science & Business Media, 2012.
[11] Wolpaw J R, Birbaumer N, McFarland D J, et al. Brain–computer interfaces for communication and control. Clin Neurophysiol, 2002, 113(6): 767-791.
[12] 罗建功, 丁鹏, 龚安民, 等. 脑机接口技术的应用、产业转化和商业价值. 生物医学工程学杂志, 2022, 39(2): 405-415.
[13] Chen Yanxiao, Wang Fan, Li Tianwen, et al. Considerations and discussions on the clear definition and definite scope of brain-computer interfaces. Front Neurosci, 2024, 18: 1449208.
[14] Hochberg L R, Bacher D, Jarosiewicz B, et al. Reach and grasp by people with tetraplegia using a neurally controlled robotic arm. Nature, 2012, 485(7398): 372-375.
[15] Willett F R, Avansino D T, Hochberg L R, et al. High-performance brain-to-text communication via handwriting. Nature, 2021, 593(7858): 249-254.
[16] Ramsey N F, Crone N E. Speech-enabling brain implants pass milestones. Nature, 2023, 620(7976): 954-955.
[17] Metzger S L, Littlejohn K T, Silva A B, et al. A high-performance neuroprosthesis for speech decoding and avatar control. Nature, 2023, 620(7976): 1037-1046.
[18] Willett F R, Kunz E M, Fan C, et al. A high-performance speech neuroprosthesis. Nature, 2023, 620(7976): 1031-1036.
[19] Flesher S N, Downey J E, Weiss J M, et al. A brain-computer interface that evokes tactile sensations improves robotic arm control. Science, 2021, 372(6544): 831-836.
[20] Walter W G, Cooper R, Aldridge V J, et al. Contingent negative variation: an electric sign of sensori-motor association and expectancy in the human brain. Nature, 1964, 203(4943): 380-384.
[21] Vidal J J. Toward direct brain-computer communication. Annu Rev Biophys Bioeng, 1973, 2(1): 157-180.
[22] Chen X, Wang Y, Nakanishi M, et al. High-speed spelling with a noninvasive brain–computer interface. Proc Natl Acad Sci, 2015, 112(44): E6058-E6067.
[23] Zhang S, Gao X. The effect of visual stimuli noise and fatigue on steady-state visual evoked potentials. J Neural Eng, 2019, 16(5): 056023.
[24] Gao X, Wang Y, Chen X, et al. Interface, interaction, and intelligence in generalized brain–computer interfaces. Trends Cogn Sci, 2021, 25(8): 671-684.
[25] Deng X, Yu Z L, Lin C, et al. Self-adaptive shared control with brain state evaluation network for human-wheelchair cooperation. J Neural Eng, 2020, 17(4): 045005.
[26] Pan J, Xie Q, Qin P, et al. Prognosis for patients with cognitive motor dissociation identified by brain-computer interface. Brain, 2020, 143(4): 1177-1189.
[27] Jin J, Bai G, Xu R, et al. A cross-dataset adaptive domain selection transfer learning framework for motor imagery-based brain-computer interfaces. J Neural Eng, 2024,21(3): 036057.
[28] Yang B, Ma J, Qiu W, et al. The unilateral upper limb classification from fMRI-weighted EEG signals using convolutional neural network. Biomed Signal Process Control, 2022, 78: 103855.
[29] Li Y, Yang B, Wang Z, et al. EEG assessment of brain dysfunction for patients with chronic primary pain and depression under auditory oddball task. Front Neurosci, 2023,17: 1133834.
[30] Kohli V, Tripathi U, Chamola V, et al. A review on Virtual Reality and Augmented Reality use-cases of Brain Computer Interface based applications for smart cities. Microprocess Microsyst, 2022, 88: 104392.
[31] Vasiljevic G A M, Cunha de Miranda L. The CoDIS taxonomy for brain-computer interface games controlled by electroencephalography. INT J HUM-COMPUT INT, 2024, 40(15): 3908-3935.
[32] Prapas G, Glavas K, Tzimourta K D, et al. Mind the move: Developing a brain-computer interface game with left-right motor imagery. Information, 2023, 14(7): 354.
[33] Jamil N, Belkacem A N, Ouhbi S, et al. Cognitive and affective brain–computer interfaces for improving learning strategies and enhancing student capabilities: A systematic literature review. IEEE Access, 2021, 9: 134122-134147.
[34] Borghini G, Astolfi L, Vecchiato G, et al. Measuring neurophysiological signals in aircraft pilots and car drivers for the assessment of mental workload, fatigue and drowsiness. Neurosci Biobehav Rev, 2014, 44: 58-75.
[35] Powers J C, Bieliaieva K, Wu S, et al. The human factors and ergonomics of P300-based brain-computer interfaces. Brain Sci, 2015, 5(3): 318-354.
[36] 吕晓彤, 丁鹏, 李思语, 等. 脑机接口人因工程及应用:以人为中心的脑机接口设计和评价方法. 生物医学工程学杂志, 2021, 38(2): 210-223.

图片

脑机接口社区是国内首家脑机接口(BCI)产业服务平台主要为企业、科研团队、投资机构和从业者提供以下服务:

宣传报道:图文、短视频、直播形式报道企业动态、技术解读、产品介绍等内容,提升曝光和行业影响力

资源对接:根据需求匹配资本、供应链、临床机构、渠道方等资源,完成真实对接,促进合作。

成果转化:协助技术团队寻找产业方、投资人及落地场景,推动技术到产品的转化。

活动策划执行:承接线上线下路演、沙龙、论坛等活动的策划与执行。

其他定制需求:包括报告定制、市场调研、人才招聘支持等个性化服务。


(备注:姓名-单位-合作)


🌟星标置顶🌟

不错过每一条脑机前沿进展


一键三连「分享」、「点赞」和「在看」

欢迎在评论区聊聊