加班、失眠、焦虑……你的大脑还好吗?崔晓兰/郭姗姗揭示舒肝宁神片如何科学护脑

问AI · 神雨宁神片通过什么机制抑制A1型星形胶质细胞黑化?
图片

长期压力会让大脑“发炎”,特别是海马区管情绪和记忆的地方。这时,一种叫“A1型星形胶质细胞”的脑内支持细胞会“黑化”,不但不保护神经元,反而释放有害物质,损伤突触,让人更容易抑郁。

基于此,中国中医科学院中药研究所崔晓兰、郭姗姗研究团队在《Heliyon》杂志发表了“Shenyu ningshen tablet reduced neuronal damage in the hippocampus of chronic restraint stress model rat by inhibiting A1-reactive astrocytes”揭示了神雨宁神片通过抑制A1型反应性星形胶质细胞减轻慢性束缚应激模型大鼠海马神经元损伤。

图片

本研究发现,中药复方神雨宁神片能有效改善慢性束缚应激所致的抑郁样行为(如体重下降、快感缺失、活动减少)并减轻海马组织损伤。它虽未增加神经元数量,但能保护突触结构和密度,提升突触相关蛋白(如MAP2、PSD95)的表达。更重要的是,神雨宁神片通过抑制海马中的炎症因子(如IL-1β、TNF-α)和NF-κB通路,显著抑制了有害的A1型反应性星形胶质细胞的激活。这些结果表明,神雨宁神片的抗抑郁和神经保护作用,可能与其抗炎及调控星形胶质细胞极化密切相关。

图片

图一 实验步骤

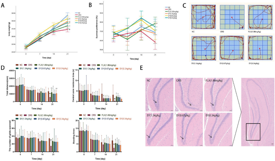
图片

图二 慢性束缚应激导致大鼠食欲下降和体重减轻

研究发现,慢性束缚应激会导致大鼠体重下降、快感缺失(糖水偏好降低)和活动减少(旷场实验中移动距离、中央区停留时间等指标下降,VisuTrack,上海欣软)并造成海马神经元结构紊乱,模拟了抑郁症的核心表现。

经过21天治疗,神雨宁神片(尤其是高剂量组)能有效:缓解体重减轻; 提高糖水偏好,改善快感缺失;增强自主活动能力,接近正常水平;减轻海马神经元损伤,使细胞排列更有序。

其效果与经典抗抑郁药氟西汀相当,表明神雨宁神片具有明确的抗抑郁潜力,可能通过保护海马结构和改善行为症状发挥作用

图片

图三 慢性束缚应激模型大鼠海马中NF-κB p65、IL-1β和TNF-α表达的变化

行为实验结束后,研究人员检测了大鼠海马中的炎症相关蛋白。

结果显示,慢性束缚应激显著升高了NF-κB p65、IL-1β和TNF-α的表达;而神雨宁神片(高剂量)和氟西汀均能明显降低这些炎症因子水平,表明神雨宁神片可通过抑制神经炎症发挥抗抑郁作用。

图片

图四 神雨宁神片对慢性束缚应激模型的潜在作用机制

研究发现,慢性束缚应激虽未导致海马神经元数量减少,但显著降低了突触关键蛋白的表达:  

微管相关蛋白2(MAP2,反映突触结构稳定性)和突触后密度蛋白95(PSD95,反映突触密度)  

经治疗后,神雨宁神片(中、高剂量)和氟西汀均能有效恢复这两种蛋白的水平,其中神雨宁神片中剂量显著提升MAP2,高剂量显著提升PSD95。  

这表明,神雨宁神片虽不增加神经元数量,但能保护并修复突触结构与连接,从而改善神经功能,为其抗抑郁作用提供了细胞层面的证据。

总结

综上所述,本研究提供了充分证据表明神雨宁神片可改善单独饲养-慢性束缚应激抑郁症的行为学表现。作者的结果表明,神雨宁神片可能通过抑制神经炎症因子来抑制A1型反应性星形胶质细胞的反应性激活,从而保护突触免受损伤并缓解抑郁。

文章来源: