夫妻本是同林鸟,但抱歉,这一次郎朗也救不了,大肆捞金的吉娜

问AI · 吉娜为何在曝光后选择沉默而非道歉?

郎朗的妻子吉娜,这次真的摊上大事了。 她大力推荐的“澳洲进口”保健品优思益,被央视曝光是个彻头彻尾的假洋牌,墨尔本总部地址竟是一家汽修厂。 更让消费者心寒的是,事发后其他带货明星纷纷道歉赔钱,只有吉娜团队清空橱窗、装死隐身,连一句道歉都没有。

2026年4月1日,央视新闻的一则报道直接撕开了优思益的假面具。 这个号称“澳洲精准营养品牌”的产品,一直标榜“澳洲原装进口”,地址写着墨尔本丁格利湖路。 但记者实地一查,这个地址根本不是什么保健品公司,而是一家普通的汽车维修站。

图片图片

调查发现,优思益的实际操盘手是广州雅拉源健康产业有限公司,产品由安徽等地的国内工厂代工生产。 更关键的是,该系列产品连我国保健食品最基本的“蓝帽子”认证都没有,却长期宣传护眼、补铁等功效,属于违法虚假宣传。

图片图片

这个假洋牌靠着编故事、买奖项、请外籍演员冒充专家,以及明星直播带货背书,在市场上疯狂收割。 据业内估算,其年销量高达400万瓶,营收超过10亿元,溢价率超过5倍。

图片图片

吉娜从2025年开始就在直播间大力推荐优思益的铁剂。 她对着镜头说这款产品很适合宝妈补充营养,还声称自己一直在喝,效果特别好。 她社交账号的204万粉丝中,很多人是冲着“郎朗妻子”这个身份关注她的,觉得国际大师的妻子推荐的东西肯定靠谱。

图片图片

央视曝光后,监管部门的行动非常迅速。 国务院食安办、市场监管总局、海关总署立即组织调查,广东市场监管、海关、公安三部门联合进驻广州雅拉源公司。 各大电商平台也火速下架了优思益全系列产品,相关店铺被禁言或关闭。

图片图片

品牌方随后直接“摆烂”,发布声明称公司账号被封,无力承担任何售后和退款,把责任甩给了带货的明星和博主。 消费者顿时陷入退款无门的困境。

图片图片

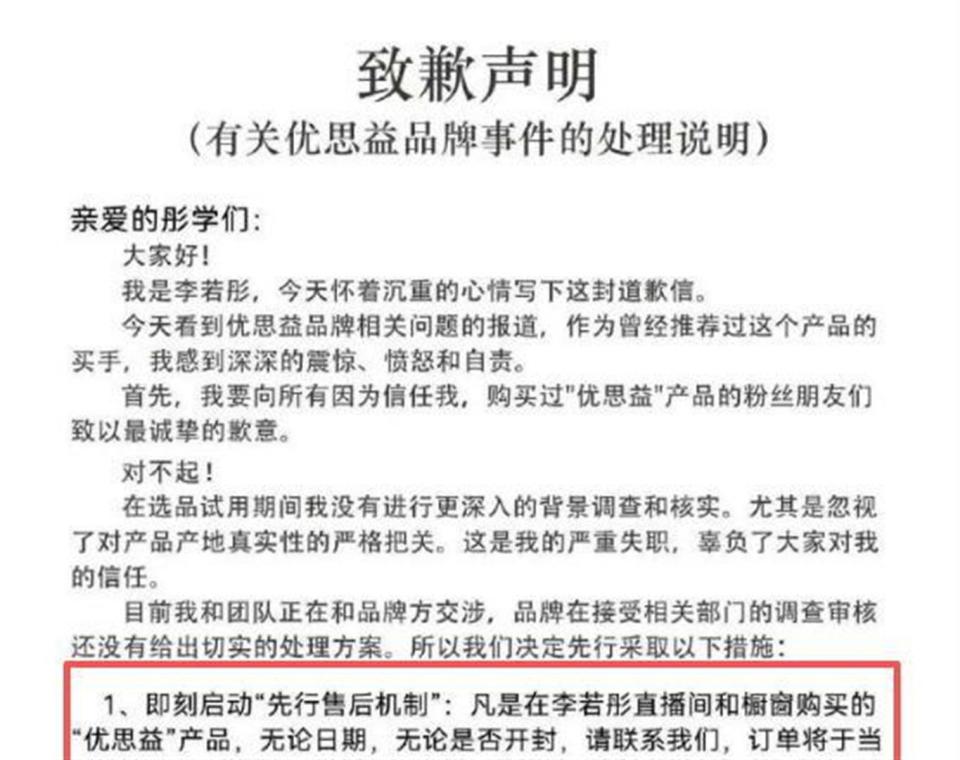
这时候,其他曾带货优思益的明星纷纷站出来承担责任。 李若彤第一时间道歉,并启动先行赔付,承诺不管购买多久、是否开封,都全额退款。 章小蕙也发文承诺全渠道兜底,不让消费者吃亏。 明道陈妍希等明星也跟进,承诺先行赔付,明道还专门为选品不严道歉。

图片图片

然而,吉娜团队的操作却让所有消费者寒心。 消费者给直播间的售后发消息,显示已读不回。 更过分的是,团队连夜清空了橱窗里所有相关产品链接。 没有道歉,没有解释,也没有任何赔偿方案。

图片图片

从4月1日曝光到4月8日,吉娜本人始终没有对此事做出任何公开回应。 她仿佛置身事外,4月7日还在社交媒体上宣传新综艺,笑得一脸轻松,只字不提造假和维权事件。

图片图片

吉娜的口碑滑坡其实早有迹象。 2020年她怀孕期间,团队大肆炒作她的“蚂蚁腰”,宣传怀孕六个月腰围没变化。 这种做法被官媒直接点名批评,指责其制造孕期女性的身材焦虑,传递错误价值观。

图片图片

近年来,吉娜积极转型,从古典钢琴家向唱跳艺人、时尚网红方向发展。 她发布流行歌曲,在巴黎时装周以性感造型亮相,但每次转型都伴随着业务能力和造型品味的争议。 有网友认为她舞不好、歌不行,纯粹是靠话题博眼球。

图片图片

相比之下,她的丈夫郎朗这几年则主动减少了综艺曝光,回归音乐厅与世界顶级乐团合作,致力于通过专业演出提升艺术价值。 夫妻二人在事业发展路径上呈现出越来越明显的分野。

图片图片

此次优思益事件,品牌方固然负主要责任,但消费者是出于对吉娜“郎朗妻子”身份的信任才下单购买。 在其他明星都选择担当的时候,吉娜的沉默和逃避,彻底消耗了公众对她的最后一点信任。