驾驶新规来了!6月1日起执行!

车主们注意啦

公安部近日正式发布

《机动车驾驶人疲劳驾驶认定规则》

(GA/T 2372-2026)

新规将于6月1日全国落地执行


2026驾驶新规来了


图片

图源:公安部


信息速递

近日,公安部正式发布《机动车驾驶人疲劳驾驶认定规则》(GA/T 2372-2026),该规则通过“驾驶行为+生理状态+生活轨迹”三维立体判定疲劳驾驶,覆盖全车型驾驶人,尤其强化了对客运车辆的监管。


实施时间

新规将于6月1日在全国落地执行。


疲劳驾驶情形


有下列情形之一的,应认定为疲劳驾驶


  • 机动车驾驶人连续驾驶机动车超过4小时未停车休息,或停车休息时间少于20分钟的。

  • 客运机动车驾驶人在晚22:00至次日凌晨6:00连续驾驶超过2小时未停车休息,或停车休息时间少于20分钟的。

  • 客运机动车驾驶人在24小时内累计驾驶时间超过8小时的。


*注:客运机动车驾驶人指从事道路旅客运输经营活动的机动车驾驶人。


对在道路交通事故发生过程中具备避险条件但未及时采取有效避险措施的机动车驾驶人,经调查具有下列情形之一的,可认定为疲劳驾驶:


  • 通过监测设备(如视频监控设备、脑电测量设备等)监测到机动车驾驶人驾驶车辆在事故发生前10分钟内出现生理疲劳闭眼(双眼睑完全闭合并持续2秒以上)或疲劳程度脑电波特征判断数值小于30的。


*注:生理疲劳闭眼是指机动车驾驶人因生理疲劳致双眼睑完全闭合,并持续2s以上的行为。


图片


  • 对机动车驾驶人询问/讯问结果证实其处于精神难以集中或精神恍惚、困倦等状态仍驾驶车辆的。

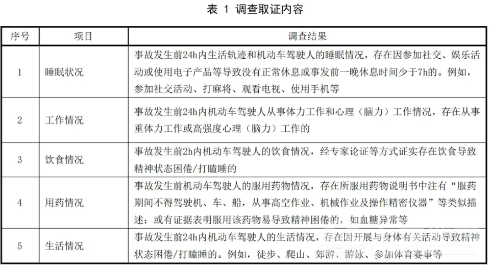
  • 对机动车驾驶人驾驶车辆出发前睡眠状况和工作、饮食、用药、生活等情况进行调查,证实存在表1列举的一项或多项调查结果的。


图片


小编还整理了

近期列车加开信息

一起来看看吧


加开列车信息


2026年4月7日至4月26日每日加开


D288次西安一南阳


图片

来源:郑铁南阳车务段 下同

D287次南阳一西安


图片


注:列车具体开行时间以12306网站和车站公告为准。


温馨提示:铁路12306网站(含手机客户端)是中国铁路唯一官方火车票网络售票渠道,致力于为旅客提供公平公正、安全便捷的购票出行服务,请广大旅客朋友一定要通过官方渠道购票。


温馨提示
在对话框回复【驾驶证
可获南阳驾驶证办理攻略
图片

▌来源:公安部、郑铁南阳车务段、本地宝综合

▌编辑:雷凡