科学家揭示星形胶质细胞如何掌控成年海马新生神经元的“生死存亡”

问AI · 星形胶质细胞如何通过葡萄糖代谢影响新生神经元存活?
图片


     成年哺乳动物海马每天可生成数百个新的齿状颗粒细胞(DGCs)。这些新生神经元沿颗粒下区(SGZ)迁移,并在 DGC 层延伸神经突以竞争性方式启动存活过程——这一迁移和突起形成过程高度耗能。葡萄糖是中枢神经系统的关键能量底物。在脑变性过程中,其消耗量下降,并且这一变化与海马神经发生受损相关。


   2026年4月5日美国斯托尼布鲁克大学神经生物学与行为学系Shaoyu Ge团队在Neuron杂志发表文章“Astrocytic glucose metabolism regulates the survival of newborn hippocampal neurons in the adult brain”揭示了星形胶质细胞葡萄糖代谢调控成年海马新生神经元的存活。

图片



01


成年海马新生神经元葡萄糖再平衡能力受限


   在丰富环境(EE)中进行情境探索促进新生 DGC 的存活。研究人员利用特异性标记新生颗粒细胞(DGC)的工具小鼠,并结合基因编码的葡萄糖荧光探针 iGlucoSnFR,动态记录了丰富环境(EE)下新生 DGC 在第 1、2、4、6 周时的葡萄糖动态变化,结果发现第1周EE刺激期间海马DG区DGC葡萄糖水平逐渐下降,且在返回home cage后30分钟仍低于基线,提示葡萄糖再平衡能力受限。至第4周和第6周,EE刺激期间同样出现葡萄糖水平下降,但返回home cage后30分钟已恢复至基线水平,表明成熟期新生海马神经元具备更高效的葡萄糖再平衡能力。

图片

图1成年海马新生神经元葡萄糖再平衡能力受限



02


星形胶质细胞GluT1调控海马新生神经元存活

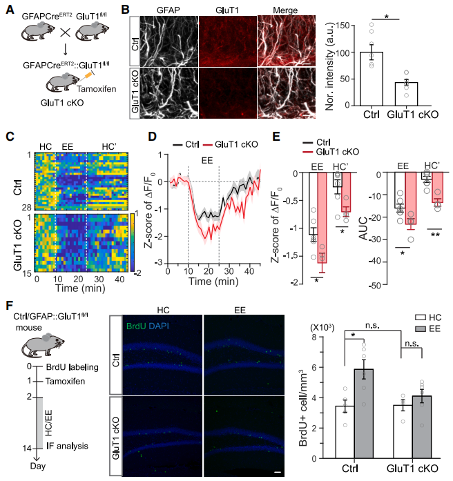
   单细胞测序实验发现未成熟DGCs对糖酵解相关基因表达降低,而星形胶质细胞糖酵解相关基因表达增加。分子实验发现未成熟 DGCs 中葡萄糖转运蛋白 GluT1 和 GluT3 均呈低表达;但随着细胞成熟,GluT3 的表达水平明显上调。免疫荧光实验发现富集表达糖酵解酶ALDOC的星形胶质细胞在未成熟 DGCs周围形成网状结构 ,随着神经元的成熟这种网状结构逐渐减少,提示星形胶质细胞可能为未成熟DGCs提供能量代谢物。利用光纤成像系统记录到在EE刺激期间海马DG区星形胶质细胞葡萄糖水平也显著降低,返回home cage后立即恢复至基线水平。特异性敲低星形胶质细胞GluT1可损害上述星形胶质细胞葡萄糖再平衡能力,也能阻断EE刺激促进新生神经元存活的作用。


  单细胞测序实验发现EE刺激下星形胶质细胞乳酸转运相关信号基因表达增加。光纤成像系统记录到在EE刺激期间海马DG区星形胶质细胞内和细胞外乳酸水平均显著升高,返回home cage后立即恢复至基线水平,敲低星形胶质细胞GluT1可阻断EE刺激引起的星形胶质细胞内、外乳酸水平升高。

图片

图2、敲除星形胶质细胞GluT1阻碍海马新生神经元存活


03


星形胶质细胞乳酸生成维持新生神经元存活

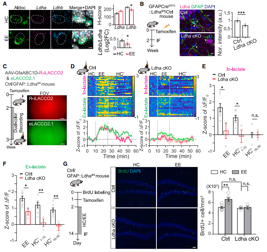
     乳酸脱氢酶‌(LDH)是糖酵解途径中的关键酶,主要催化丙酮酸还原为乳酸。原位杂交实验发现EE刺激后海马DG区乳酸脱氢酶B(LDHB)表达显著降低,LDHA并未发生变化,LDHB/LDHA比值下降。特异性敲低星形胶质细胞LDHA后可阻断EE刺激引起的海马DG区星形胶质细胞内和细胞外乳酸水平升高,也能阻断EE刺激对新生DGCs的存活。


   原位杂交实验发现乳酸转运体MCT1主要在星形胶质细胞和新生DGCs中表达。特异性敲低星形胶质细胞MCT1减少EE刺激对新生DGCs的存活。特异性敲低新生DGCs的MCT1可阻断EE刺激引起的胞外乳酸水平的升高,并能减少新生DGCs的存活。

图片

图3、星形胶质细胞乳酸生成维持新生神经元存活




本文发现减少星形胶质细胞葡萄糖摄取、乳酸生成或乳酸转运等过程均能影响成年海马新生神经元的存活。

本文是在原英文文献基础上进行解读,存在观点偏向性,仅作分享,请参考原文深入学习。