月度参考 | 小阳春如期而至,二手房市场成色更足(2026年3月)

本月观点

小阳春如期而至,二手房市场成色更足

2026年3月小阳春如期而至。重点城市房地产市场成交迎来明显反弹,新房、二手房成交量环比均有翻倍增长,二手房同比去年小阳春更是实现正增长,房价也显现止跌回稳的特征。标杆房企销售业绩环比大幅反弹,中海、金茂、招商等标杆房企单月销售业绩更是实现了同比增长,房企在3月份也明显加大拿地力度。


 文/克而瑞深度咨询.普睿数智研究中心


01 政策环境

稳地产列入“十五五”纲要,自然资源部要求土地“增存挂钩”

2026年3月,全国两会《政府工作报告》明确,将着力稳定房地产市场,并将其列入“十五五”规划工作方向。自然资源部发布38号文,明确新增建设用地与存量盘活挂钩,原则上不用于经营性房地产开发。地方层面,至截稿时58次发布稳市场新政,从发布频次统计来看,公积金优化提及次数最多,主要涉及贷款额度提升、首套房贷认定放宽等方面,城市更新方面,深圳宣布优化城市更新政策,新启动项目不再强制配建保障房。

中央层面,3月5日,国务院发布2026年政府工作报告,并于3月13日正式发布了“十五五”规划纲要,明确部署房地产中、短期发展方向:“十五五”规划将房地产政策纳入消费章节,体现出稳地产与促消费的紧密联动。文件聚焦释放刚性和改善性住房需求,为2026年市场需求侧注入明确利好,有助于稳定市场预期、提振购房信心。规划既强化住房保障兜底,又赋予地方调控自主权、完善融资与存量盘活机制,兼顾短期稳市场与长期建模式。这一部署既推动房地产回归居住属性,又以住房需求带动消费扩容,为行业高质量转型和经济平稳运行提供关键支撑。

自然资源部38号文提出的严控增量要求,在月初成为了行业关注焦点,文件条款明确:年度新增城乡建设用地原则上不得超过盘活存量土地面积,且新增建设用地原则上不用于经营性房地产开发。需要说明的是,城镇建设用地从指标新增到实际入市,一般要先审批为待开发的存量建设用地,再经历较长的一级开发流程。各地实际供应的房地产用地,主要来自于存量建设用地,因此此次调整并不会在中短期内对土地供应端造成实质性影响。再加之目前房地产市场仍处于供给侧调整的大周期之中,限制新增房地产开发用地,也有利于稳定长期的供给侧规模预期,有利于市场更快走向新的供求平衡点。

地方层面,36次发文优化公积金政策,较为值得关注的是深圳新规,职工可自愿申请提高个人公积金缴存比例,以增强自身住房消费能力,既通过差异化缴存满足职工提升住房消费能力的实际需求,又拓宽缴存覆盖范围以适配本地多元就业结构,同时规范纠纷化解机制保障职工权益。本月深圳在城市更新政策上也有重大调整,取消新启动城市更新项目强制配建保障房,客观上减轻开发主体配建成本,提升商品住宅产品竞争力与项目可行性;同时避免局部区域保障房供给过量,实现商品住房与保障房按需均衡配置,有助于提升土地利用效率、稳定市场预期。

图片



02 新房供应

3月环比增2成,一线环比激增85%

克而瑞监测数据显示,2026年3月,全国重点50城市新建商品住宅新增供应面积约488万平方米,环比增加19%,整体供应规模仍处低位。一季度累计供应面积1487万平方米,累计同比跌42%。

图片

从各能级城市表现看,4个一线城市供应面积约91万平方米,环比激增85%为各能级城市增幅最高,一季度累计供应面积210万平方米,累计同比下滑35%,较前2月降幅进一步扩大。23个二线城市供应面积约291万平方米,环比增长31%,累计供应面积847万平方米,累计同比下滑48%。23个三四线城市供应面积约107万平方米,环比减少23%,累计供应面积431万平方米,累计同比下降31%,三四线城市新增供应规模持续收缩,库存压力逐步趋缓。

图片



03 新房成交 

3月一二线环比倍增,一季度累计跌幅收窄

克而瑞监测数据显示,2026年3月,全国重点50城市新建商品住宅成交面积约1214万平方米,环比激增103%,同比减少27%,累计成交面积2720万平方米,累计同比跌28%。

图片

从各能级城市表现看,4个一线城市成交面积约184万平方米,环比增172%,同比降幅收窄20PCTS至21%,累计成交面积388万平方米,累计同比下滑27%。22个二线城市成交面积约693万平方米,环比增长111%,同比下降34%,降幅同样收窄。23个三四线城市成交面积约337万平方米,环比增加66%,同比减少9%,累计成交面积796万平方米,累计同比下降14%。

图片



04 二手房成交 

“四连升”至新高,20城成交面积同比增6%且累计正增4%

克而瑞监测数据显示,2026年3月,全国重点20城市二手房成交面积约1797万平方米,环比倍增117%,同比亦增长6%,一季度累计成交面积约4108万平方米,同比正增长4%。

图片

从重点城市成交面积绝对规模看,成都二手房成交面积达261万平方米高踞首位,环比增长140%,同比亦增26%,累计同比增21%;其次是上海成交面积约228万平方米,环比增长164%,同比持平微增1%,累计同比降幅收窄3pcts至2%。北京、武汉、天津、合肥、西安等一二城市环比都大幅增长且面积超过100万平方米;宁波、佛山、扬州等二三线城市一季度累计亦有显著增长,二手市场活跃度大幅提升。

图片




05 土地市场

成交规模同环比均周期性回升,土拍热度继续回落

2026年3月,春节后全国土拍节奏明显加快,快报数据显示,成交规模环比、同比均迎来上升。供求交易规模迎来周期性回升,成交同环比均呈上升态势。本月(截止到3月25日,下同)土地供应建筑面积为3117万平方米,环比持平,同比下降27%;成交3263万平方米,环比上升42%,同比上升30%。本月成交金额897亿元,环比上升21%,同比增长2%。不过考虑到25年3月末上海、杭州等地集中大批量成交了优质地块,预计全月土地成交总价仍将维持同比回落。能级分布看,仅三四线城市同比增加。就成交金额变动来看,一线城市同比回落35%,二线同比回落16%,三四线增加53%。重点监测城市范围内,上海、杭州、无锡、宁波成交金额超过50亿元,所有城市成交建筑面积均不高于100万平方米。受核心城市高单价地块成交占比下降影响,本月平均楼板价2750元/平方米,环比下降15%。

但土拍热度如期回落,3月平均溢价率为3.1%,环比2月全月下降6.1个百分点,同比下降12.5个百分点。这一方面是由于一二线城市城更地块成交量增加,另一方面是三四线成交占比上升所致。不过杭州城东新城、上海青浦宅地依然实现溢价成交。

图片

就高总价地块成交情况来看,高总价地块成交较为分散,TOP10地块分属7个城市。其中榜首位杭州城东新城地块,该地块经过109轮竞价,由保利发展以32.24亿元竞得,溢价率达到51.08%,平均楼板价4.5万元/平方米,建筑限高56米。

图片

单价榜方面,半数席位来自于上海、杭州。榜首地块为徐汇区长桥地块。地块前身为原大华医院用地,商业占比25%,容积率为2.0,总规划建筑面积5.51万平方米,住宅部分可售楼板价6.5万元/平方米,如期由上实城开以底价26.75亿元竞得,平均楼板价4.85万元/平方米。建筑限高80米,绿化率不低于35%,商品住宅装修标准起始为4000元/平方米。

图片



06 房企销售

30家重点房企基本全部实现单月销售环比增长

图片

核心观点:

1、2026年3月,30家重点房企实现销售全口径金额2090.2亿元。单企业表现来看,2026年3月30家重点房企除了个别企业之外均实现了单月业绩环比增长,其中中建智地的单月业绩环比增幅最大,达到了430%。

2、3月两会《政府工作报告》明确,将着力稳定房地产市场,并将其列入“十五五”规划工作方向,有利于稳定市场预期、提振购房信心。对于多数房企而言,未来需更加注重精细化运营,挖掘不同城市、不同购房群体的结构性需求,以产品创新和升级迭代迎合购房偏好的转变,同时严格控制债务风险。部分重仓一二线城市的房企,因市场需求相对稳定,后续有望率先迎来稳定;而重点布局三四线城市的房企,则需及时调整项目和布局策略。




07 房企拿地

3月8家企业年内首次拿地,供地收缩下投资依旧偏紧

图片

核心观点:

1、典型房企拿地意愿有所回升但依旧谨慎。数据显示,重点监测的30家房企单月全口径(下同)投资面积为288万平方米,环比增幅显著,且远高于1-2月的平均值。在核心城市土地陆续入市之后,企业的拿地意愿有所增强,但同比仍下降26%,这表明当前企业的拿地态度依旧较为谨慎。30家典型企业的拿地金额为248亿元,同比下降55%。

2、3月有8家企业于2026年首次拿地,保利发展的拿地金额超过百亿元。从单月情况来看,随着下半月核心城市优质地块入市,引发了头部规模房企的激烈竞争。保利发展3月拿地金额达113亿元,地块主要分布在上海、杭州。华润置地、中国金茂同样在一二线城市积极参与竞拍,单月拿地金额超过60亿元。

3、土地市场将呈现“局部回暖、整体审慎”的态势。随着核心城市优质地块入市,土地拍卖热度有望实现阶段性回升,但企业整体的谨慎格局难以得到根本性改变。一方面,市场在底部徘徊对企业的拿地信心形成制约。房地产销售的复苏基础尚不稳固,多数房企仍面临现金流压力,投资的首要考量仍是资金安全与去化保障,拿地决策趋于保守;另一方面,热度高度聚焦于核心区域。土地拍卖热点将集中于一线城市的核心地段以及强二线城市的优质板块,三四线城市及远郊区域持续低迷,“点状火热、面状冷清”的特征较为明显。

在企业格局方面,央国企与城投平台继续占据主导地位。央企及优质地方国企凭借融资优势,深耕一二线城市;城投平台在三四线城市承担托底职能;少数财务稳健的优质民企可能会择机补充土地储备,但整体拿地能力受到限制。

对于企业而言,仍需秉持“安全优先、精准布局”的原则,聚焦核心城市的核心板块,优化合作模式以降低风险。此外,应关注政策窗口期的机会,在坚守安全底线的前提下把握结构性投资机遇。



08 企业融资 

单月总量环比增长19.4%,仍处于近年低位

图片

核心观点:

融资总量:2026年3月50家典型房企的融资总量为171.09亿元,环比增长19.4%,同比减少42.5%,单月融资规模仍然处于近年低位。在融资结构方面,本月房企境内债权融资131.05亿元,环比增长1%,同比减少26.9%;境外债权融资38.62亿元,同比减少62.6%;资产证券化融资1.42亿元,环比减少84.5%,同比减少90.7%。

融资成本:2026年1-3月50家典型房企新增债券类融资成本为3.49%,较2025年提高了0.68个百分点。单月来看,本月新城发展发行了1笔利率为11.8%的境外优先票据,继续拉高整体的境外融资成本;而境内发债的企业仍是首开、金隅、首创城发等央国企,因此境内债券融资成本较2025年全年仅略微提高了0.26个百分点至2.75%,整体继续保持低位。

图片

企业表现:本月融资总量最大的企业是首开股份,企业发行了3笔共35亿元的中期票据。从企业梯队来看,2026年1-3月TOP10房企平均每家的融资额为19.27亿元,是所有梯队中最多的。TOP31-50房企平均每家的融资额为15亿元,同比增长99.4%,主要是因为首开和大悦城的大规模发债和借款,因此成为唯一一个融资规模增长的梯队。从融资成本来看,TOP10梯队的房企融资成本为各梯队最低,为2.21%,比融资成本最高的TOP31-50的房企低2.83pct,同时也是各梯队中唯一一个融资成本降低的。

图片



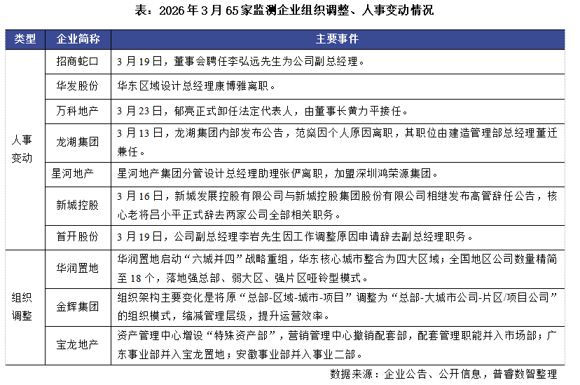
08 组织动态

郁亮卸任法定代表人,华润置地启动“六城并四”战略重组

图片

核心观点:

2026年3月,房企人事更替与组织变革仍在持续,企业调整紧扣市场形势,以“管理层优化、架构扁平化、降本增效”为核心方向,头部房企带头行动,主流房企紧跟步伐,行业告别粗放扩张、转向精细化运营、稳健深耕的全新发展基调。

人事变动方面,3月中下旬是调整高峰期,重量级变动接连落地。3月23日万科完成法定代表人交接,郁亮卸任,董事长黄力平接任,企业管理层完成平稳过渡;3月16日新城控股老将吕小平辞去两家关联公司全部职务,结束长期任职生涯。3月19日当天,招商蛇口、首开股份均发布任免公告,招商蛇口聘任李弘远为副总经理,他曾历任招商局集团区域发展部自贸处处长、前海蛇口自贸投资产业发展总监等多个职务,拥有丰富的管理经验。首开股份副总经理李岩因工作调整离任。此外,龙湖集团、华发控股、星河地产等房企核心业务岗也迎来更迭,3月13日龙湖集团营销总范燊离职,职位由内部高管兼任,华发控股、星河地产设计线高管相继离职,一线业务岗调整,反映出房企优化人才结构、适配业务需求的用人思路。

组织调整方面,房企纷纷打破传统繁琐的管控体系,朝着精简高效、权责清晰的方向改革。华润置地启动华东片区战略重组,整合区域资源,精简全国地区公司规模,落地强总部、弱大区、强片区的管控模式。这种组织变革直接深入组织末梢,旨在打通总部与项目之间的信息壁垒,让决策指令能够以最快速度直达一线。金辉集团彻底重构管理层级,砍掉冗余中间环节,让管理链路更短、执行更快。宝龙地产聚焦内部职能优化与资产盘活,新设特殊资产部处置存量资产,合并低效事业部与片区,整合资源集中发力。

整体来看,监测企业组织调整直指行业痛点,通过精简层级、强化总部统筹、盘活存量资源,助力自身降低运营成本,提升抗风险能力,更好地适应当下的市场环境,实现长期稳健发展。


图片
更多地产专业内容 关注普睿地产研究
图片

排版:花卷