赣州市65岁及以上老年人免费健康体检开始啦!

问AI · 国家基本公共卫生服务如何助力老年人健康晚年?

【来源:赣州卫生健康】

尊敬的老年朋友们、市民朋友们:

关爱老年健康,乐享幸福晚年。为全面落实国家基本公共卫生服务惠民政策,提升我市基本公共服务满意度,切实保障全市老年人身体健康,做到无病早预防、有病早发现、早干预、早治疗,2026年度赣州市65岁及以上老年人免费健康体检服务已全面启动!家门口的免费健康福利,千万别错过!

谁能享?(服务对象)

凡年满65周岁,在赣州市及各县(市、区)居住满6个月的常住居民(不限户籍,含外地户籍、随迁老人),每年均可免费享受1次健康体检服务。

查什么?(体检项目)

本次体检项目内容齐全、覆盖全面,由国家买单,全程0费用。

1.健康状况评估:生活方式、既往病史、用药情况、自理能力评估;

2.常规体格检查:身高、体重、血压、体温、脉搏、心肺腹听诊、视力、听力、口腔等;

3.辅助检查:血常规、尿常规、肝功能、肾功能、空腹血糖、血脂四项、糖化血红蛋白等;

4.影像检查:心电图、腹部B超(肝胆胰脾)、胸部DR正位片;

5.中医特色服务:中医体质辨识、个性化养生保健指导;

6.健康干预指导:报告解读、慢病管理、转诊建议、健康处方等。

(具体项目以各基层医疗机构提供为准)

何时查?在哪查?

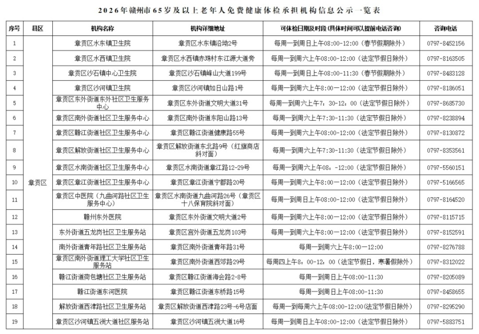
全市提供65岁及以上老年人免费健康体检的基层医疗机构信息(包括机构名称、地址、体检服务时间、咨询电话)公布如下:

章贡区

图片

赣县区

图片

南康区

图片

信丰县

图片

大余县

图片

上犹县

图片

崇义县

图片

安远县

图片

龙南市

图片

全南县

图片

定南县

图片

兴国县

图片

宁都县

图片

于都县

图片

瑞金市

图片

会昌县

图片

寻乌县

图片

石城县

图片

经济开发区

图片

蓉江新区

温馨提示

1.体检时请携带本人身份证或社保卡并提供联系电话,以便信息登记。

2.体检前一天勿饮酒、禁油腻饮食,晚10点后禁食禁水,当日空腹检查,高龄、行动不便老人建议家属陪同,确保往返安全。

3.体检后您的家庭医生将完善您的个人电子健康档案,并及时反馈结果、提供专业指导,您也可以通过登录“智慧健康江西”微信小程序,线上查询体检结果。

老年人定期体检是健康的“保护伞”,能及早发现高血压糖尿病、心脑血管等常见慢性病隐患,有效降低疾病风险。请符合条件的老年朋友相互转告,积极参与!让我们共同把这项惠民实事办好办实,为您的晚年健康保驾护航!

         声明:此文版权归原作者所有,若有来源错误或者侵犯您的合法权益,您可通过邮箱与我们取得联系,我们将及时进行处理。邮箱地址:jpbl@jp.jiupainews.com