合同估算价1.95亿元!顶点公园将进入精装修阶段

顶点公园项目最新进展来了!

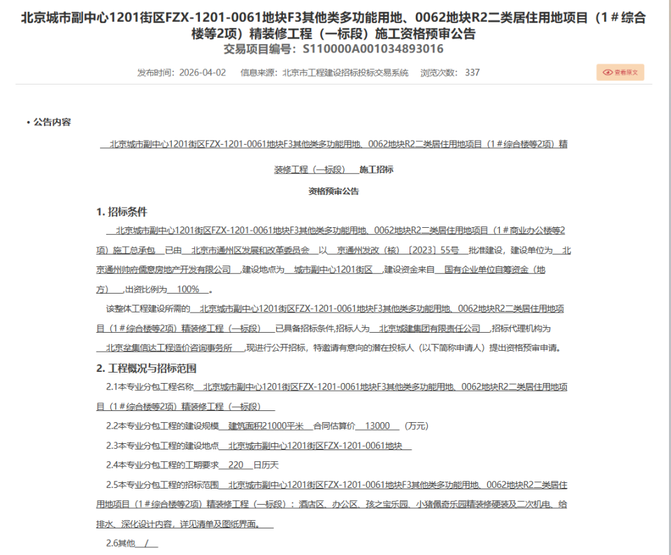
近日官方发布了该项目所在地块两个标段的精装修工程施工资格预审公告。

图片

其中一标段 建筑面积21000平米,合同估算价13000万元,工期要求220 日历天。

工程内容为:酒店区、办公区、孩之宝乐园、小猪佩奇乐园精装修硬装及二次机电、给排水、深化设计内容。

图片

二标段建筑面积11000平米,合同估算价6500万元,工期要求180日历天。

工程内容为:天街区、绘儿乐乐园、沃贝乐园、美泰乐园精装修硬装及二次机电、给排水、深化设计内容。

图片

据报道,今年3月份,顶点公园现已完成主体钢结构封顶,4月份计划精装修进场,届时工人将增加至五百多人,确保今年亮相。

图片

作为亚洲最大的室内儿童主题乐园,顶点公园位于地铁7号线万盛西站、万盛东站之间,东侧临近北京环球度假区,项目总建筑面积约7.28万平方米,是集亲子娱乐、商业消费、休闲体验于一体的国际IP室内乐园综合体。

图片
图片

项目效果图,最终效果以实际为准

据悉,顶点公园将引进孩之宝、美泰、绘儿乐、沃贝等国际IP品牌,打造国际IP室内主题乐园,为游客带来沉浸式体验。其中,全球首个室内小猪佩奇冰雪乐园将成为最大亮点——内部建有还原动画场景的友谊树屋、冰雪城堡及多种形式滑梯,营造出童话般的冰雪王国。此外,小马宝莉、芭比、托马斯、史努比等知名IP主题也将以全新方式与游客见面。

图片

在主题乐园外,项目还集成了主题酒店、商业MALL、商务中心等多种业态,依靠地上3.7万平方米、地下3.5万平方米的建筑面积,化身超大规模室内娱乐综合体。

同时,项目规划建设亚洲最大的室内光影动感天街,配备巨型天幕大屏、巨型裸眼3D大屏,全方位提升视觉吸引力。

图片

项目效果图,最终效果以实际为准

综合:北京市公共资源交易中心、通州八通网、通州小兵等