张雪夺冠打破日欧38年垄断,中国摩托车产业的仰攻战是怎么打的?

问AI · 张雪的夺冠如何象征中国制造转型?

3月29日,张雪机车在WSBK(世界超级摩托车锦标赛)葡萄牙站夺冠,成为中国首个登顶国际中大排量摩托赛事的制造商。

创始人张雪在赛后采访中对雷军和小米汽车的评价引发热议:"我的努力比你多十倍的时候,凭什么不是我的"——这句话不仅是对个人奋斗的宣言,更是中国摩托车产业从"仿制代工"到"技术品牌"转型的集体呐喊。

根据世界摩托车锦标赛历史数据,自1988年WSBK成立以来,日本品牌(本田、雅马哈、川崎、铃木)共获得32次年度总冠军,欧洲品牌(杜卡迪、阿普利亚、宝马)获得6次,而中国品牌此前从未进入前三名。张雪机车的夺冠打破了这一长达38年的垄断格局。

体育赛事的逆袭夺冠,是一个产业崛起的最生动的象征,是中国摩托车产业从"仿制代工"到"技术品牌"转型的标志性事件。梳理中国摩托车市场近五年发展轨迹、全球竞争格局演变,窥探未来出海战略路径,我们会看到一场激烈的仰攻战。

图片

国内摩托车市场的三大趋势

根据中国汽车工业协会摩托车分会数据,中国摩托车行业总市值从2021年的1736.85亿元增长至2025年的2642.14亿元,五年复合增长率达11.2%。2025年摩托车总产量2195.02万辆,其中二轮摩托车1929.77万辆(占比87.9%),三轮摩托车265.25万辆(占比12.1%)。

电动摩托车产量从2021年的276.3万辆增长至2025年的346.62万辆,但占比从19.9%下降至15.8%。这一看似矛盾的数据背后,是燃油摩托车产量基数扩大(从1112.1万辆增至1848.38万辆)的结果,而非电动化进程放缓。

从近五年发展情况看,中国摩托车市场有三大趋势:

一是大排量化加速,250cc以上大排量休闲娱乐摩托车产销从2021年的18.7万辆增长至2025年的39.8万辆,五年复合增长率达20.8%,增速远超行业平均水平的5.3%。春风动力650NK、钱江赛600、无极525R等车型成为市场爆款。

二是出口主导地位强化,出口占总销量比例从2020年的41.5%提升至2024年的55.3%,2025年1-11月摩托车出口量达1336.57万辆,同比增长21.33%,出口金额同比增长26.78%。出口已成为行业增长的核心引擎。

三是区域集中度提升,重庆、广东、浙江三地产量占全国总产量的72.3%,其中重庆板块以宗申、隆鑫、力帆为代表,广东板块以豪爵、大长江为代表,浙江板块以钱江、春风为代表。

根据2025年财务数据,中国摩托车企业形成明显梯队:

图片

从并购整合动作看,2024年,宗申以33亿元收购隆鑫通用,交易完成后宗申在250cc以上大排量摩托车市场份额从12.3%提升至28.7%,行业CR5(前五名集中度)从45.2%提升至52.8%。

从研发投入对比来看,2025年前11个月,全行业研发费用43.42亿元,同比增长7.32%。其中春风动力研发费用率最高,达5.8%;钱江摩托研发投入绝对值最大,达3.2亿元;行业平均研发费用率为2.1%,仍低于日本企业的4.3%。

生产端:全球竞争格局

全球摩托车市场基本上是中日印越四分天下的格局,其中日本企业拥有深厚的技术壁垒与市场护城河,印度凭借成本控制与规模效应大有后来居上的势头,越南的新能源转型之路凌厉果决。

图片

中国企业在面对全球竞争时优势在不断升级重构,从成本优势上看,广东地区的佛山、江门、中山等地形成了完整产业链,一台125cc摩托车零部件采购成本约2000元,比印度高15%,但比日本低40%。125-150cc通路车型出口均价约600美元,比日本同类产品低35%,比印度高8%。而13%的出口退税使中国企业净利润率提升2-3个百分点。

在技术升级与品牌建设层面,中国摩托车企业正从过去的“性价比”转向“技术+品牌”的高质量发展模式。在技术升级路径上,企业以发动机技术突破为基石,同时加速电动化与智能化的同步推进。

传统动力领域,隆鑫的KE500发动机热效率已达39%,与本田41%的行业顶尖水平差距不断缩小;而钱江推出的750cc四缸发动机最大功率高达92kW,甚至超越了川崎Z750的86kW,标志着大排量发动机自主设计能力的质变。

与此同时,电动化进程全面提速,2025年电动摩托车专利申报量达1.2万件,同比增长43%,其中电池管理专利占38%、电机控制专利占29%,显示出三电系统已成为技术布局的核心。

在智能化领域,中国企业则展现出更强的市场敏锐度——春风800MT搭载的7英寸TFT仪表、手机投屏、胎压监测等配置,比日本同级产品早两年上市,成功构建了差异化的产品竞争力。

技术实力直接转化为品牌建设的显著成效,在欧洲这一成熟市场,无极摩托在西班牙的占有率从2021年的0.3%提升至2025年的8.2%,年销量达1.2万辆,证明中国品牌已具备在高端市场与日系、欧系品牌正面竞争的能力。

赛事营销成为品牌向上的重要杠杆——张雪机车参加WSBK(世界超级摩托车锦标赛)的年度预算约8000万元,但夺冠后品牌知名度飙升320%、搜索量增长850%,赛事投入带来的品牌溢价效应远超传统广告投放。

消费端:海外拓展现状

当前,中国两轮车企业的海外扩张已进入深度本地化与差异化竞争的新阶段,各大区域市场呈现出截然不同的格局与机遇。

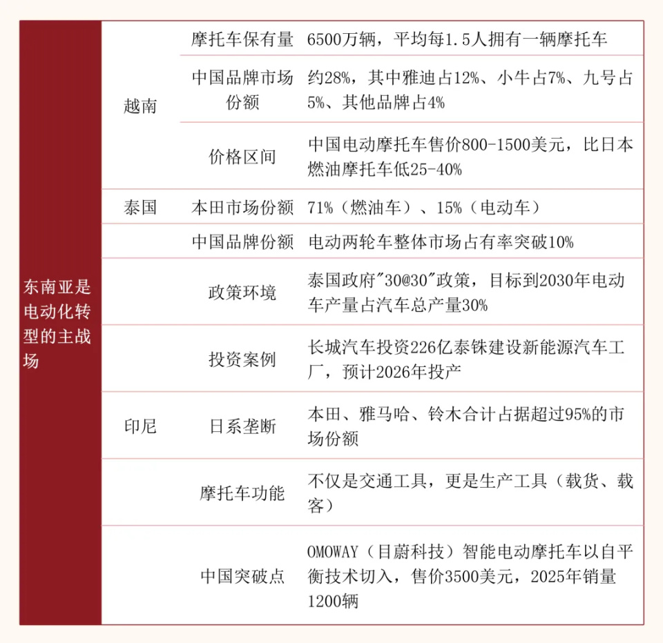
东南亚作为电动化转型的主战场,竞争日趋白热化。以越南为例,这个拥有6500万辆摩托车保有量的国度,平均每1.5人就拥有一辆摩托车,为中国品牌提供了广阔的替代空间。目前,中国品牌在越南已占据约28%的市场份额,其中雅迪以12%的份额领跑。雅迪投资1亿美元建设的越南工厂,年产能达200万辆,本地化率高达65%,通过与越南邮政合作建立的2000个销售服务网点,构建了深厚的渠道壁垒。

图片

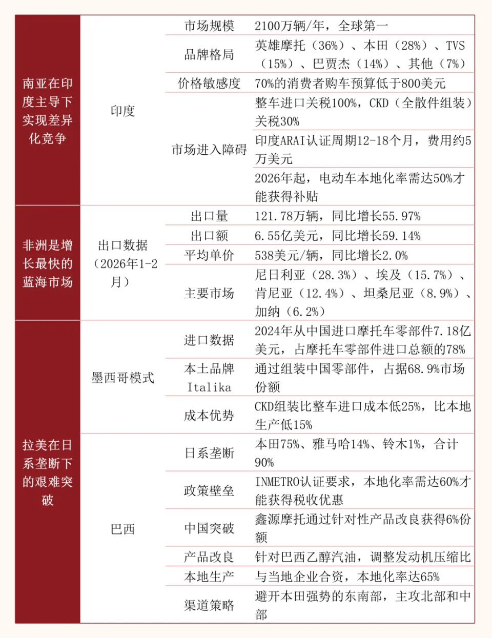
在南亚,印度市场以其年销2100万辆的规模冠绝全球,但这里是中国企业采取“避开红海、聚焦蓝海”策略的典型区域。面对英雄、本田等本土巨头在100-150cc通路车市场的绝对优势,中国企业选择主攻大排量、电动化及高端休闲市场。例如,春风700CL-X和无极525DS等车型,凭借性能与价格的双重优势,与皇家恩菲尔德等当地品牌展开差异化竞争。然而,市场进入门槛极高,100%的整车进口关税、长达12-18个月的ARAI认证周期以及严格的本地化率要求,迫使企业必须通过CKD(全散件组装)模式并深耕本地供应链才能立足。

图片

与亚洲市场的激烈博弈不同,非洲正成为中国摩托车出口增长最快的蓝海市场。2026年前两个月,出口量同比增长近56%,平均单价稳定在538美元。尼日利亚、埃及和肯尼亚是前三大市场。

中国品牌的成功,源于对当地极端环境的深度适配:针对高温、多尘和恶劣路况,强化了发动机冷却、密封性和悬挂系统。更重要的是,600美元左右的均价精准匹配了撒哈拉以南非洲约2000美元的人均GDP,展现出极高的性价比。以尼日利亚为例,中国品牌通过建立本地组装厂规避高额关税,并与本地经销商深度合资,辅以“三年或三万公里”的超长保修,成功拿下了42%的市场份额,首次超越日系品牌。

最后,在拉美市场,中国企业走出了一条“借船出海”的独特路径。墨西哥模式尤为典型:本土第一品牌Italika通过大量采购中国零部件(如宗申、隆鑫的发动机占其供应量的85%),以CKD组装模式实现了比整车进口低25%的成本优势,占据了近70%的市场份额。中国零部件凭借高达30%-40%的价格优势,成为了墨西哥摩托车工业的隐形支柱。相比之下,巴西市场壁垒森严,本田和雅马哈合计占据近90%的份额。

中国企业鑫源摩托的突破表明,硬仗只能智取:通过为巴西特有的乙醇汽油优化发动机压缩比,与当地企业合资满足60%的本地化率要求,并避开日系强势的东南部市场,最终成功切得6%的市场份额。

总体而言,中国两轮车企业的海外征途已从简单的产品出口,演进为涵盖技术输出、产能共建、渠道深耕和本地化服务的全方位竞争。在东南亚主战场比拼规模与成本,在南亚市场以差异化寻求溢价,在非洲以高性价比抢占增量,在拉美则通过供应链深度嵌入实现迂回突破——这四大区域的实践,共同勾勒出中国企业全球化布局的立体图景。

政策的支持与约束

中国摩托车产业的全球化征程,始终在政策红利的“推力”与贸易壁垒的“阻力”之间寻找平衡。

在国内政策层面,政策导向已从历史上的限制性管控转向积极的引导性扶持。

回顾过去,1985年北京率先实施的“禁摩令”在全国范围内蔓延,导致超过200个城市对摩托车实行限制;而2006年的消费税调整则释放了鼓励小排量、抑制大排量的政策信号。

自2019年“新国标”实施以来,政策逻辑发生了根本性转变。当前,国家通过多维度的激励措施加速产业升级与消费激活:2024年启动的以旧换新补贴政策,对报废国三及以下排放标准燃油摩托车并购买新能源车型的用户给予10%的补贴(最高1000元),仅2024年就带动更新需求120万辆,预计2025年将达180万辆。

在新能源推广方面,政策明确提出到2027年实现新能源摩托车销量500万辆的目标,并通过免征车辆购置税、免费上牌、路权优先等组合拳,在北京、上海、深圳等15个城市开展试点。与此同时,体育总局发布的《摩托车运动发展规划(2021-2025)》也从赛事角度为产业发展注入活力,已建成3个国家级和15个省级训练基地,每年举办国家级赛事超过50场。

然而,与国内政策红利形成鲜明对比的是,海外市场正构筑起日益复杂的政策壁垒。

关税壁垒仍是首要挑战:印度整车进口关税高达100%,即便CKD模式也需承担30%的关税,且2026年起电动车本地化率需达50%方能享受补贴;巴西的INMETRO认证要求60%的本地化率;印尼TKDN认证则设置了40%的本地化门槛。即便在关税相对较低的欧盟(整车6%)和美国(整车2.4%),技术壁垒同样严峻——欧5排放标准已全面实施,2027年将升级至欧6,而美国EPA与DOT认证、欧盟ABS强制安装等安全标准,均对产品研发提出了更高要求。认证周期与成本进一步加大了市场准入难度:欧盟e-mark认证需6-9个月、耗资3-5万欧元,印度ARAI认证周期长达12-18个月。

面对政策环境的变化,中国摩托车企业正逐步形成系统性的应对策略。

在供给端,通过在主要市场布局KD工厂实现本地化生产,有效规避关税壁垒并满足本地化率要求;在研发端,提前2-3年布局下一代排放技术研发,确保产品能够平稳过渡至欧6等更高标准;在组织端,建立专门的认证团队,将认证周期压缩至最低限度。

从国内“禁限”到“引导”的政策转向,叠加海外从“关税”到“技术”的壁垒升级,共同构成了当前中国摩托车产业全球化进程中必须驾驭的政策环境——这既是考验企业应变能力的压力测试,也是倒逼产业升级的催化剂。

结语

图片

张雪机车的夺冠不是偶然,而是中国摩托车产业长期积累、持续投入、战略转型的必然结果。在全球摩托车产业从燃油向电动、从交通工具向休闲玩具、从实用工具向文化符号转型的关键时期,中国企业有望凭借对电动化趋势的敏锐把握、对新兴市场的深刻理解、对用户需求的快速响应,实现从跟随者到并行者再到引领者的跨越。

到2030年,中国有望诞生2-3个全球知名的摩托车品牌,在东南亚电动摩托车市场占据主导地位,在非洲市场与日本品牌分庭抗礼,在欧洲大排量市场获得一席之地。这不仅是产业的胜利,更是中国制造从"量"到"质"、从"产品"到"品牌"、从"国内"到"全球"的缩影。

参考资料

[1] 中国摩托车海外“狂飙”的动因与可持续发展路径研究,中研网