6月1日起实施!机动车驾驶新规来了!

宝子们注意啦

公安部近日正式发布

《机动车驾驶人疲劳驾驶认定规则》

(GA/T 2372-2026)

新规将于6月1日全国落地执行

一起来了解一下详情

图片


机动车驾驶新规来了!6月1日起实施!


2026年2月,公安部正式发布《机动车驾驶人疲劳驾驶认定规则》(GA/T 2372-2026),新规将于6月1日全国落地执行!


图片

图源:国家应急科普宣传(下同)


01
疲劳驾驶认定规则




































新规通过时间、状态背景调查综合判定疲劳驾驶,具体包括:


有下列情形之一的,应认定为疲劳驾驶:


a) 机动车驾驶人连续驾驶机动车超过4h未停车休息或停车休息时间少于20min的


b) 客运机动车驾驶人在晚22:00至次日凌晨6:00连续驾驶超过2h未停车休息或者停车休息时间少于20min的


c) 客运机动车驾驶人在24h内累计驾驶时间超过8h的


注:客运机动车驾驶人指从事道路旅客运输经营活动的机动车驾驶人。


✅对在道路交通事故发生过程中具备避险条件但未及时采取有效避险措施的机动车驾驶人,经调查具有下列情形之一的,可认定为疲劳驾驶:


a) 通过监测设备(包括但不限于视频监控设备、脑电测量设备等)监测到机动车驾驶人驾驶车辆在事故发生前10min内出现生理疲劳闭眼或疲劳程度脑电波特征判断数值小于30的


图片

注:生理疲劳闭眼是指机动车驾驶人因生理疲劳致双眼睑完全闭合,并持续2s以上的行为。


b) 对机动车驾驶人询问/讯问结果证实其处于精神难以集中或精神恍惚、困倦等状态仍驾驶车辆的;


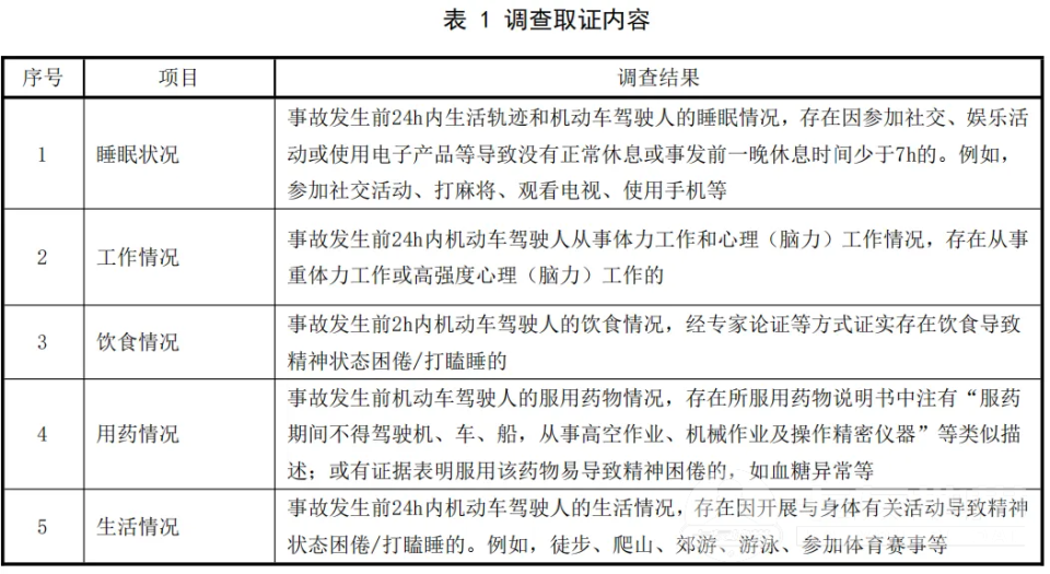
c) 对机动车驾驶人驾驶车辆出发前睡眠状况和工作、饮食、用药、生活等情况进行调查,证实存在表1列举的一项或多项调查结果的。


图片


02
调查取证内容和方法




































驾驶时间调查

通过提取车载终端或监控平台的行驶记录数据、询问或讯问机动车驾驶人、询问证人、调取视频证 据卡口监控等方式,确定机动车驾驶人的连续驾驶时间、停车休息时间和累计驾驶时间。


✅避险情节调查

通过事故现场勘查、模拟实验、数据推算等调查方法,判断事故车辆在事故发生前是否具备避险条件,机动车驾驶人是否及时采取避险措施,并分析其采取避险措施的合理性和有效性。


✅生理状态调查

针对配备或穿戴有关生理状态监测设备的机动车驾驶人,可以调取其驾驶期间使用的监测设备(包括但不限于视频监控设备、脑电测量设备等)记录数据,通过分析车载终端或监控平台记录的图片、视频文件等,确定其是否处于过度疲劳状态驾驶车辆。


精神状态调查

在询问/讯问中主动提问“驾驶车辆途中直至发生事故时你的精神状态如何? ”“驾驶车辆途中直至发生事故时你是否曾感到疲惫困倦或打瞌睡? ”“你在驾驶车辆过程中身体疲倦/打瞌睡的状态持续了多长时间;什么时间开始,什么时间结束。”等问题进行取证,根据机动车驾驶人的回答确定其是否处于疲惫困倦/打瞌睡状态下驾驶车辆。


图片

摄图网_400171375


✅睡眠状况及工作、饮食、用药、生活等情况调查

通过以下方式确定表1中有关机动车驾驶人调查项目的结果。单项调查内容时间跨度一般为事故发生前24h内,必要时可追溯至48h内


1️⃣睡眠状况调查。通过询问机动车驾驶人、同行人员、同住人员或者其他知情人,调取机动车驾驶人24h内手机流量使用情况,判断机动车驾驶人作息规律和事故发生前24h内的睡眠时长。


2️⃣工作情况调查。通过询问机动车驾驶人、工友同事、同住人员或者其他知情人,调取机动车驾驶人24h内工作记录或视频监控等,确定机动车驾驶人的工作情况。


3️⃣食情况调查。通过询问机动车驾驶人、同行人员或者其他知情人,调取机动车驾驶人用餐地点监控视频等,确定机动车驾驶人的饮食情况。


4️⃣用药情况调查。通过询问机动车驾驶人、同行人员、同住人员或者其他知情人,调取就医购药、 住院治疗病例、用餐视频及记录,现场勘查提取物品、个人遗留物品等方式,确定机动车驾驶人用药情况。


5️⃣生活情况调查。通过询问机动车驾驶人、同行人员或者其他知情人,调取机动车驾驶人购票记录、赛事报名记录、参加活动签到表,景区出入口及周边、体育场馆监控视频等方式,确定机动车驾驶人的生活情况。

来源:国家应急科普宣传、中华人民共和国公安部、中国普法

原文:

https://mp.weixin.qq.com/s/84dxiaeLW4JrgWp4A5DkIA

https://mp.weixin.qq.com/s/zDBQBKtjT-Fu88oBMYxQZQ


道路千万条,安全第一条

合规驾驶不仅是规避处罚的前提

还是对自身和他人生命安全的保障

驾驶员除了要注意不要疲劳驾驶之外

还要留意限行规定


杭州小客车限行尾号图(3月30日—4月5日)


图片

图源:杭州本地宝


图片
01
浙A(M)号牌限行尾号






































限行时间:工作日7:00-9:00和16:30-18:30.共4个小时,周末地面和高架、快速路不实施限行


限行规则除西湖景区外,地面道路均不限行,高架、快速路实行尾号限行,如下图所示:

图片


限行范围:留祥路—石祥路—石桥路—秋涛路—复兴路—老复兴路—虎跑路—满觉陇路—五老峰隧道—吉庆山隧道—梅灵北路—九里松隧道—灵溪南路—灵溪隧道—西溪路—紫金港路—文一西路—古墩路构成的围合区域内所有高架/快速路(含匝道以及附属桥梁、隧道)


限行图:

图片


图片
02
浙A(M)区域号牌限行尾号






































限行时间:工作日7:00-10:00和16:00-19:00.共6个小时。周末地面和高架、快速路不实施限行


限行规则:错峰时段内实行全号段(所有浙A(M)区域号牌尾号)禁止通行

限行范围:绕城高速公路范围内的高架路、快速路,目前包括:彩虹快速路、留石高架路、东湖快速路、九堡大桥、通城高架路、时代高架、中河高架路、上塘高架路、秋石高架路、西兴大桥、复兴大桥、钱塘快速路、德胜快速路、文一路隧道等。其中紫金港路隧道、紫金港路南隧道、紫之隧道、之江大桥不含


限行图:

图片


图片
03
外地车牌限行尾号






































限行时间:工作日7:00-10:00和16:00-19:00.共6个小时。周末地面和高架、快速路不实施限行


限行规则:错峰时段内实行全号段(所有外地车牌尾号)禁止通行

限行范围:非浙A(M)号牌”小客车错峰出行的高架路、快速路,具体包括彩虹快速路、之江大桥、紫之隧道、紫金港路隧道、紫金港路南隧道、留石高架路、东湖快速路、九堡大桥、通城高架路、时代高架、中河高架路、上塘高架路、秋石高架路、西兴大桥、复兴大桥、钱塘快速路、德胜快速路、文一路隧道等


限行图:

图片


如需限行时间在限行路段通行的

非浙A车辆

可以申请非浙A急事通

👇️👇️👇️


图片
非浙A(M)急事通申请指南


01
申请对象





只支持非浙A号牌的小型客车


02
申请次数





  • 非浙江省非A浙号牌小客车:一个自然年度内允许通行的次数不超过12次,且每个自然月不超过3次。每次24小时(不超过两个高峰时段)

  • 浙江省非浙A号牌小客车:一个自然年度内允许通行的次数不超过24次,且每个自然月不超过3次。每次24小时(不超过两个高峰时段)


03
申请时段





申请时支持两个时段选择:分别为00:00至次日00:00及12:00至次日12:00


04
申请入口





支付宝、浙里办、警察叔叔

进入杭州本地宝】公众号

消息栏回复急事通

即可获取杭州急事通申请入口

图片


05
申请流程





第一步:在支付宝搜索“非浙A急事通”并点击“去申请”

图片

第二步:按要求填写车牌号等信息

图片

第三步:选择申请时段,点击提交即可

图片


▌声明:本文由杭州本地宝编辑整理发布,转载请注明

▌编辑:姬乐乐