艺人鞠婧祎被实名举报涉嫌偷税漏税,瞒报收入比例高达88%,税务部门回应:已受理核查

问AI · 鞠婧祎合约纠纷为何升级至税务举报?

据大象新闻报道,3月30日,艺人鞠婧祎被实名举报涉嫌偷税漏税,税务部门已受理核查,举报材料称其2024年瞒报收入比例高达88%。举报信显示:鞠婧祎2024年全年申报收入为1100.18万元,但仅2024年6月至12月期间,其参与的影视、商务活动收入保守估计超5000万元,瞒报比例近88%。举报材料包含收入申报表及未申报项目明细作为证据。

国家税务总局上海市税务局稽查局于2026年3月30日出具《检举税收违法行为接收回执》(编号:2026-013),表明已受理举报并启动稽查程序,同时承诺对举报人信息严格保密。

图片

3月31日早些时候,据江南都市报报道,一张丝芭传媒实名举报鞠婧祎的举报信登上热搜,合约纠纷持续升级,引爆舆论漩涡,双方矛盾已从合约效力争议蔓延至税务问题。

图片

该举报信领取日期为2026年3月30日,信上描述鞠婧祎申报1100万元,实际收入超5000万元,瞒报比例超过85%。

图片

3月26日,丝芭传媒发布《关于“丝芭和艺人鞠婧祎纠纷和解”网络不实谣言的声明》,其中提到,丝芭未曾与任何鞠婧祎方的所谓工作室,工作团队,剧宣团队,网宣团队,或任何关联人员,关联组织进行任何方面的治谈和解事宜。我司未与其出演的任何剧集的关联人员,关联组织有任何方面的洽谈或和解。声明中还公布了目前纠纷进展:丝芭与鞠婧祎的经纪合约纠纷正在司法审理阶段,双方从未达成任何和解。

图片

此前报道>>>

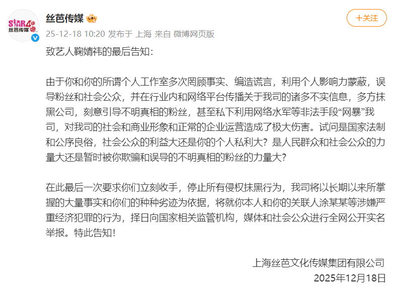
2025年12月18日,据白鹿视频报道,丝芭传媒发文“致艺人鞠婧祎的最后告知”。

图片

全文如下:

由于你和你的所谓个人工作室多次罔顾事实、编造谎言,利用个人影响力蒙蔽,误导粉丝和社会公众,并在行业内和网络平台传播关于我司的诸多不实信息,多方抹黑公司,刻意引导不明真相的粉丝,甚至私下利用网络水军等非法手段“网暴”我司,对我司的社会和商业形象和正常的企业运营造成了极大伤害。试问是国家法制和公序良俗,社会公众的利益大还是你的个人私利大?是人民群众和社会公众的力量大还是暂时被你欺骗和误导的不明真相的粉丝的力量大?在此最后一次要求你们立刻收手,停止所有侵权抹黑行为,我司将以长期以来所掌握的大量事实和你们的种种劣迹为依据,将就你本人和你的关联人涂某某等涉嫌严重经济犯罪的行为,择日向国家相关监管机构,媒体和社会公众进行全网公开实名举报。特此告知!

12月15日,鞠婧祎方发声明,称与丝芭传媒的经纪合约已于2024年6月终止,同时指控丝芭传媒伪造艺人签名及授权。

16日,丝芭传媒晒笔迹鉴定报告否认伪造艺人签名及授权。

图片

对此,鞠婧祎方也请律师发布了相关声明。

图片

鞠婧祎方称双方合约已于2024年6月到期,丝芭传媒所谓补充合约系伪造,且该公司长期、多次串通其关联公司通过签订“双重合同”的方式隐瞒演艺收入真实金额,截留、侵占本应属于鞠婧祎的演艺收入。

丝芭传媒则称鞠婧祎在行业内和相关平台上散布“个人只拿到金额极低的工资,没有业务分成并受到长期压榨”等谣言,并公布了给予鞠婧祎的收入和待遇。根据丝芭传媒此前所言,鞠婧祎合约2033年8月才到期。

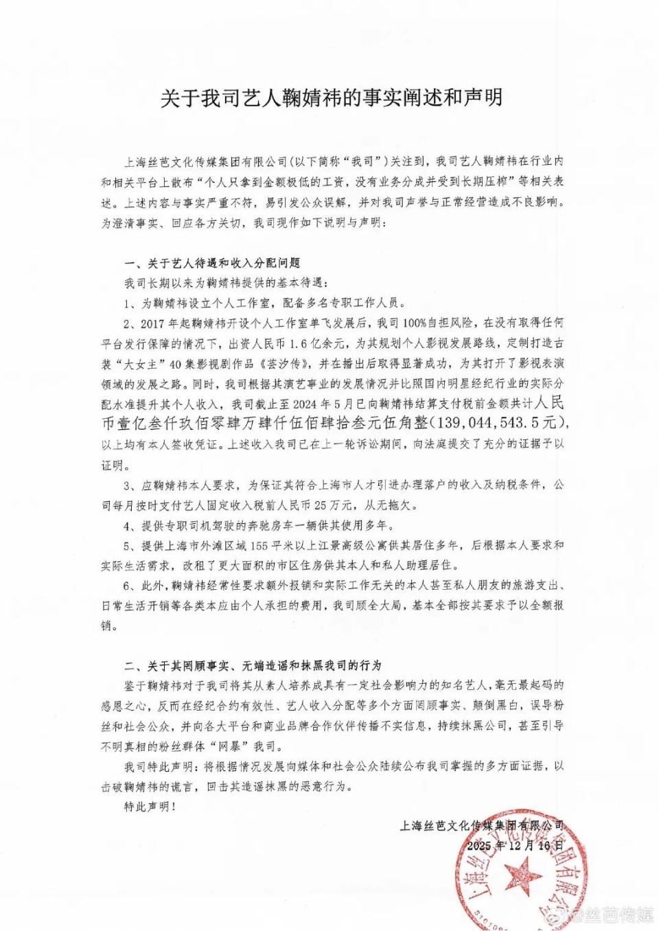
12月16日,@丝芭传媒 发布“关于我司艺人鞠婧祎的事实阐述和声明”,称鞠婧祎在行业内和相关平台上散布“个人只拿到金额极低的工资,没有业务分成并受到长期压榨”等相关表述,与事实严重不符。

丝芭传媒回应鞠婧祎待遇和收入分配问题,称曾出资人民币1.6亿余元,为鞠婧祎单飞发展后规划影视发展路线,截至2024年5月,已向鞠婧祎结算支付税前金额共计139044543.5元,均有本人签收凭证,并按月支付固定收入25万元(税前),还提供专职司机、房车供其使用多年,提供上海高级公寓供其居住。

丝芭回应鞠婧祎声明称,将根据情况发展陆续公布多方面证据,回击鞠婧祎造谣抹黑的恶意行为。

图片

12月17日,丝芭传媒再次发文质疑鞠婧祎,称其解约行为自相矛盾,玩文字游戏。

图片

鞠婧祎(Cecily),1994年6月18日出生于四川省遂宁市,影视演员、流行乐歌手。2013年11月2日,鞠婧祎凭借SNH48《剧场女神》团体公演正式出道。2016年,主演个人首部玄幻剧《九州·天空城》,还曾出演《芸汐传》《热血长安》《新白娘子传奇》等作品。

图片

编辑:吴祈

审核:林夕合

【来源:九派新闻综合大象新闻、江南都市报、此前报道等】

声明:此文版权归原作者所有,若有来源错误或者侵犯您的合法权益,您可通过邮箱与我们取得联系,我们将及时进行处理。邮箱地址:jpbl@jp.jiupainews.com