不只看驾驶时长!疲劳驾驶新规6月1日起实施

问AI · 新规如何通过多维标准提升疲劳驾驶认定精准度?

图片

公安部近日发布《机动车驾驶人疲劳驾驶认定规则》(GA/T2372-2026),新规将于6月1日起在全国实施。新规告别仅凭驾驶时长判断疲劳驾驶的做法,引入“驾驶行为+生理状态+生活轨迹”三维判定标准,只要满足任一条件即被认定为疲劳驾驶。新规覆盖全车型驾驶人,尤其强化了客运车辆的监管要求,为道路交通事故调查处理、交通违法行为查处提供了明确的量化依据。

疲劳驾驶情形

有下列情形之一的,应认定为疲劳驾驶:

a)机动车驾驶人连续驾驶机动车超过4h未停车休息或停车休息时间少于20min的;

b)客运机动车驾驶人在晚22:00至次日凌晨6:00连续驾驶超过2h未停车休息或者停车休息时间少于20min的;

c)客运机动车驾驶人在24h内累计驾驶时间超过8h的。

注:客运机动车驾驶人指从事道路旅客运输经营活动的机动车驾驶人。

对在道路交通事故发生过程中具备避险条件但未及时采取有效避险措施的机动车驾驶人,经调查具有下列情形之一的,可认定为疲劳驾驶:

a)通过监测设备(包括但不限于视频监控设备、脑电测量设备等)监测到机动车驾驶人驾驶车辆在事故发生前10min内出现生理疲劳闭眼或疲劳程度脑电波特征判断数值小于30的。

图片

注:生理疲劳闭眼是指机动车驾驶人因生理疲劳致双眼睑完全闭合,并持续2s以上的行为。

b)对机动车驾驶人询问/讯问结果证实其处于精神难以集中或精神恍惚、困倦等状态仍驾驶车辆的;

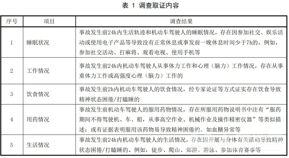
c)对机动车驾驶人驾驶车辆出发前睡眠状况和工作、饮食、用药、生活等情况进行调查,证实存在表1列举的一项或多项调查结果的。

图片

新规的实施,标志着疲劳驾驶监管进入“精准化、全维度”时代。对驾驶人而言,合规驾驶不仅是规避处罚的前提,更是保障自身及他人生命财产安全的核心;对交通管理部门而言,明确的认定标准与取证方式,能更高效地打击疲劳驾驶违法行为,筑牢道路交通安全防线。6月1日起,新规正式落地,全体驾驶人需严格遵守,养成规范驾驶习惯,拒绝疲劳驾驶,守护出行平安。

来源:中华人民共和国公安部

↓ 留言点击阅读原文