中茵微电子90后CFO赵泽宇曾是中金公司副总裁,还曾任职星辰天合、后摩智能

问AI · 90后CFO的加入是否加速公司港股上市进程?

图片

瑞财经 吴文婷 3月29日,中茵微电子(北京)股份有限公司(以下简称“中茵微电子”)在港交所递交招股书,平安证券(香港)为其独家保荐人。

中茵微电子是国产平台化芯片定制服务提供商,专注于AI ASIC的研发和商业化。凭借自主研发的IC技术平台和专有高速接口IP,公司定制的AI ASIC能够解决数据传输瓶颈,实现大规模AI芯片集群的高效互联,旨在人工智能应用中达到算力利用率的最大化。

根据灼识谘询的资料,按2025年AI ASIC收入计算,公司在中国国产芯片定制服务提供商中排名第三,且按2025年芯片设计及交付收入计算,公司在中国国产芯片定制服务提供商中排名第二。

据招股书,2023年-2025年,中茵微电子实现收入分别为7480.2万元、3.48亿元、4.84亿元;年内亏损分别为9843万元、4845.9万元、1.64亿元。可见,2025年其营收同比增长39.31%。

图片

IPO前,王洪鹏通过其于公司持有的直接权益、王洪鹏控制的实体及与其订立一致行动协议的实体控制公司约54.85%的投票权。

图片

图片

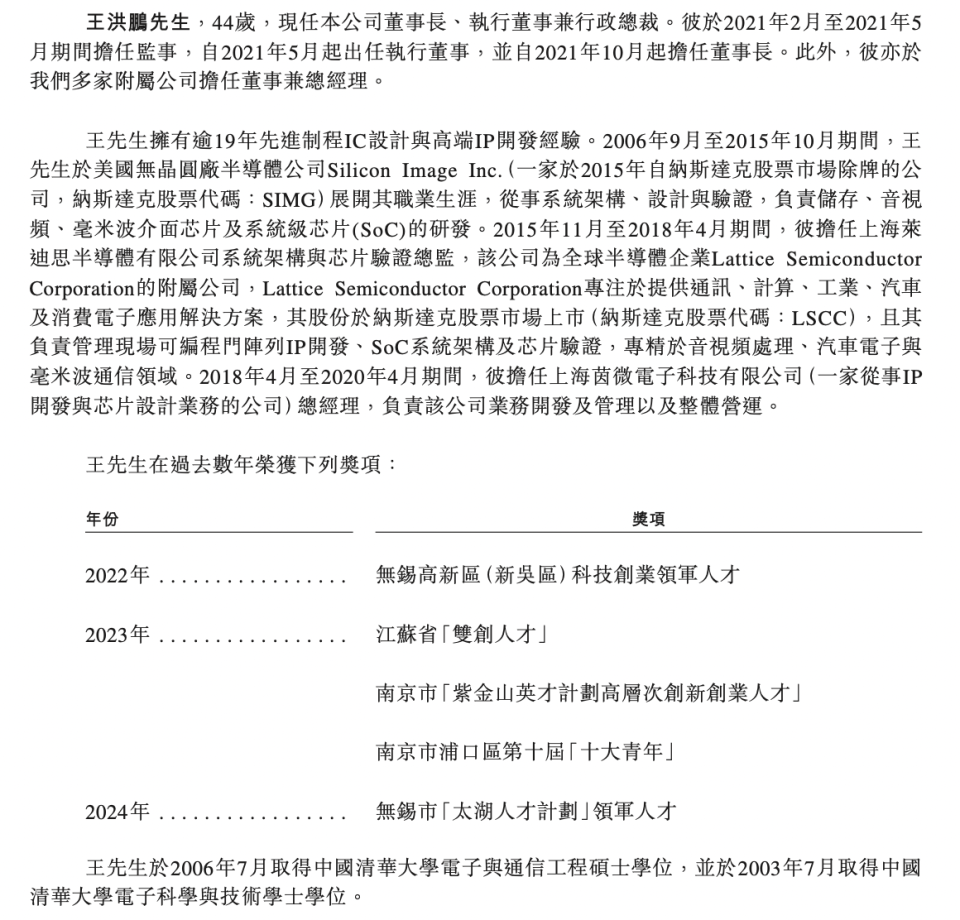
资料显示,王洪鹏,44岁,现任公司董事长、执行董事兼行政总裁。其于2021年2月至2021年5月期间担任监事,自2021年5月起出任执行董事,并自2021年10月起担任董事长。此外,其亦于公司多家附属公司担任董事兼总经理。

王洪鹏拥有逾19年先进制程IC设计与高端IP开发经验。2006年9月至2015年10月期间,王洪鹏于美国无晶圆厂半导体公司Silicon Image Inc.展开其职业生涯,从事系统架构、设计与验证,负责储存、音视频、毫米波介面芯片及系统级芯片(SoC)的研发。2015年11月至2018年4月期间,其担任上海莱迪思半导体有限公司系统架构与芯片验证总监,该公司为全球半导体企业Lattice Semiconductor Corporation的附属公司,Lattice Semiconductor Corporation专注于提供通讯、计算、工业、汽车 及消费电子应用解决方案,其股份于纳斯达克股票市场上市(纳斯达克股票代码:LSCC),且其负责管理现场可编程门阵列IP开发、SoC系统架构及芯片验证,专精于音视频处理、汽车电子与毫米波通信领域。2018年4月至2020年4月期间,其担任上海茵微电子科技有限公司(一家从事IP开发与芯片设计业务的公司)总经理,负责该公司业务开发及管理以及整体营运。

王洪鹏于2006年7月取得中国清华大学电子与通信工程硕士学位,并于2003年7月取得中国清华大学电子科学与技术学士学位。

图片

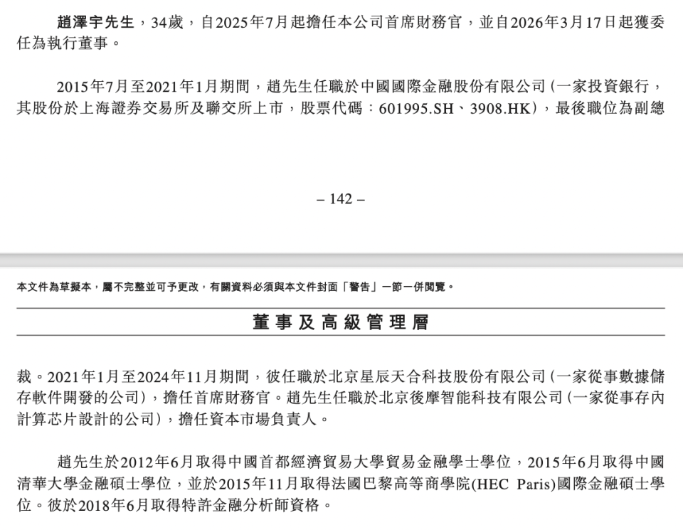
另外,赵泽宇,34岁(90后),自2025年7月起担任公司首席财务官,并自2026年3月17日起获委任为执行董事。

2015年7月至2021年1月期间,赵泽宇任职于中国国际金融股份有限公司(股票代码:601995.SH、3908.HK),最后职位为副总裁。2021年1月至2024年11月期间,其任职于北京星辰天合科技股份有限公司(一家从事数据储存软件开发的公司),担任首席财务官。赵泽宇任职于北京后摩智能科技有限公司(一家从事存内计算芯片设计的公司),担任资本市场负责人。

赵泽宇于2012年6月取得中国首都经济贸易大学贸易金融学士学位,2015年6月取得中国清华大学金融硕士学位,并于2015年11月取得法国巴黎高等商学院(HEC Paris)国际金融硕士学位。其于2018年6月取得特许金融分析师资格。

图片

相关公司:中金公司sh601995