6月1日起,疲劳驾驶三维认定,货车司机最高记9分,引发事故保险拒赔

问AI · 三维认定新规如何更精准预防疲劳驾驶?

跑长途的货车师傅们注意了!公安部发布的《机动车驾驶人疲劳驾驶认定规则》(GA/T 2372-2026),将于2026年6月1日在全国统一实施。这可不是对老规矩的简单重申,而是一次全方位的升级——认定标准更严、取证手段更精准、处罚力度更重,从以往“只看驾驶时长”的单一判定,升级为“驾驶行为+生理状态+作息背景”的三维认定,哪怕是闭眼2秒,都有可能被认定为疲劳驾驶。

图片

三维认定标准

新规最核心的变化,就是告别了以往“凭经验判断”的模糊标准,确立了全国统一的量化认定规则,只要满足“驾驶行为+生理状态+作息背景”三维认定中的任意一项,即被认定为疲劳驾驶,这也是货车司机日常行车中最需要警惕的红线。

图片

从驾驶行为维度来看,这是路面巡查、电子监控、北斗系统主要的取证依据。其中最关键的一条就是:连续驾驶超过4小时未停车休息,或停车休息时间少于20分钟,直接认定为疲劳驾驶。

这里要特别提醒大家,连续驾驶时间是指车辆启动行驶到首次停驶的时长,中途的短暂停留不算累计休息;很多司机存在一个误区,比如开3小时50分,停15分钟抽烟、刷手机或者装卸货,这并不算有效休息,只要再开10分钟,就会超出4小时的红线,属于违规行为。

需要注意的是,新规中“夜间22:00-次日6:00连续驾驶超2小时、24小时累计超8小时”的严格限制,仅针对客运机动车,普通货车并不适用,货车司机无需过度担心这一点,但也不能因此放松对连续驾驶时长的警惕。

生理状态维度是新规新增的内容,主要用于事故调查,但日常行驶中,DMS(驾驶员监控系统)也会实时监测,让隐性疲劳无处遁形。

根据新规,在事故发生前10分钟内,若驾驶员双眼完全闭合持续≥2秒,比如闭眼打盹、频繁眨眼,或者DMS监测到疲劳脑电波特征值<30,出现精神恍惚、频繁低头、车道偏离、车速忽快忽慢等情况,哪怕只开了2小时,也可认定为疲劳驾驶,在事故定责时会直接加重责任。这也提醒货车司机,一旦DMS报警,务必立即停车休息。

图片

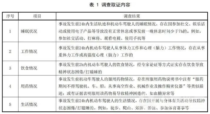
作息背景维度则主要用于事故倒查,交警可追溯驾驶员近72小时的睡眠、工作排班、用药记录,只要满足24小时内睡眠不足5小时、48小时内睡眠不足8小时,或者存在通宵熬夜、连续超时驾驶后上路的情况,结合行车轨迹,就会直接推定疲劳驾驶,届时责任更重、处罚更狠。这也要求货车司机不能为了赶运费、赶时效而熬夜奔波,充足的睡眠才是安全行车的基础。

违规处罚;保险有权拒赔

依据《道路交通安全违法行为记分管理办法》(公安部令第163号),6月1日后将按新规从严执行,处罚标准全国统一。

对于普通载货汽车,疲劳驾驶将面临罚款200元、驾驶证记3分的处罚;而大中型客车、危化品车、校车则会被罚款200元、记9分,存在驾照直接降级的风险;私家车、非营运小客车仅罚款200元,不记分,新规对货车等营运车辆的监管更为严格。

更值得警惕的是疲劳驾驶在事故定责和保险理赔中的影响。新规明确,疲劳驾驶是事故定责的核心依据,一旦查实,责任会直接上浮:若对方无过错,驾驶员将承担全部责任;若双方均有过错,驾驶员将承担主责,责任比例上浮30%-50%;若有条件避险却因犯困未操作,哪怕对方有小违规,也会全责到底,不减轻任何责任。

同时,机动车商业保险条款明确规定,驾驶人因疲劳驾驶引发事故,保险公司在商业险范围内有权拒赔,仅交强险有限赔付,这意味着一旦发生重大事故,车辆维修、人员伤亡、第三方财产损失等几十万甚至上百万的费用,可能全部需要自己承担。

“有效休息”避免违规

根据新规,货车司机有效休息必须满足四个条件:

一是车辆必须完全停稳并熄火,怠速、临时停靠、装卸货都不算;

二是驾驶人需离开驾驶位,或在车内静止休息,玩手机、抽烟、聊天等行为不算有效休息;

三是休息时间需连续满20分钟,中途间断不累计,比如两次各休息10分钟,不算有效休息;

四是在高速上严禁在应急车道休息,必须进入服务区或停车区休息。正

确的操作应该是:连续驾驶不超过3小时50分,提前进入服务区,熄火后下车活动或睡觉,休息满20分钟后再出发,此时连续驾驶时间将重新清零,避免违规。

6月1日新规实施后,货车司机应遵循以下建议:

一是严格卡住4小时红线,连续驾驶不超过4小时,每次休息不少于20分钟,利用北斗系统或行车记录仪定时提醒自己;

二是拒绝隐性疲劳,开车时不闭眼、不低头、不走神,一旦DMS报警,立即停车休息,不硬撑;

三是保证充足睡眠,24小时内睡眠不少于5小时,48小时内不少于8小时,不熬夜、不连轴转,合理安排作息;

四是提前规划路线,出发前查好沿途的服务区、停车区,预留充足的休息时间,不赶时间、不抱侥幸心理;

五是配合执法检查,遇到交警检查时,主动出示北斗记录、行车视频,不隐瞒、不狡辩,新规下取证清晰,争议空间极小,逃避检查只会面临更重的处罚。

货车司机是物流行业的主力军,更是每个家庭的顶梁柱。疲劳驾驶从来都不是“罚200元、记3分”的小事,而是拿生命、拿家庭、拿身家赌明天的大事。GA/T 2372-2026新规的实施,看似是监管升级,本质上是对每一位货车司机的安全守护。(本刊根据(GA/T 2372-2026)内容整理

图片
图片