全国流感阳性率连续上升,主要由乙流流行导致,占比已超八成

问AI · 流感样病例暴发疫情骤增五倍,背后驱动因素有哪些?

内容提要

  • 全国流感阳性率上升,主要由于B型流感流行导致;5~14岁病例组高于其他年龄组。

  • 乙流(B型流感)占比已超八成;

  • 副流感病毒阳性率波动上升,南方省份高于北方;

  • 鼻病毒阳性率呈缓慢上升趋势;

  • 呼吸道合胞病毒阳性率波动下降,0~4岁病例组高于其他年龄组;

  • 全国共报告32起流感样病例暴发疫情(上周报告6起);

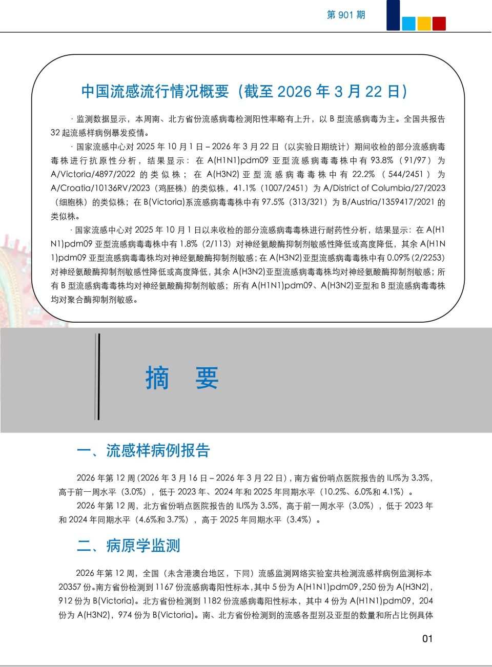
  • 南北方省份哨点医院报告的流感样病例%、流感病毒阳性率均连续上升;

  • 哨点医院门急诊流感样病例呼吸道样本检测阳性率前三位病原体为流感病毒(13.3%)、鼻病毒(8.6%)、副流感病毒(5.9%);

  • 住院严重急性呼吸道感染病例呼吸道样本检测阳性率前三位病原体为呼吸道合胞病毒(8.4%)、鼻病毒(6.7%)、流感病毒(5.7%);

  • 全球A型和B型流感阳性检出占比相当。


全国急性呼吸道传染病哨点监测情况(2026年第12周)


2026年第12周(2026年3月16日—3月22日),对全国哨点医院(不含港澳台)采集的门急诊流感样病例和住院严重急性呼吸道感染病例的呼吸道样本,开展新型冠状病毒、流感病毒、呼吸道合胞病毒、腺病毒、人偏肺病毒、副流感病毒、普通冠状病毒、博卡病毒、鼻病毒和肠道病毒等10种病毒以及肺炎支原体在内的多种呼吸道病原体检测。


一、监测结果


第12周,全国哨点医院报告的流感样病例数占门急诊就诊总数的比例(流感样病例百分比)为3.3%;哨点医院门急诊流感样病例呼吸道样本检测阳性率前三位病原体为流感病毒(13.3%)、鼻病毒(8.6%)、副流感病毒(5.9%);住院严重急性呼吸道感染病例呼吸道样本检测阳性率前三位病原体为呼吸道合胞病毒(8.4%)、鼻病毒(6.7%)、流感病毒(5.7%)。其他病原体监测结果见表1。监测结果存在南北方地域差异和不同年龄段人群差异,具体见表2和表3。


二、分析及健康提示


结合全国发热门诊(诊室)诊疗情况、哨点医院门急诊流感样病例就诊情况、多病原检测等监测结果分析显示,检出均为已知常见病原体,没有发现未知病原体及其导致的新发传染病。全国流感病毒检测阳性率近期有所上升,主要由于B型流感流行导致,但流感活动强度总体上仍处于低流行水平,5~14岁病例组高于其他年龄组。呼吸道合胞病毒检测阳性率波动下降,0~4岁病例组高于其他年龄组。副流感病毒检测阳性率波动上升,南方省份副流感病毒检测阳性率高于北方省份。鼻病毒检测阳性率呈缓慢上升趋势。新型冠状病毒和其他监测的呼吸道病原体检测阳性率总体处于低水平。


近期,我国呼吸道传染病疫情有所波动,全国流感活动上升但仍处于低流行水平,鼻病毒检测阳性率呈上升趋势,呼吸道合胞病毒和副流感病毒活动呈现南北差异。为防范呼吸道传染病疫情,建议公众采取以下个人防护措施:


(1)科学佩戴口罩:在就医过程中需全程佩戴口罩;在人群密集场所或乘坐公共交通工具(如飞机、火车、地铁等)时建议佩戴口罩,尤其是老年人和一些有慢性基础性疾病的患者,以减少感染风险。


(2)保持良好卫生习惯:咳嗽或打喷嚏时,用纸巾、毛巾或手肘遮住口鼻;注意手卫生,避免用不洁净的手触摸眼、鼻、口,以减少病原体传播风险。


(3)倡导健康生活方式:要均衡饮食、适量运动和充足休息,增强身体免疫力。出现发热、咳嗽或其他呼吸道感染症状时,与人接触要佩戴口罩,保持室内良好通风;根据需要及时就医。


(4)积极主动接种疫苗:免疫力较弱人群(如孕妇、低龄儿童、老人及慢性病患者等)应根据疫苗接种指引接种预防呼吸道传染病的相关疫苗。


表1 第12周呼吸道样本病原体核酸检测阳性率(%)

图片

注:“+”表示本周特定病原体检测阳性率数值较上周增加;“-”表示本周特定病原体检测阳性率数值较上周下降。


表2 第12周呼吸道样本主要病原体核酸检测阳性率区域差异

图片

南方省份包括:上海、江苏、浙江、安徽、福建、江西、湖北、湖南、广东、广西、海南、重庆、四川、贵州和云南。

北方省份包括:北京、天津、河北、山西、内蒙古、辽宁、吉林、黑龙江、山东、河南、西藏、陕西、甘肃、青海、宁夏、新疆和新疆生产建设兵团。


表3 第12周呼吸道样本主要病原体核酸检测阳性率年龄组差异

图片


图片

图1 哨点医院门急诊流感样病例数占门急诊就诊总数比例每周变化趋势


图片

图2 哨点医院门急诊流感样病例呼吸道样本病原体核酸检测阳性率每周变化趋势


图片

图3 哨点医院住院严重急性呼吸道感染病例呼吸道样本病原体核酸检测阳性率每周变化趋势


2026年第12周第901期中国流感监测周报


图片
图片
图片
图片
图片
图片
图片
图片
图片
图片
图片
图片
图片
图片
图片
图片
图片
图片


本文内容来源自中国疾病预防控制中心官方网站



本文完

责编:Jerry