AbMole丨PD98059:MEK1/2抑制剂在细胞分化、动物心血管中的应用

问AI · MEK1/2抑制剂在心血管模型中怎样减轻主动脉壁增厚?

PD98059(AbMole,M1822)是一种广泛应用于基础研究中的MEK1/2抑制剂,通过特异性抑制MEK1/2的激酶活性,从而阻断其下游ERK1/2的磷酸化,在多种细胞和动物模型中被用于解析ERK/MAPK信号通路的功能。

在体外实验中,PD98059(AbMole,M1822)常以10–25 μmol/L的浓度使用,例如在RAW 264.7巨噬细胞、EL-4淋巴细胞、HK-2近端肾小管上皮细胞、MDA-MB-231和MCF-7乳腺癌细胞、C666-1鼻咽癌细胞、U937单核细胞以及WJCMSCs和PDLSCs间充质干细胞中,该浓度范围可有效抑制ERK1/2磷酸化并调控细胞增殖、迁移、分化或凋亡等生物学过程[1-4]。在RAW 264.7细胞中,25 μmol/L PD98059不仅抑制ERK,还能促进破骨细胞分化[5]。此外,PD98059被发现能在小鼠神经干细胞中诱导星形胶质细胞生成,提示PD98059(CAS No.:167869-21-8)可用于调节神经干细胞的命运决定[6]。

在动物的体内研究中,PD98059(AbMole,M1822)可通过腹腔注射(如10 mg/kg)用于小鼠模型,显著提高血清IL-5水平,并在大鼠心肺复苏模型中以剂量依赖方式抑制脑皮层线粒体凋亡自噬相关蛋白LC3-II和Beclin-1的表达[7, 8]。此外,在高血压诱导的主动脉重构小鼠模型中,PD98059被用于干预血管紧张素II(AngII,Angiotensin II)处理组,单独或与SO₂联用,结果发现PD98059可抑制ERK和磷酸化ERK(P-ERK)的表达,减轻主动脉壁增厚[9]。

综上,PD98059(AbMole,M1822)作为经典MEK1/2抑制工具,在小鼠、大鼠及多种人类和啮齿类细胞系中被广泛用于信号通路解析,其使用浓度和剂量需根据具体实验体系优化。

参考文献及鸣谢

J Nanobiotechnology. 2022 Feb 2;20(1):65.

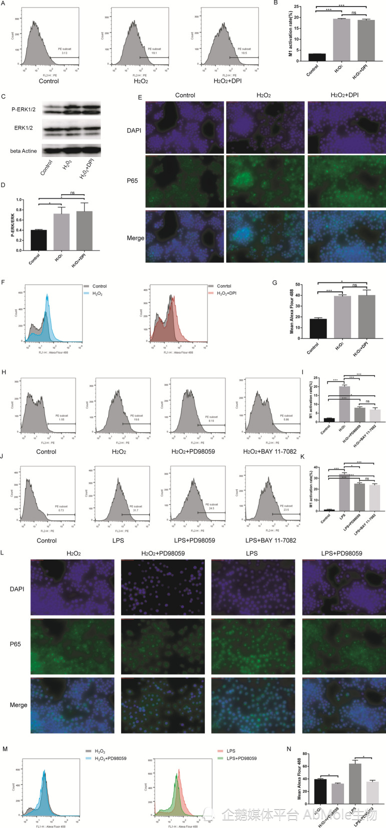
AbMole的PD98059(AbMole,M1822)作为ERK1/2信号通路特异性抑制剂,在本研究中揭示了小鼠脊髓损伤后 ROS 诱导神经炎症的分子机制:即ROS/MAPK/NFκB P65 信号通路与上述炎症反应高度相关,提示该通路可作为脊髓损伤动物模型中的新型抑制靶点。

图片

图1 J Nanobiotechnology. 2022 Feb 2;20(1):65.

参考文献及鸣谢

[1] Li, X.; Cao, X.; Zhang, X.; et al. MEK1/2 inhibitors induce interleukin-5 expression in mouse macrophages and lymphocytes. Biochemical and biophysical research communications 2016, 473 (4), 939-946.

[2] Nakamura, T.; Yoshida, E.; Hara, T.; et al. Zn(ii)2,9-dimethyl-1,10-phenanthroline stimulates cultured bovine aortic endothelial cell proliferation. RSC advances 2020, 10 (69), 42327-42337.

[3] Zhang, W.; Obuchi, S.; Teramura, Y. Analysis of cellular responses following interaction with extracellular vesicles derived from HEK293T and human adipose derived stem cells. Scientific reports 2025, 15 (1), 11835.

[4] Hasan, M.; Browne, E.; Guarinoni, L.; et al. Novel Melatonin, Estrogen, and Progesterone Hormone Therapy Demonstrates Anti-Cancer Actions in MCF-7 and MDA-MB-231 Breast Cancer Cells. Breast cancer : basic and clinical research 2020, 14, 1178223420924634.

[5] Agidigbi, T. S.; Kang, I. S.; Kim, C. Inhibition of MEK/ERK upregulates GSH production and increases RANKL-induced osteoclast differentiation in RAW 264.7 cells. Free radical research 2020, 54 (11-12), 894-905.

[6] Lee, H. R.; Lee, J.; Kim, H. J. Differential effects of MEK inhibitors on rat neural stem cell differentiation: Repressive roles of MEK2 in neurogenesis and induction of astrocytogenesis by PD98059. Pharmacological research 2019, 149, 104466.

[7] Hassan, R. M.; Elsayed, N. S.; Assaf, N.; et al. Limettin and PD98059 Mitigated Alzheimer's Disease Like Pathology Induced by Streptozotocin in Mouse Model: Role of p-ERK1/2/p-GSK-3beta/p-CREB/BDNF Pathway. Journal of neuroimmune pharmacology : the official journal of the Society on NeuroImmune Pharmacology 2025, 20 (1), 55.

[8] Zheng, J. H.; Xie, L.; Li, N.; et al. PD98059 protects the brain against mitochondrial-mediated apoptosis and autophagy in a cardiac arrest rat model. Life sciences 2019, 232, 116618.

[9] Wu, H. J.; Huang, Y. Q.; Chen, Q. H.; et al. Sulfur Dioxide Inhibits Extracellular Signal-regulated Kinase Signaling to Attenuate Vascular Smooth Muscle Cell Proliferation in Angiotensin II-induced Hypertensive Mice. Chinese medical journal 2016, 129 (18), 2226-2232.