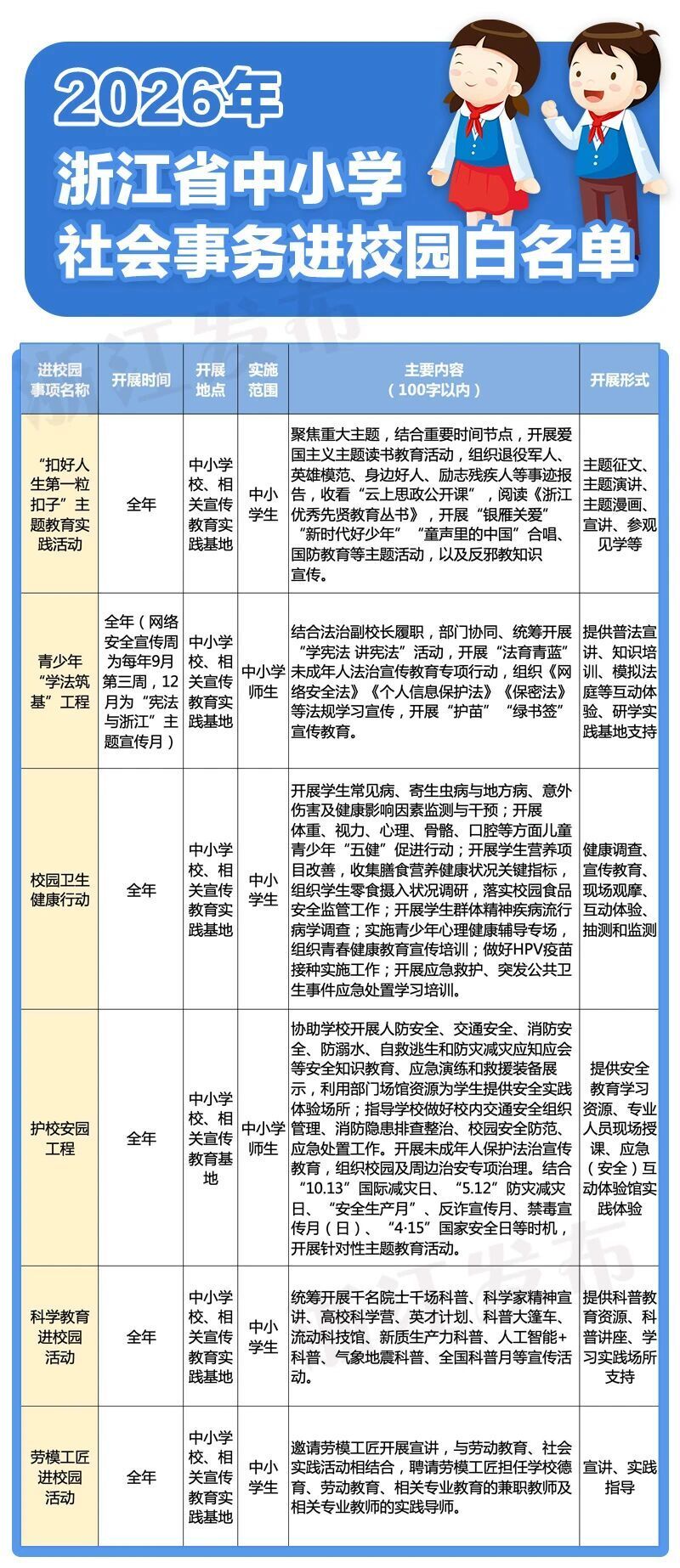
近日
浙江省委教育工作领导小组秘书组发布
《关于印发2026年中小学社会事务
进校园白名单的通知》
将6项社会事务纳入2026年浙江省白名单
同时
公布举报热线电话和邮箱
受理相关违规线索举报投诉
如发现社会事务进校园违规问题
可通过以下方式
向学校所在地教育行政部门
来源:浙江发布
近日
浙江省委教育工作领导小组秘书组发布
《关于印发2026年中小学社会事务
进校园白名单的通知》
将6项社会事务纳入2026年浙江省白名单
同时
公布举报热线电话和邮箱
受理相关违规线索举报投诉
如发现社会事务进校园违规问题
可通过以下方式
向学校所在地教育行政部门
来源:浙江发布