上海交大薛向东/复旦五院吴春荣Cell Biomat:纳米电池工程化过继性巨噬细胞用于脓毒症免疫治疗 | Cell Press对话科学家

问AI · 纳米电池如何让巨噬细胞在炎症中充电抗炎?
图片


物质科学

Physical science

图片

近日,上海交通大学药学院薛向东副教授与复旦大学附属五院危重症科吴春荣主任合作在Cell Press细胞出版社旗下期刊Cell Biomaterials上,发表了题为“Polyphenolic nanobattery charged adoptive macrophages for sepsis immunotherapy”的研究论文。研究团队提出一种基于纳米电池工程化的过继性巨噬细胞(ChAR-M)免疫治疗策略。该策略通过将具有持续抗氧化和抗炎能力的“纳米电池”植入M2型巨噬细胞,使其在体内能够抵抗微环境影响、维持抗炎表型并重塑免疫微环境。

图片

文章亮点


  1. 创新性构建纳米电池工程化过继性巨噬细胞(ChAR-M):将具有抗炎抗氧化性能的多酚类化合物制备具有“高能量密度”的纳米电池(Nanobattery)并整合至巨噬细胞内,实现对巨噬细胞抗炎性能的持续激活。

  2. 打破表型逆转瓶颈:ChAR-M能够长效维持M2型抗炎表型,并有效阻断其在复杂的炎症微环境中向促炎M1型发生表型逆转。

  3. 旁分泌重编程效应:ChAR-M可通过旁分泌机制分泌抗炎细胞因子和外泌体诱导邻近的M1型巨噬细胞向M2型极化,减轻氧化应激,实现了级联式的免疫微环境重塑

  4. 多模型验证临床潜力:ChAR-M在脓毒症小鼠模型中证实了其显著的治疗效果,并进一步在脓毒症患者样本中验证了其临床转化的可行性。


文章简介


脓毒症(Sepsis)是一种由宿主对感染的反应失调所引发的危及生命的器官功能障碍综合征,已成为全球重症监护病房(ICU)中导致患者死亡的首要原因。巨噬细胞极化失衡是脓毒症发病的核心机制:早期M1型巨噬细胞过度激活引发细胞因子风暴,晚期M2型巨噬细胞耗竭导致免疫抑制。尽管过继性巨噬细胞疗法被寄予厚望,但外源输注的M2细胞极易在促炎微环境中发生表型逆转为M1型,严重限制了其疗效。


针对上述难题,上海交大药学院薛向东与复旦大学附属五院危重症科吴春荣团队提出一种基于纳米电池工程化的过继性巨噬细胞(Charged Macrophage, ChAR-M)免疫治疗策略。该策略通过将具有持续抗氧化和抗炎能力的“纳米电池”植入M2型巨噬细胞,使其在体内能够抵抗微环境影响、维持抗炎表型并重塑免疫微环境。


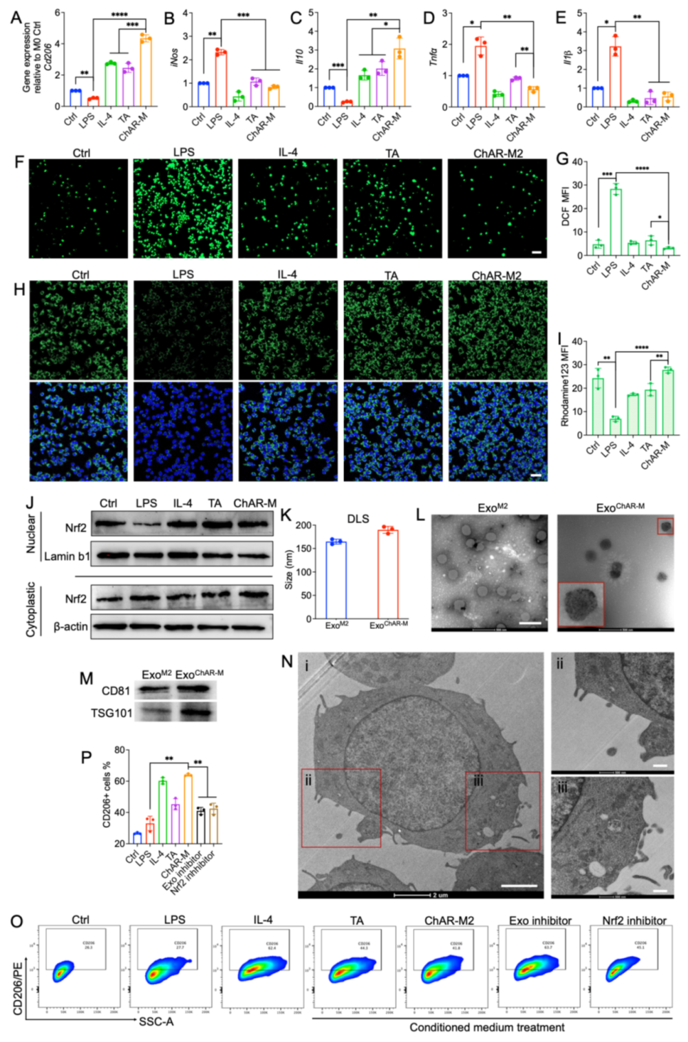
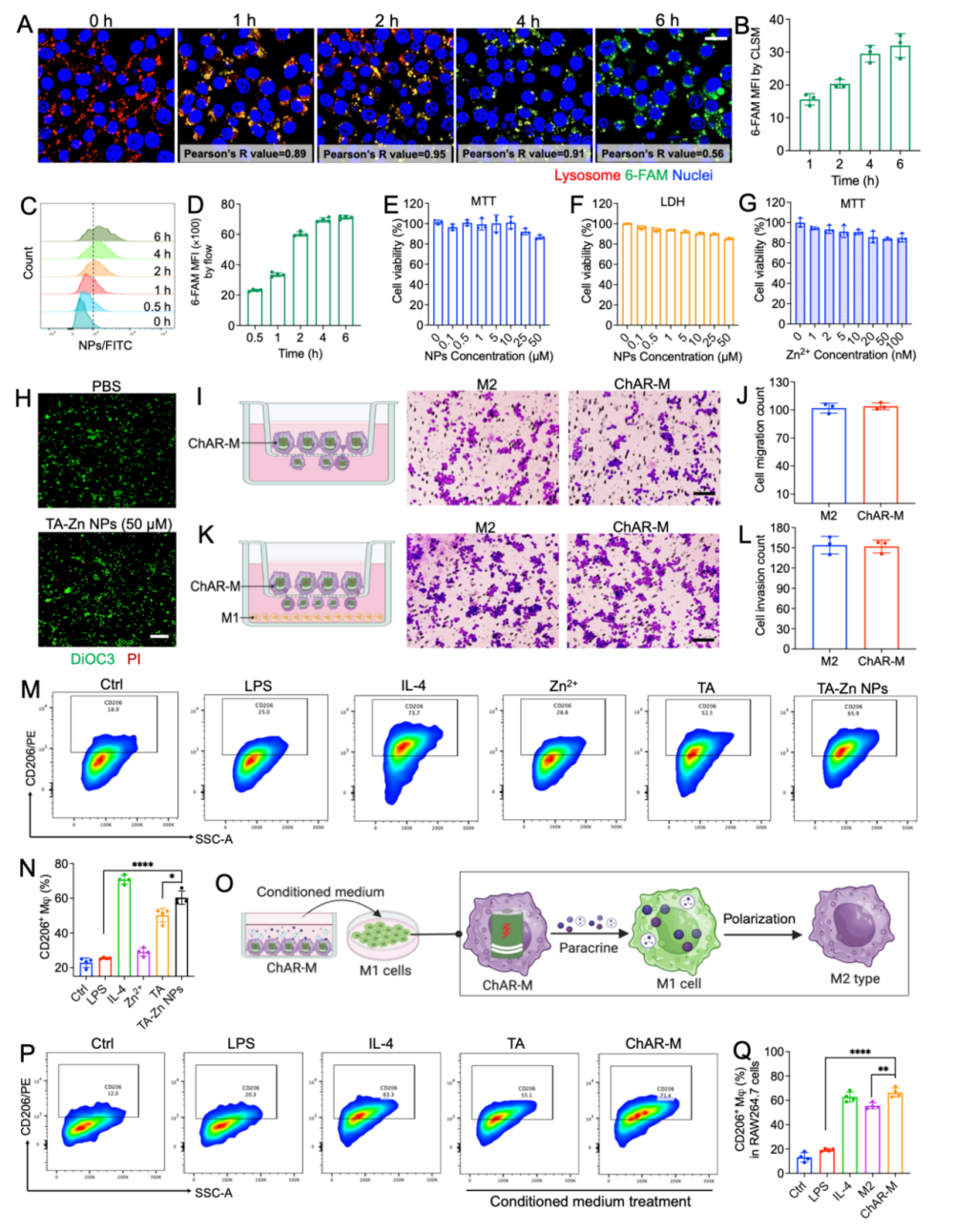
研究团队构建了具有高载药量(98.35%)的多酚纳米电池,并通过简单高效的胞内负载过程,成功将其整合至巨噬细胞内部,构建获得ChAR-M(图1)。这种具有超高载药量的纳米颗粒作为可持续供能的“信号源”,在巨噬细胞内源源不断地释放抗氧化与抗炎信号,为后续ChAR-M在体内维持M2抗炎表型并发挥旁分泌调控功能提供了关键基础。经纳米电池负载后的巨噬细胞具有良好的生物安全性,并保持正常的迁移与趋化能力,能够主动募集至炎症受损组织,并在炎症环境下高效维持过继性巨噬细胞的抗炎表型(图2)。


图片

图1 工程化巨噬细胞(ChAR-M)的脓毒症治疗示意图以及纳米电池的构建与表征。

图片

图2 ChAR-M的构建及表征

此外,研究发现ChAR-M具有强大的旁分泌调节功能(图3)。其通过持续分泌抗炎细胞因子和外泌体,诱导周围环境中原本处于促炎状态的M1型巨噬细胞向M2型极化,从而减轻炎症环境的氧化应激水平,并重塑局部免疫微环境。


图片

图3 ChAR-M通过旁分泌作用诱导周围M1巨噬细胞重编程。

在盲肠结扎穿刺(CLP)诱导的脓毒症小鼠模型中,ChAR-M表现出显著的治疗效果。ChAR-M治疗组将小鼠生存率从25%显著提升至65%以上,临床评分和体温恢复均优于对照组(图4)。ChAR-M显著减少了肺水肿和炎症浸润。同时,ChAR-M成功逆转了肺组织免疫微环境,显著降低了CD80+ M1细胞比例,通过上调VEGF等因子促进组织修复。


图片

图4 ChAR-M缓解全身炎症、减轻肺损伤并促进组织修复。

在脓毒症相关脑病治疗方面,旷场实验结果显示治疗组小鼠的认知与运动功能均得到显著改善(图5)。ChAR-M不仅保护了海马神经元,抑制了小胶质细胞的过度激活,从而在中枢神经系统中实现了有效的免疫调节。同时,本研究通过转录组学分析对ChAR-M的免疫调控机制进行了充分验证。


图片

图5 ChAR-M缓解神经炎症以及改善认知功能障碍。

最后,研究团队将该技术应用于临床脓毒症患者来源的外周血单核细胞(PBMCs)中。结果显示,与未处理组相比,ChAR-M条件培养基显著降低了患者PBMCs中促炎性CD80⁺M1巨噬细胞的比例,同时显著提升了抗炎性CD206⁺M2巨噬细胞的比例(图6)。这表明,ChAR-M所介导的免疫重编程机制在复杂的人体脓毒症微环境中依然有效,具有良好的临床转化潜力。


图片

图6 脓毒症患者临床样本的验证与转化潜力。

综上所述,本研究成功开发了一种基于多酚纳米电池工程化过继性巨噬细胞疗法(ChAR-M)。该策略巧妙地结合了生物材料的理化特性与细胞疗法的生物学功能,通过“内源性供能”解决了传统外源M2巨噬细胞在体内因微环境恶劣而发生表型不稳定的问题。ChAR-M系统通过直接的持续抗炎抗氧化作用、旁分泌作用介导的微环境重塑以及免疫代谢转录调控,实现了对脓毒症引发的全身炎症反应的有效治疗。


作者专访

Cell Press细胞出版社特别邀请论文作者吴春荣主任进行了专访,为大家进一步详细解读。

CellPress:

请简要概述这项工作的亮点。



吴春荣主任:

本工作的亮点在于开发了一种“充能”的过继性巨噬细胞平台(ChAR-M)。通过将具有高载药量的多酚类纳米电池整合入巨噬细胞,源源不断地向巨噬细胞释放抗炎、抗氧化信号,解决了过继性细胞治疗中细胞表型不稳定的痛点。它不仅能实现长效的自身表型维持,还能通过旁分泌作用诱导邻近的M1型巨噬细胞极化,从而重塑脓毒症病理微环境。

CellPress:

研究过程中遇到了哪些困难?团队是如何克服并顺利解决的?



吴春荣主任:

最大的挑战在于如何平衡纳米电池的载药量与细胞的生物活性。我们经过多轮设计,优化了多酚纳米材料的物理化学性质,确保其在不影响巨噬细胞迁移和吞噬功能的前提下,实现高效的胞内负载和长效释放。

CellPress:

团队下一步的研究计划是怎样的?



吴春荣主任

我们将探索ChAR-M在其他复杂免疫性疾病(如自身免疫性疾病或肿瘤微环境重塑)中的应用。同时,我们正致力于推动该平台的标准化制备,以期将其推向临床试验。

CellPress:

最后,是否可以与我们分享一下选择Cell Biomaterials来发表这个工作的原因?



吴春荣主任

Cell Biomaterials作为Cell Press旗下的高质量期刊,高度关注生物材料与免疫系统的深度交叉,这与我们研究“材料驱动的免疫重构”初衷完美契合。期刊对学术严谨性和创新性的要求,能够帮助我们的研究成果在生物材料和免疫学界产生更广泛的影响。


图片


作者介绍


上海交通大学药学院助理研究员曲海晶与硕士生吴婕为本文章共同一作,通讯作者为上海交通大学药学院薛向东副教授与复旦大学附属五院吴春荣主任。

图片



薛向东

副教授

通讯作者:薛向东,上海交通大学长聘教轨副教授,课题组组长,博士生导师。博士毕业于中国科学院国家纳米科学中心。2015年至2020年,分别在美国华盛顿大学和加州大学戴维斯分校从事博士后研究工作。2020年12月加入上海交通大学药学院,致力于靶向药物制剂及其对肿瘤与炎症的免疫调控研究。目前以通讯或第一作者在Nature Nanotechnology, Nature Communications, Cell Biomaterials, Advanced Materials, ACS Nano, Biomaterials等期刊发表论文40余篇,申请PCT专利2项,中国专利10项。承担国家自然科学基金面上青年、科技部科技创新2030重大项目等基金。


相关文章信息

研究成果发表在Cell Press

旗下期刊Cell Biomaterials上,

论文标题:

Polyphenolic nanobattery charged adoptive macrophages for sepsis immunotherapy

论文网址:

https://www.sciencedirect.com/science/article/pii/S3050562326000358

DOI:

https://doi.org/10.1016/j.celbio.2026.100379


图片

Cell Biomaterials现已加入Cell Press MJS多刊审稿!Cell Press Multi-Journal Submission(点击查看)的前身Cell Press Community Review模式于2021年推出。对于通过Cell Press Multi-Journal Submission“多刊审稿”模式投稿的作者,我们将提供稿件被多本期刊同时考虑的机会。超过80%通过Cell Press Multi-Journal Submission“多刊审稿”模式投稿的文章获得了至少一个或多个期刊的评审。



CellPress细胞出版社