高凌信息拟收购凯睿星通 布局卫星通信赛道

问AI · 高凌信息为何选择卫星通信作为转型突破口?

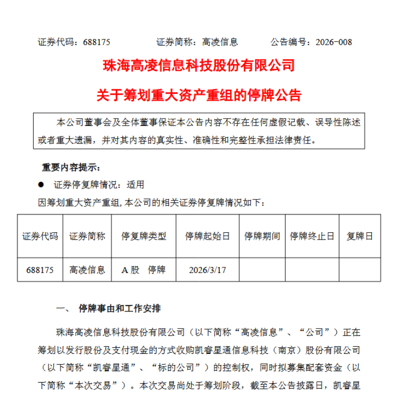
《科创板日报》3月17日讯(记者 吴旭光) 3月16日晚间,高凌信息宣布筹划重大资产重组,标的资产属于卫星通信技术领域。高凌信息将自3月17日开市起停牌,预计停牌时间不超过10个交易日。

图片

公告显示,高凌信息正在筹划收购凯睿星通信息科技(南京)股份有限公司(下称:“凯睿星通”)的控制权。交易以发行股份及支付现金的方式进行,高凌信息同时拟募集配套资金。

经高凌信息初步测算,本次交易预计构成重大资产重组,不会导致公司实际控制人发生变更。

本次交易对方的范围尚未最终确定,初步确定包括史焱、李江华、无锡风调羽顺企业管理合伙企业(有限合伙)、镇江星路达企业管理合伙企业(有限合伙)等凯睿星通股东。

高凌信息表示,史焱、李江华作为标的公司的实际控制人,将尽力促成本次交易,以达到高凌信息收购标的公司控制权的目的。本次交易仍处于筹划阶段,交易各方尚未签署正式协议,具体交易方案仍在商讨论证中。

公开信息显示,凯睿星通成立于2011年10月18日,注册地址为江苏省南京市雨花台区,法定代表人史焱。标的公司是一家主要从事卫星通信技术与系统研发、生产的科技企业,先后参与神舟飞船、登月舱、低轨小卫星星座等多项国家级卫星通信工程项目,自主研制卫星通信软硬件产品。

凯睿星通产品线覆盖卫星通信基带产品、卫星网管/应用系统及终端设备等,应用于应急通信、抢险救灾、海上宽带、物联网监测等场景。

财务数据显示,凯睿星通近年业绩波动明显。2023年、2024年及2025年1-6月,公司分别实现营业收入1.49亿元、2.58亿元、1.10亿元,归母净利润分别为895.16万元、4150.01万元、781.64万元。

股东层面,凯睿星通实际控制人史焱、李江华目前合计持股比例超30%,闻名投资、盛世投资、毅达资本等投资机构也持有公司5%以上股份。本次交易前,凯睿星通已完成了9次融资,股东还包括海尔资本等知名投资机构。凯睿星通最近一轮资本动作发生在2020年,彼时该公司在C轮融资中完成数千万元融资。

从行业领域来看,高凌信息业务与凯睿星通存在交集,公司主营军用电信网通信设备业务、环保物联网应用业务。

近年来,卫星通信与空间信息技术领域,正处于政策与市场双重驱动的高增长期。据中国卫星导航定位协会预测,2025年我国卫星通信产业市场规模将突破3000亿元,年复合增长率超20%。

值得一提的是,高凌信息去年经历了一次失败的资产重组,公司原计划收购上海欣诺通信技术股份有限公司100%的股份,但在去年6月宣布终止。

此外,高凌信息拟重大资产重组的背后,是其传统军工主业面临的经营压力。

高凌信息主要从事军用电信网通信设备、环保物联网应用产品以及网络与信息安全产品研发、生产和销售。在经营业绩方面,高凌信息近两年连续亏损,公司将亏损归因为营业收入较上年同期下降,叠加原材料成本上升等导致综合毛利率较上年同期有所降低的影响。

2024年高凌信息净利润亏损5227.57万元,同比下降213.52%;2025年,公司发布业绩快报显示,实现营收2.30亿元,同比下降13.87%;净利润亏损4064.16万元,同比减亏。

(科创板日报记者 吴旭光)