华中师范大学/武汉大学合作,最新Nature Water!
高分子科学前沿
2026-03-14 11:48
发布于浙江
问AI
·
这种吸附剂如何实现三分钟内快速捕获纳米塑料?
多功能磁性吸附剂
,捕获微塑料
每年数亿吨塑料垃圾经风化破碎后产生微塑料(MPs)和
纳米塑料
(NPs)。相较于MPs,NPs因粒径极小且比表面积高,更易吸附有害物质并进入细胞,生态与健康风险严峻。然而,传统水处理对<100
μm
的塑料去除效果有限,纳
滤技术易
堵塞。现有吸附剂多聚焦于微米级塑料,对超细NPs(<100 nm)的广谱去除研究匮乏,且普遍存在平衡时间长、依赖外源性标记检测的局限。同时,主流检测技术受限于衍射极限、
需复杂
预处理和专业设备,无法满足无标记NPs的快速现场分析需求。因此,开发兼具高效捕获与即时检测功能的集成平台迫在眉睫。
鉴于此,
华中师范大学的
龚静鸣
教授
、
武汉大学的
陈朝吉教授合作
研发
了一种
多功能铜掺杂聚多巴胺功能化磁性二氧化硅吸附剂(
Fe
₃
O
₄
@
SiO
₂
@CP)。
该材料集成了强大的界面粘附性、光热活性及
类漆酶催化活性
,可在3分钟内快速捕获从纳米到微米尺度的塑料颗粒,并能在温和条件下实现多次循环利用
。
尤为关键的是,该吸附剂利用其类漆酶催化活性,将吸附事件转化为
比色信号
,实现了对多种无标记纳米塑料(包括<100 nm的超细颗粒)的现场检测。结合机器学习方法,该平台还能高特异性地区分塑料的种类和浓度。理论计算表明,
非共价相互作用
主导了吸附过程。在实际应用中,该吸附剂在自然水源及日常塑料用品(如塑料杯、碗、茶包)浸出液中成功实现了低浓度纳米塑料的可靠捕获与检测,为塑料污染治理与便携式分析开辟了新路径。
研究成果以题为“
Interfacial interaction-driven rapid capture and on-site analysis of nano- and microplastics enabled by multifunctional magnetic adsorbent
”发表在最新一期《nature water》上。
图
1
|
通过
Fe
₃
O
₄
@
SiO
₂
@CP 对无标记 NMPs 进行快速捕获和现场分析
材料设计与多功能特性
研究者通过分步法制备了
Fe
₃
O
₄
@
SiO
₂
@CP。首先合成铜掺杂聚多巴胺(CP),然后将其接枝到二氧化硅包覆的四氧化三铁表面。表征结果显示(图2),该材料呈泡沫状多孔结构(孔径~2.5 nm和~35.6 nm),比表面积达80.4 m² g
⁻
¹
,表面带正电荷(+23.9 mV)且具有疏水性(接触角91.7°)。该材料不仅继承了
Fe
₃
O
₄
的超顺磁性,还展现出优异的光热性能(近红外照射5 min升温至59.6 °C,图3a)。更重要的是,CP赋予了材料类漆酶活性,能催化2,4-二氯苯酚与4-氨基安替比
林发生
显色反应(吸收峰510 nm),且该活性在接枝后依然保持稳定(图3b, c)。
图
2
|
Fe
₃
O
₄
@
SiO
₂
@CP 的制备过程及表征
图
3
|
Fe
₃
O
₄
@
SiO
₂
@CP的光热性能及漆酶样催化性能
增强的纳米/微塑料去除性能
该吸附剂对粒径范围20 nm至200
μm
的多种塑料均表现出>90.24%的广谱去除率。以
80 nm聚苯乙烯(PS
₈₀ₙₘ
)为模型,使用机械搅拌时,吸附在3分钟内即可达到平衡(图4a),去除效率高达99.61%。吸附过程符合准二级动力学模型和Freundlich模型,表明其受吸附位点主导且为多层吸附(图4b)。吸附后,材料表面荧光增强、光热转换效率下降(59.6 °C降至41.6 °C)、电阻增大(图4c-i),证实了PS
₈₀ₙₘ
的成功负载。该材料在宽pH范围、高温、高盐(500 mM)等苛刻环境下仍保持高性能,且循环使用5次后去除率仍>99.48%,金属离子浸出浓度远低于饮用水安全阈值,处理成本估算低至0.035美元/克塑料,显著优于现有磁性吸附剂。
图
4
|
Fe
₃
O
₄
@
SiO
₂
@CP对 PS 的吸附性能及吸附前后材料性质的表征
基于类
酶活性的精准现场检测
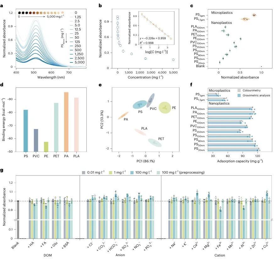
研究发现,吸附PS
₈₀ₙₘ
后,
Fe
₃
O
₄
@
SiO
₂
@CP的类漆酶活性受到抑制,且抑制程度与PS浓度呈线性相关(R²=0.998),检出限低至0.405 mg l
⁻
¹
(图5a, b)。这一现象在不同粒径(20 nm~3
μm
)和不同种类(PVC、PE、PET、PA、PLA)的纳米塑料中均得到验证(图5c)。
密度泛函理论
(DFT)计算揭示了吸附强度与催化抑制的关联:PA与CP的结合能最高(-95.38 kcal mol
⁻
¹
),抑制最强;PE的结合能最低(-57.43 kcal mol
⁻
¹
),抑制最弱(图5d)。通过机器学习
主成分分析
(PCA)可清晰区分不同塑料种类(图5e)。利用建立的比色标准曲线计算出的吸附容量与重量法结果高度一致(P>0.05,图5f),实现了对无标记纳米塑料的可靠定量。结合
磁富集策略
,该方法可在真实水体(如长江水)中实现5 ppb级别的超低浓度检测,回收率达93.87%~101.52%。
图
5
|
Fe
₃
O
₄
@
SiO
₂
@CP通过其漆酶样催化活性的宽谱现场NMP检测性能
吸附机理与理论计算
XPS和FTIR分析初步表明氢键和静电作用参与了吸附。DFT计算进一步揭示了深层机制:静电势(ESP)分析显示,PS的苯环(负电势)与CP的氨基/羟基氢(正电势)之间存在互补性吸引(图6a-c)。独立梯度模型(IGMH)分析则直观展示了CP与不同塑料间的多种非共价相互作用(图6d),包括π-π堆积(PS)、氢键(PVC、PA、PET)、疏水力(PE)以及与Cu离子的配位作用(PA、PET),证实了该吸附剂通过多模式协同作用实现广谱捕获的机制(图6e)。
图
6
|
通过密度泛函理论计算
Fe
₃
O
₄
@
SiO
₂
@CP对各种 NMP 的吸附机制
实际场景应用
研究团队将该方法应用于外卖杯(PS)、茶包(PET)和一次性碗(PLA)的沸水浸出液分析(图7a-c)。结果表明,三种样品释放的纳米塑料浓度分别为1.64、2.32和153.89 mg l
⁻
¹
(图7d-f),与热裂解-气相色谱-质谱联用(
py
-GC/MS)结果吻合,回收率在90.80%~101.24%之间。线性判别分析(LDA)成功区分了真实样品中的塑料种类(图7g)。在自然水体修复方面,该吸附剂在湖水、河水、海水中对PS
₈₀₀ₙₘ
的去除率保持在70%以上(图7i)。在0.35 kg吸附剂填充的柱式放大实验中,连续处理10升含多种塑料的河水后,去除效率仍高达97.61%(图7j, k),展示了其规模化应用的潜力。
图
7
|
Fe
₃
O
₄
@
SiO
₂
@CP对餐饮中代表性NMPs的现场检测性能及NMPs在自然水源中的吸附性能
总结与展望
Fe
₃
O
₄
@
SiO
₂
@CP多功能平台,通过仿生界面工程将高效的磁分离技术与独特的类酶催化比
色报告
功能融为一体。它不仅能在
分钟级时间
内通过多模式界面相互作用广谱捕获从20 nm到3
μm
的六种典型塑料,更重要的是,它能将吸附事件直接转化为可量化的比色信号,结合机器学习实现了对无标记纳米塑料的精准现场定性与定量。该策略彻底打破了传统方法中吸附与检测分离、依赖昂贵仪器和外源性标记的局限,在处理成本、检测速度和便携性方面展现出显著优势。其在真实世界水源及日常塑料制品浸出液中的
成功验证,标志着我们向构建集污染治理与实时监测于一体的可持续水处理方案迈出了关键一步,尤其为应对亚100 nm超细纳米塑料带来的环境与健康挑战提供了强有力的工具。