多家会计师事务所被查处后,注会行业迎来全链条强监管

竹未晞/文

2025年以来,多家会计师事务所因各类执业违规行为被精准处罚,其中中审众环、天健、北京陆宇文等事务所的违规案例,因情节典型、事实清晰成为行业警示样本,各类违规行为的查处均有官方权威公告作为依据。

这些会计师事务所被处罚的背后,是北京注册会计师协会将2025年明确为注册会计师行业“财会监督深化年”,是协会对100家会计师事务所开展执业质量检查的结果。

在北京注册会计师协会的通报中,有13家事务所及45名注册会计师被通报实施行业自律惩戒,并曝光了“抄表式”审计、“双超”执业、违规营销等五类典型问题。

 该图片可能由AI生成图片

图源:AI

结合各地证监局、财政部门及交易所的公开行政处罚与监管公告,我们可以看出2025年至今,注册会计师行业正在迎来高强度监管整肃。

多家会计师事务所被查处,多维度违规行为浮出水面

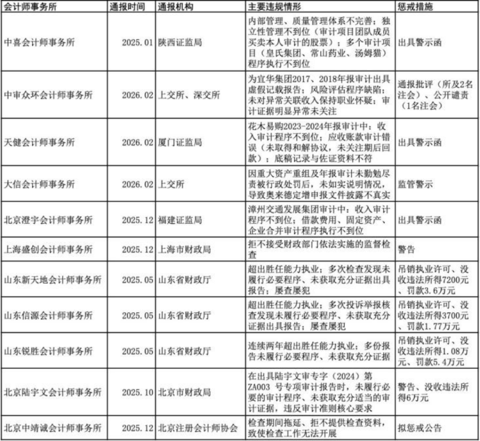
从各地监管机构公开的官方处罚公告来看,近一年来,多家会计师事务所因审计执业核心环节违规被严肃查处。

反做空一线查询了相关公开的官方报道,根据不完全统计,简单整理出了一份事务所违规统计表,包含了一些典型违规案例,具体如下:

图片

从统计表中的信息可以看出,行业违规呈现出类型多样化、情节差异化的特征,从头部大型会计师事务所到区域中小机构,均存在不同程度的执业不规范问题。

同时还有个别事务所的违规行为情节较严重,成为财会监督处理的典型案例。

中审众环会计师事务所因为宜华集团出具虚假年报审计报告,被证监会作出行政处罚并遭上交所、深交所联合通报批评,成为性质最恶劣的虚假报告典型案例。

根据证监会〔2025〕77号行政处罚决定书查明的事实,该所在2017、2018年为宜华集团年报审计过程中,未勤勉尽责且存在多项重大审计缺陷。

其明知关联方交易及收入确认存在舞弊风险,却未将其列为特别风险,对宜华集团大额异常的关联咨询服务收入未保持职业怀疑,忽视该收入确认时间与投资项目交易时间明显矛盾、业务范围与实际经营不符等疑点。

更未发现同一投资项目同时出现在委托投资与咨询服务业务中的证据矛盾,最终未能识别出宜华集团虚构咨询服务业务的事实,出具了存在虚假记载的标准无保留意见审计报告。

针对该违规行为,证监会对中审众环作出“没收业务收入116.98万元、并处233.96万元罚款”的行政处罚,对3名签字注册会计师分别处以3万至6万元罚款。

上交所、深交所亦对该所及相关注册会计师作出通报批评、公开谴责的惩戒。

此外,天健会计师事务所作为国内头部会计师事务所,因在花木易购审计项目中多项核心程序执行不到位,于2026年2月被厦门证监局出具警示函并记入诚信档案。

根据厦门证监局官方公告,该所在花木易购2023-2024年年报审计中,存在三大核心问题:

1、收入审计层面,未获取销售合同、送货单等充分审计证据,个别收入仅以催款微信记录作为依据,对函证未回函的款项也未开展实质替代程序。

2、应收账款审计层面,在未取得和解协议、未关注期后回款实际情况的前提下,错误对43万元应收账款全额计提坏账准备,与实际37.5万元的回款事实严重不符。

3、审计底稿层面,存在记录已执行审计程序但无任何佐证资料的形式化问题。

厦门证监局对天健所及3名签字注册会计师一并出具警示函,要求其限期提交整改报告,相关违规行为被记入证券期货市场诚信档案。

还有北京陆宇文会计师事务所因完全未履行审计程序、无依据出具专项审计报告,被北京市财政局作出行政处罚,成为“抄表式”审计的典型案例。

根据北京市财政局2025年11月发布的处罚罚单,该所在出具陆宇文审专字(2024)第ZA003号专项审计报告时,未执行任何必要的审计程序,也未获取充分适当的审计证据,直接取得6万元业务收入。

针对该严重违规行为,北京市财政局对该所作出“警告、没收全部违法所得6万元”的行政处罚,对两名签字注册会计师也一并给予警告处罚,明确其对审计程序缺失问题负有直接责任。

此外,山东省财政厅在2025年5月对当地新天地、信源、锐胜三家会计师事务所的顶格处罚,也成为地方财政部门对中小所严重违规“零容忍”的标志性案例。

上述典型案例的查处,均由对应监管机构依法作出处罚决定,惩戒措施从警示函、没收违法所得,到罚款、吊销执业许可形成清晰梯度,所有处罚事实、依据、金额均通过官方渠道公开披露,成为此次注册会计师行业监管整肃的重要依据,也让行业各类执业乱象被直观、具体地呈现出来。

基础性程序性违规占主导,多重违规成为行业核心问题

透过此次全行业的监管整肃,可以看出当前注册会计师行业的违规行为与惩戒措施呈现出了一些鲜明的特征。

从违规行为的特征来看,基础性、程序性违规占主导,且多重违规现象突出,成为行业最核心的问题。

审计程序违规和财务数据审计错误两类基础性违规反映出部分事务所未坚守审计工作的基本底线,“重效率、轻质量”“重业务、轻复核”的执业导向导致审计准则被束之高阁。

更值得关注的是,部分被通报事务所存在2类及以上违规行为,中喜会计师事务所同时存在内部管理缺陷、独立性问题,大信会计师事务所既存在审计程序违规,又因未如实说明行政处罚情况导致信息披露违规,北京注协通报的多家事务所也同时存在底稿形式化、程序缺失等问题。

多重违规的特征表明,部分事务所的执业不规范并非个别环节的失误,而是系统性、全方位的管理漏洞。

其次,违规行为与机构规模、业务类型高度关联,呈现出明显的差异化特征。头部大型会计师事务所的违规多集中在上市公司审计、重大资产重组审计等复杂业务领域,且以财务数据审计错误、信息披露违规为主。

如天健、大信的违规均涉及上市公司年报或定增审计,反映出大型所虽具备完善的制度体系,但在业务规模扩张过程中出现了质量管控的漏洞。

区域中型所则多存在审计程序缺失、违规营销等问题,如北京陆宇文、中靖诚的违规均与审计程序执行和监管配合相关。

地方小型所的违规则以超出胜任能力执业、屡查屡犯为主,且多伴随低价竞争,山东三家被吊销许可的事务所均存在“明知无执业能力仍承接业务”的情况,部分小型所为争夺业务甚至将审计收费压低,直接导致审计质量无法保障。

此外,高新企业认定专项审计、企业实缴审计等细分业务领域成为违规高发区,部分事务所依托关联机构形成“非主业驱动”的业务模式,将审计作为配套环节,出现“重申报、轻审计”的问题。

从惩戒措施的特征来看,“双罚制”成为常态,惩戒的时效性和联动性显著提升,监管威慑力不断增强。

此次整肃中,所有涉及具体审计项目的违规均实行“事务所+注册会计师”双重惩戒,不仅处罚事务所,还同步追究签字注册会计师的个人责任。

中审众环会计师事务所被通报批评的同时,2名签字注册会计师被通报批评、1名核心注册会计师被公开谴责,这种双重追责模式压实了个人执业责任。

同时,监管机构对历史违规行为的追责力度持续加大,中审众环2017-2018年的审计违规在2026年仍被严厉惩戒,体现了“监管无时效、违规必追责”的态度。

而跨部门联合惩戒也成为趋势,中审众环被上交所、深交所联合通报,打破了单一监管机构的惩戒模式,形成了跨市场的监管合力。

此外,事务所老龄化与人才梯队断层成为违规行为的重要诱因,行业发展的人才矛盾日益凸显。

北京注协通报的71岁注册会计师超量签署报告、山西70岁注册会计师在2024年出具152份审计报告、河北70岁以上注册会计师占比16%等现象,均反映出行业老龄化问题的严重性。

根据财政部《注册会计师注册办法》,年龄超过70周岁将不予注册,部分高龄从业者的自然退出叠加行业人才流失,导致部分事务所出现“一人多责”“助理代行注册会计师职责”的情况,而行业新增人才多向头部所和东部沿海地区集中,地方小型所面临人才短缺的困境,人才梯队的断层直接导致审计质量管控体系难以落地。

人大修法聚焦审计造假,行业监管密集落地

针对注册会计师行业的诸多乱象,从中央到地方、从行业协会到监管机构,密集出台了一系列政策措施,形成了“顶层设计+行业规范+监管执行”的全方位监管体系。

2025年作为“财会监督深化年“,更是成为行业监管政策的密集落地期,政策从制度建设、执业规范、惩戒力度、党建引领等多个维度发力,推动注册会计师行业实现高质量发展。

顶层设计层面,中办、国办印曾在2023年发布的《关于进一步加强财会监督工作的意见》为行业监管划定了总基调。

明确到2025年构建起“财政部门主责监督、有关部门依责监督、各单位内部监督、相关中介机构执业监督、行业协会自律监督“的财会监督体系,建立起各类监督主体横向协同、中央与地方纵向联动的工作机制。

该意见将注册会计师行业的执业质量监督纳入国家财会监督体系的核心内容,明确财政部门加强对注册会计师行业执业质量的监督。

要求中介机构严格依法履行审计鉴证职责,确保独立、客观、公正、规范执业,同时强化行业协会的自律监督作用,运用信用记录、警示告诫、公开曝光等措施加大惩戒力度,为行业监管奠定了制度基础。

执业规范层面,中注协出台了一系列针对性准则和要求,直击行业核心违规问题。

2025年7月1日起施行的《中国注册会计师独立性准则第1号——财务报表审计和审阅业务对独立性的要求》,对注册会计师的独立性作出系统全面的规范。

明确会计师事务所不得承担审计客户管理层职责,严禁为公众利益实体审计客户编制财务报表及附注。

审计项目团队成员及其近亲属不得在审计客户中拥有直接或重大间接经济利益,同时要求建立完善关键审计合伙人轮换机制,利用信息系统对独立性进行实时监控。

中注协还明确将独立性作为2026年执业质量检查的重点,对违反独立性要求的行为依法依规严厉处理,从制度上堵住了独立性违规的漏洞。

针对“抄表式“审计、审计程序缺失等问题,各地注协在2025年的执业质量检查中均将“是否履行必要审计程序、是否获取充分适当审计证据”作为检查重点。

惩戒力度层面,《注册会计师法》修正草案的审议成为行业监管的重要里程碑,大幅提高了违规成本。

2026年2月,十四届全国人大常委会第二十一次会议审议的注册会计师法修正草案,聚焦审计造假等突出问题,增加了多项注册会计师执业的禁止性规定,明确不得通过任何方式出具虚假报告、不得未履行必要审计程序就发表审计意见、不得采用恶性低价竞争等不正当方式招揽业务。

草案还大幅提高了处罚额度,将违规出具报告的罚款额度由现行法的最高5倍违法所得提高至10倍,情节严重的暂停业务直至吊销执业许可。

行业管理层面,监管机构强化了对事务所的分类监管和一体化管理要求,从源头防范执业风险。

中注协要求会计师事务所实施实质性一体化管理,实现人员调配、财务安排、业务承接、技术标准、信息化建设的一体化,避免某合伙人或项目组的利益与特定客户长期挂钩,从机制上保障审计独立性。

财政部党组印发的《关于充分发挥党建优势 防范执业风险 提升审计质量的意见(试行)》,将党建工作与审计质量管控深度融合,发挥党建在防范执业风险中的重要作用。

监管执行层面,监管覆盖面和执行力大幅提升。北京注协建立了与行政机关的联合监管工作流程,将问题严重的事务所及注册会计师移交行政机关处理,实现了行业自律惩戒与行政处罚的有效衔接。

地方还采取了“双随机、一公开”的检查机制,扩大检查覆盖面。

2025年河北省注协仅自律检查分别选取了87家会计师事务所作为检查对象,其中,省注协对14家会计师事务所、13名注册会计师给予了行业自律惩戒,省财政厅监督评价处对2家会计师事务所给予了行政处罚。还对对33家事务所进行了为期2天的约谈及集中培训,通过“培训+惩戒”的方式推动事务所规范执业。

全面整肃后,注册会计师行业迎来全链条监管

此次注册会计师行业的全面整肃,并非简单的处罚违规,而是监管机构推动行业回归独立、客观、公正审计鉴证本源的重要举措。

2025年作为“财会监督深化年”,成为行业发展的重要分水岭,密集的监管政策、严厉的惩戒措施、全覆盖的执业检查,让整个行业深刻认识到:审计质量是注册会计师行业的立身之本,脱离质量的规模扩张最终只会走向消亡。

注册会计师作为市场经济的看门人,其审计鉴证职能是维护市场经济秩序、保护投资者利益的重要防线。

只有注册会计师行业重新回归鉴证本源,摆脱“重业务、轻质量”“重收益、轻责任”的发展误区,才能使其真正发挥审计在规范财政财务管理、提高会计信息质量、维护财经纪律中的重要作用。

而注册会计师行业的高质量发展,既需要监管机构的从严监管,也需要事务所的自我约束,更需要全体执业人员的职业道德坚守。

从监管体系来看,此次整肃或许标志着注册会计师行业监管进入“制度化、常态化、精准化”的新阶段。

以中办国办《关于进一步加强财会监督工作的意见》为顶层设计,以各地监管机构的联合检查为执行抓手,一个全方位、多层次、立体化的监管体系已经形成。

监管机构不再仅仅是事后处罚,而是向事前预防、事中管控、事后惩戒全链条延伸,通过建立执业风险分级体系、实现信息化实时监控、加强事前培训指导,从源头防范执业风险,让监管真正成为行业高质量发展的护航者。

此次全行业的整肃,是一次深刻的行业教育,更是一次全新的发展机遇。

唯有坚守审计准则、筑牢质量底线、恪守职业道德,注册会计师行业才能真正承担起市场经济看门人的使命,在服务经济社会高质量发展中实现自身的价值。

而随着监管体系的不断完善和行业自律的不断加强,一个更加规范、更加专业、更具公信力的注册会计师行业,必将在市场经济的浪潮中行稳致远。

[引用]

① 北京注册会计师协会2025年执业质量检查通报.北京注册会计师协会.2026-02-09

② 中国证券监督管理委员会行政处罚决定书〔2025〕77号.中国证券监督管理委员会.2025-05-23

③ 厦门证监局关于对天健会计师事务所(特殊普通合伙)及注册会计师涂蓬芳、钟晓连、王冰冰采取出具警示函措施的决定.中国证券监督管理委员会.2026-02-09

④ 河北省2025年会计事务所执业质量检查情况通报.河北注册会计师协会.2026-02-12

⑤ 中共中央办公厅 国务院办公厅印发《关于进一步加强财会监督工作的意见》.中华人民共和国财政部.2023-02-15

⑥ 注册会计师法修正草案首次提请审议 完善监管措施 加大责任追究力度.全国人民代表大会.2026-02-26

⑦ 关于对2025年会计师事务所执业质量检查问题处理情况的通报.山东省注册会计师协会.2025-12-31

⑧ 会计师事务所、注册会计师违规执业的行政处罚(北京陆宇文会计师事务所(普通合伙)).北京市财政局.2025-11-05

⑨ 70岁会计师一年竟签近百份审计报告,多地会计师协会通报行业情况,“双超”问题突出.财联社.2026-02-14

⑩ 北京注册会计师协会拟惩戒告知书送达公告.北京注册会计师协会.2025-12-12