Nat Commun|华南师范大学肖林团队成果:自闭症感觉异常根源在于大脑“绝缘不良”,胶质细胞成关键

图片

自闭症谱系障碍(ASD)患者常常对声音、触觉等感官刺激异常敏感或迟钝,比如讨厌衣服标签的触感、无法分辨细微纹理差异。这种“感觉处理异常”是自闭症的核心症状之一,但其背后的脑机制一直不清楚。

基于此,2025年7月10日,华南师范大学脑科学与康复医学研究院肖林研究员在Nature communications杂志发表了“Hypomyelination in autism-associated neuroligin-3 mutant mice impairs parvalbumin interneuron excitability,gamma oscillations, and sensory discrimination”揭示了自闭症相关神经连接蛋白-3(neuroligin-3)突变小鼠中的髓鞘形成不足会损害PV中间神经元的兴奋性、γ振荡以及感觉辨别能力。

图片

作者在雄性NL3-R451C基因敲入自闭症谱系障碍(ASD)小鼠的桶状皮层(BC)中发现,少突胶质细胞生成和髓鞘形成显著受损。这些小鼠表现出纹理识别障碍、γ频段神经振荡异常以及小清蛋白阳性(PV)中间神经元兴奋性降低和髓鞘化不足。上述缺陷可通过促进髓鞘形成的干预得以挽救;反之,在Myrf条件性敲除(阻断髓鞘形成)或在少突胶质前体细胞中特异性敲除NL3的小鼠中,也重现了类似的PV神经元功能障碍、振荡紊乱和感觉认知缺陷。结果表明,NL3突变通过损害少突胶质细胞对PV中间神经元的髓鞘化,导致其兴奋性下降和神经环路同步异常,从而引发ASD相关的感觉处理障碍。该研究揭示了少突胶质细胞-髓鞘轴在ASD发病中的关键作用,提示其可作为潜在治疗靶点。

图片

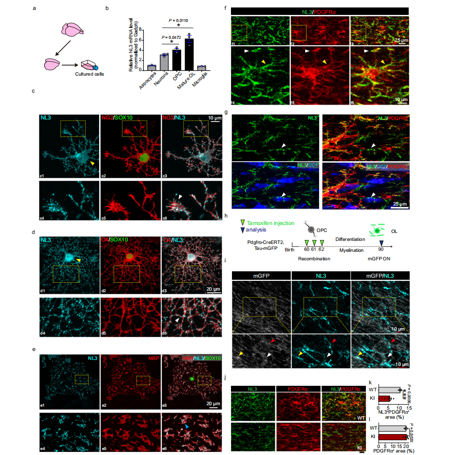
图一 NL3 在少突胶质细胞谱系中表达

尽管NL3基因长期被认为主要在神经元中发挥作用(如调控突触形成),但本研究发现它其实在少突胶质细胞谱系中表达更丰富。通过RT-qPCR和免疫荧光,作者证实:NL3的mRNA和蛋白在少突胶质前体细胞(如NG2⁺、PDGFRα⁺细胞)以及成熟少突胶质细胞(CC1⁺、MBP⁺)中均有显著表达,且定位于细胞膜上的点状结构,甚至出现在新生成少突胶质细胞的突起和髓鞘中。

更重要的是,在自闭症相关的NL3-R451C基因敲入小鼠中,NL3蛋白水平在少突胶质前体细胞中下降约50%(与全脑90%的总体下降趋势一致),而前体细胞数量未变,说明该突变特异性削弱了NL3在少突胶质细胞中的表达。

这些结果表明,NL3不仅存在于少突胶质细胞中还可能直接参与髓鞘发育,为理解自闭症中感觉与认知障碍提供了全新的“胶质视角”。

图片

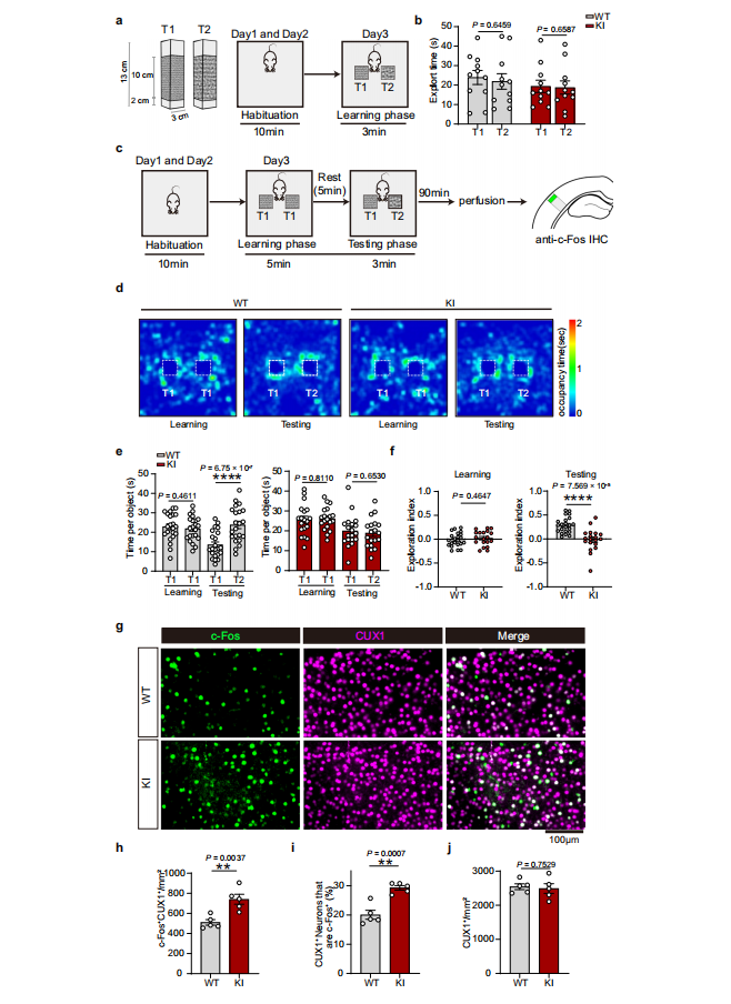
图二 KI小鼠表现出胡须介导的纹理辨别能力受损,并伴随桶状皮层第II/III层中c-Fos异常过度激活

NL3-R451C-KI小鼠桶状皮层中异常的髓鞘发育可能提示其胡须依赖的触觉行为存在潜在缺陷。

鉴于先前研究指出NL3-R451C-KI小鼠对不同形状的新物体具有正常的识别记忆能力,作者在此采用了一种改良的新物体识别行为任务(VisuTrack,上海欣软,该任务仅依赖触觉感知:新物体与熟悉物体在形状上完全相同,仅表面纹理存在细微差异(细砂纸与粗砂纸)。在该模型中,野生型和NL3-R451C-KI小鼠对特定表面纹理的潜在偏好已被排除,因为在初次接触时,每种不同纹理的物体均被小鼠同等程度地感知和偏好。在学习阶段,野生型和NL3-R451C-KI小鼠对相同物体的探索时间相当。在随后引入新物体的测试阶段,野生型小鼠通过增加对新物体的探索时间,表现出对不同纹理的辨别能力。完整的胡须对该辨别至关重要,因为接受双侧胡须修剪的小鼠对新纹理未表现出任何偏好。然而,在测试阶段,NL3-R451C-KI小鼠并未像野生型小鼠那样偏好新物体,表明它们由于触觉感知功能受损,无法区分仅在表面纹理上存在细微差异的相似物体。在对应于完整胡须的功能柱内,约17%的第II/III层锥体神经元参与编码胡须运动。

随后,作者通过检测CUX1阳性细胞中即刻早期基因产物c-Fos的表达,评估了触觉辨别任务后桶状皮层第II/III层这些神经元的激活状态。有趣的是,在纹理探索过程中,NL3-R451C-KI小鼠中c-Fos阳性且CUX1阳性的细胞总数以及在所有CUX1阳性细胞中c-Fos阳性细胞的比例均显著增加;而在无纹理探索的静息状态下,这些指标则未发生变化。这表明KI小鼠在执行触觉辨别任务时,第II/III层锥体神经元出现任务相关的过度激活,与其触觉辨别功能障碍密切相关。

图片

图三 KI小鼠桶状皮层第II/III层中胡须依赖的纹理相关神经振荡功能障碍

为了进一步探究NL3-R451C-KI小鼠桶状皮层区域在任务相关神经激活方面可能存在的异常,作者在小鼠自由探索纹理的过程中,对桶状皮层第II/III层进行了在体局部场电位(LFP)记录。

有趣的是,在探索过程中,与野生型小鼠相比,NL3-R451C-KI小鼠的γ频段活动显著减弱,而其他频段的功率则未发生变化。

已有研究表明脱髓鞘可削弱皮层γ振荡,而本研究发现NL3-R451C KI自闭症小鼠的桶状皮层存在明显的神经电活动协调障碍。通过分析局部场电位(LFP),作者观察到野生型小鼠在探索行为中表现出清晰的θ-γ相位-振幅耦合,即θ波相位有效调制高γ振荡幅度;而在NL3-R451C-KI小鼠中,这种耦合显著减弱且高γ功率整体降低。采用振荡触发耦合等数据驱动方法进一步证实,其耦合强度下降而非相位偏移,提示局部神经环路同步能力受损。

值得注意的是,无论探索熟悉还是新纹理,KI小鼠的高γ功率和θ-γ耦合均显著低于野生型,且耦合强度与探索行为活跃度(探索指数)呈正相关。这些结果表明,NL3突变通过影响髓鞘形成,破坏了γ振荡及θ-γ跨频耦合,进而导致感觉信息整合障碍,为自闭症相关的感觉功能缺陷提供了关键的电生理机制解释。

图片

图四 OPC特异性敲除NL3导致小鼠胡须纹理辨别障碍及桶状皮层神经振荡紊乱

为验证NL3突变导致的异常是否直接源于OPC中NL3功能缺失,作者构建了OPC特异性NL3敲除小鼠(OPC-NL3-cKO)。结果显示:这些小鼠在桶状皮层中成熟少突胶质细胞减少、髓鞘总量下降,尤其是包裹小清蛋白阳性(PV+),而PV神经元本身的数量和蛋白表达正常。

然而,这些PV神经元的内在兴奋性显著降低,导致其对锥体神经元的抑制减弱(表现为mIPSC幅度和频率下降),进而引发锥体神经元过度激活和触觉辨别能力受损,这些表型与NL3-R451C  KI小鼠高度一致。

有趣的是,OPC-NL3-cKO小鼠表现出高γ振荡功率增强(不同于KI小鼠的γ减弱),但θ-γ相位-振幅耦合同样减弱,提示尽管γ功率变化方向不同,跨频耦合障碍是两类模型共有的核心缺陷。

综上,在OPC中特异性缺失NL3足以重现NL3-R451C-KI小鼠的主要病理特征,有力证明:NL3通过调控少突胶质细胞对PV中间神经元的髓鞘化,维持其兴奋性和环路同步性;一旦这一过程受损,就会导致γ振荡紊乱和感觉处理障碍,这可能是自闭症相关感觉异常的重要机制。

总结

作者的研究结果揭示了NL3在少突胶质细胞/髓鞘发育中的关键作用。NL3突变通常导致桶状皮层PV阳性中间神经元的髓鞘不足和兴奋性降低,并损害γ频段神经振荡,从而引发触觉辨别功能障碍。本研究提供了一种与髓鞘相关的详细机制,可能参与ASD的病理生理过程,并强调少突胶质细胞/髓鞘可作为该疾病潜在的治疗靶点。

文章来源: