Neuron|为何压力越大,恐惧记忆越难忘?科学家揭示其背后的关键神经通路

图片

我们人或动物一旦有过害怕、难受、讨厌的经历,就会形成负面记忆。这种记忆不是一次存好就不变的:每次再想起来的时候,都能被重新改一遍。尤其是紧张、压力大的时候,这种负面记忆会变得更深刻、更难忘,到底为什么呢?

基于此,2026年3月3日,日本理化学研究所脑科学中心Joshua P. Johansen研究团队在Neuron杂志发表了“A neuromodulatory circuit-to-molecular pathway for reformatting aversive memories during recall”揭示了一条介导记忆提取期间厌恶记忆重构的神经调节环路。

图片

研究发现:大鼠脑干里负责释放去甲肾上腺素并投射到杏仁核(管厌恶记忆的脑区)的神经通路,能控制厌恶记忆的再巩固。记忆被重新提取时,这条通路会通过杏仁核里的β2-肾上腺素受体,影响CRTC1进入细胞核;而要完成记忆再巩固,必须在特定杏仁核细胞里同时有β2-AR信号和CRTC1。另外,应激会让记忆再巩固变强,直接提高杏仁核特定细胞的去甲肾上腺素信号,也能达到同样效果。整体揭示了一条从神经环路到分子、能根据身体状态修改情绪记忆的完整机制。

图片

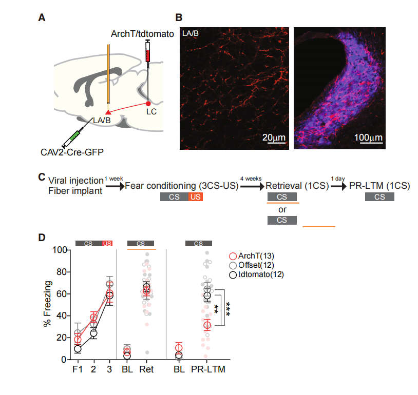
图一 蓝斑‑杏仁核通路与厌恶记忆再巩固

作者先分析了可能调控厌恶记忆再巩固的外侧杏仁核/基底外侧杏仁核(LA/B)的上游输入。已有药理学研究显示,杏仁核内的β‑AR参与厌恶记忆的学习、巩固和再巩固,提示肾上腺素能/去甲肾上腺素能系统可能通过杏仁核调控这一过程。但具体是哪条去甲肾上腺素能通路参与再巩固,当时并不清楚。

脑干蓝斑(LC)是杏仁核去甲肾上腺素的主要来源,可被厌恶相关刺激激活,并与应激相关。为验证提取记忆时,LC→LA/B 的去甲肾上腺素活动是否为再巩固必需,作者采用病毒介导的特异性标记与光遗传手段让抑制性视蛋白 ArchT 只表达在投射到LA/B的蓝斑去甲肾上腺素能神经元上,并通过光纤激光在记忆提取时抑制该通路。

结果发现:仅在厌恶声音线索提取时抑制该通路,会明显降低次日的记忆再巩固;而在刺激结束后再抑制则无作用,且不影响提取时的僵直行为

综上结果表明:在厌恶听觉线索提取期间,LC向LA/B 释放去甲肾上腺素,是厌恶记忆正常再巩固所必需的。

图片

图二 敲低β2‑AR对厌恶记忆再巩固的影响

为初步弄清蓝斑去甲肾上腺素如何调控记忆再巩固,作者先研究敲低LA/B神经元里的β2‑AR是否会减弱厌恶记忆再巩固。

中枢里有β1、β2、β3三种β-AR,其中LA/B区域β2-AR表达略高于β1-AR,因此重点检测β2-AR的作用。

研究用Cre 依赖的AAV病毒在LA/B神经元里特异性敲低 β2-AR,结果只降低 β2-AR的mRNA和蛋白,不影响β1-AR和β3-AR。

行为实验发现:敲低LA/B的β2-AR不影响记忆提取,但会明显降低次日的记忆再巩固且对短期记忆无影响。这说明该操作只特异影响再巩固,不是通过消退或奖赏/安全信号起作用。

图片

图三 LA/B 细胞亚型在记忆再巩固中的作用

LA/B内有多种功能不同的细胞,但具体哪些细胞及分子对记忆再巩固至关重要尚不明确。

研究采用细胞特异性敲低技术发现,仅在LA/B的谷氨酸能锥体神经元中降低 CRTC1 可显著削弱厌恶记忆再巩固,在抑制性神经元中则无此作用。

进一步按投射通路分别操控β2‑AR和 CRTC1 后发现,仅在投射至CeA的 LA/B 神经元中降低这两种分子才会影响记忆再巩固,在投射至NAc的神经元中则无影响;同时投射至CeA的LA/B 细胞中的β2‑AR对厌恶记忆的初始形成与再巩固均至关重要。

这些结果表明β2‑AR和CRTC1仅在投射至CeA特定LA/B细胞群中才是厌恶记忆编码与再巩固所必需的。

总结

这篇研究首次从神经环路到分子机制,清晰揭示了脑干-杏仁核去甲肾上腺素通路如何通过β2‑AR–CRTC1信号,在特定杏仁核细胞中调控厌恶记忆的再巩固,并阐明应激状态可强化这一过程,为理解情绪记忆改写、创伤记忆干预提供了关键靶点和理论依据。

文章来源: