大势所趋!武汉近100个小区官宣物业费降价!(附详细名单)

去年,一位上市物业企业的区域负责人曾向胡博士讲述过一段亲身经历

为顺应市场趋势、提升业主满意度,他曾向总部申请在武汉区域适度下调物业费。然而,总部方面以“上市公司需保持定价稳定,不宜轻易调降”为由,婉拒了该提议。无奈之下,这位区域负责人将胡博士此前发布的武汉降价小区汇总文章转发至总部。令他意想不到的是,总部在查阅这份详实的小区名单后,态度发生转变,最终同意了降价申请。

图片

这一小插曲表明,胡博士持续跟踪整理的武汉物业费降价小区统计,已在市场中产生一定的参考价值和实际影响力,这也正是笔者坚持记录这项工作的初衷。

那么,截至目前,武汉究竟有多少小区已实际下调物业费呢?官方层面并未发布过系统性统计数据,而市面上流传的各类版本,其信息来源大多借鉴或参考了胡博士的统计基础。

根据胡博士持续追踪的一手资料与多方核实,截至当前,武汉已有明确官宣下调物业费的小区数量接近100个。这些小区覆盖范围广泛,从刚需盘到改善型住宅,再到高端豪宅,各类型项目均有涉及,充分反映出当前物业费调整现象的普遍性与趋势性。

(注:部分小区的降费方案为原物业公司在“保盘”过程中提出,后续可能存在保盘未成功的情况。欢迎知情业主持续提供更多物业费调整的最新线索与具体信息。)

01 武汉天地御江  

物业费由4.5元/平降为3.84元/平。

图片

02 武汉天地云廷

物业费由7.8元/平降为5.8元/平。

图片03 中信泰富滨江金融城

物业费由5.9元/平降至3.84元/平。

图片

04 绿地海珀御观

2020年交付时,绿地海珀御观的住宅物业费曾高达7.6元/平,为武汉有史以来普通住宅“最贵小区”。后来,物业公司将标准由7.6元/平降至3.84元/平。

2025年9月,物业公司再度发布降价通知:住宅物业费由3.84元/平降至2.8元/平;公寓由5.5元/平降至3.8元/平,商铺由10元/平降至3.8元/平。

图片

05 越秀国际金融汇

物业费由4.8元/平降至3.84元/平。

图片

06 华发外滩首府

物业费由5.6元/平降至3.8元/平。

图片

07 万达御湖世家

物业费由4.5元/平降至3.84元/平

图片

08 光谷泛悦城

第一次物业费由4.6元/平降至3.84元/平,第二次从3.84元/平降低至3.2元/平(目前已更换万科物业,物业费3.2元/平)。

图片

09 龙湖天玺

物业费由3.8元/平降至3.0元/平。

图片

10 龙湖光谷城

物业费由3.8元/平降至3.16元/平。

11 中建大公馆

物业费由3.8元/平降至2.88元/平。

图片

12 中建星光城

物业费从3.1元/平降至2.7元/平。

图片

13 汇博苑

物业费从3.8元/平降至3.2元/平。

图片

14 光谷大家中心(大家传宸府)

商铺物业费从3.2元/平降至2.88元/平;叠拼物业费由3.8元/平降至3.48元/平。

15 光谷188国际社区

物业费由3.3元/平降至2.6 元/平。

图片

16 光谷翡丽天玺

物业费由3.84元/平降至3.18元/平。

图片

17 光谷洺悦天玺

物业费由3.84元/平降至3.18元/平。

图片

18 金沙泊岸

物业费由2.95元/平降至2.45元/平。

图片

19 江山如画八期

物业费由3元/平降至1.6元/平。

图片

20 城投瀚城璞岸

原物业曾宣布物业费由3.9元/平降至2.52元/平。(注:原物业已保盘失败,新物业费标准为3.2元/平)

图片

21 星悦城六期玺樾

物业费由3.84元/平降至3.2元/平。

图片

22 正荣紫阙台

物业费从3.84元/平降至2.8元/平。

图片

23 武汉正荣府

物业费由3.1元/平降至2.6元/平。

24 旭辉千山凌云

物业费将由3.8元/平降至3.16元/平。

图片

25 钰龙旭辉半岛

物业费由3.15元/平最低降至2.68元/平。

图片

26 中海光谷锦城

中海物业曾宣布物业费由3.3元/平降至2.8元/平,后来又降至2.6元/平。(注:万科成功应聘后,新物业费标准为2.8元/平。)

图片

27 招商依云华府

物业费由3.3元/平降至2.8元/平。

图片

28 长江青年城

物业费由3.2元/平降至2.35元/平。

图片

29 华发未来城

高层物业费由2.68元/平降至2.09元/平;叠拼、合院物业费由3.2元/平降至2.69元/平。

图片

30 华发中城中央荟

高层物业费由2.98元/平降至2.09元/平。

图片

31 中关村动漫城

物业费由3.58元/平降至2.8元/平。

32 海格公馆

物业费由2.8元/平降至2.5元/平。

33 纽宾凯麓院

物业费由2.98元/平降至2.78元/平。

34 港湾新城

物业费下调至2.3元/平。

图片

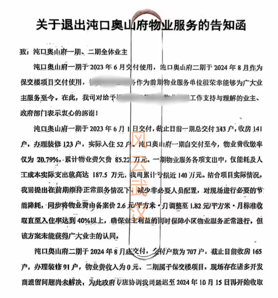
35 沌口奥山府

物业费由2.6元/平调整至1.82元/平。

图片

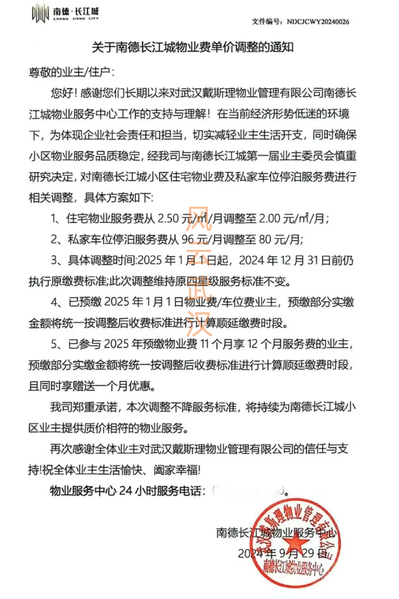
36 南德长江城

物业费从2.5元/平降至2元/平。

图片

37 海昌天澜白鹭湾

原物业曾宣布物业费由2.8元/平降至2.1元/平。(注:已更换新物业)

图片

38 碧桂园克拉公馆

商业由3.5元/平降至3.0元/平,底商由5.0元/平降至4.5元/平。(注:已更换新物业)

39 恒大科技旅游城

高层由2.5元/平调整至2元/平。

图片

40 新影华翔城

高层住宅由2.6元/平降至1.25元/平,洋房由2.8元/平降至1.40元/平。

41 中国铁建御湖

物业费由3.6元/平调整为2.9元/平。

图片

42 鼎鑫摩卡小镇

物业费降至0.5元/平—1.9元/平。

43 汇悦天地

物业费从3.5元/平下调至2.9元/平。

图片

44 华生国土郡城

物业费由2.2元/平降低至2.0元/平。

图片

45 联投金色港湾

三期物业费从3元/平下调至2.48元/平。

图片

46 阳逻当代满庭春

物业费由2.17元/平降至1.8元/平。

图片

47 正商金域世家

原物业曾宣布物业费由3.2元/平降至2元/平。(注:万科已成功应聘,新物业费为2.8元/平。)

图片

48 联投光谷瑞园

第一次降价:高层住宅由2.9元/平降至2.5元/平,洋房由3.3元/平调整为2.8元/平。第二次降价:高层由2.5元/平调整为2.2元/平;洋房由2.8元平调整为2.5元/平。

图片

49 联投驿园

第一次降价:物业费由3.5元/平降至2.8元/平。第二次降价从2025年11月开始,住宅物业费单价调整为2.5元/平。

图片

50 新希望锦粼九里

方案一、高层物业费由3.2元/平降至2.6元/平;

方案二、高层物业费由3.2元/平降至2.4元/平。

图片

51 福集华府

武汉缘安居物业主动退出,目前,已引入碧桂园物业,物业费由2元/平降至1.5元/平。

图片

52 孔雀城滨江苑

1.高层物业费由2.40元/平降至1.77元/平;

2.洋房物业费由2.65元/平降至1.8元/平。

图片

53 金地雄楚一号

原物业官宣:高层住宅物业费由2.4元/平降至1.9元/平,LOFT由3.2元/平降至2.7元/平,酒店公寓由3元/平降至2.5元/平,商业由3.5元/平降至3元/平。

(注:万科已成功应聘,目前高层住宅2.4元/平,LOFT3.2元/平,酒店公寓3元/平,商业3.5元/平。

图片

54 碧桂园东境

高层住宅物业费由2.4元/平降至2.1元/平,叠拼由3.0元/平降至2.7元/平。

图片

55 阳光100上东坊

住宅物业费降至2.0元/平,商业物业费降至4.5元/平。

图片

56 孔雀城问津兰亭

物业费由2.5元/平降至1.86元/平。

图片

57 金地格林东郡

物业费由2.95元/平降至2.68元/平。(注:目前正在进行物业选聘)

58 新世界恒大华府

物业费由2.6元/平降至2.3元/平。

图片

59 城投四新之光

物业费由3.1元/平降至2.6元/平。

图片

60 宝业航天府

物业费由2.4元/平降到1.77元/平。

61 碧桂园十里春风

物业费由3元/平降到2.57元/平。

62 美好长江首玺K3

物业费由2.8元/平降至1.8元/平(注:和泓物业已进场)。

图片

63 东庭郡园

住宅物业费由1.8元/平降为1.5元/平。

图片

64 人信汇天誉

住宅物业费由2.98元/平降为2.6元/平。

图片

65 美的云筑

高层物业费由3.3元/平降为2.65元/平;洋房由3.6元/平降为2.95元/平;商铺由6元/平降为5.5元/平。

图片

66 华发中城公园首府

高层物业费由2.98元/平降为2.09元/平;合院由3.5元/平降为2.99元/平。

图片

67 绿地美湖

一期:联排物业费由2.8元/平降为2.3元/平,叠拼由2.5元/平降为2.0元/平。

二期:高层物业费由2.5元/平降为1.98元/平,别墅由3.5元/平降为3.0元/平,商墅由4.0元/平降为3.5元/平。

图片

68 长存花园

物业费由2.98元/平降为2.3元/平。

69 绿地光谷星河绘

物业费由3.0元/平降为2.5元/平。

图片

70 佳兆业滨江新城

物业费由2.98元/平降为2.235元/平。

图片

71 国创光谷上城

小高层物业费由2.5元/平降至2.2元/平;高层物业费由2.8元/平降至2.5元/平。

72 星河2049

物业费由3.5元/平降至2.68元/平。(注:原物业已被解聘,目前正在进行新物业选聘)

图片

73 德雅国际城万家华府

物业费由2.68元/平降至2.08元/平。

图片

74 光谷创新天地二期

物业费由3.5元/平降至3.2元/平。

图片

75 关谷南山天樾

高层物业费由3.0元/平降至2.65元/平;叠拼由3.8元/平降至3.36元/平;商铺由5元/平降至4.42元/平。

76 万达御江一期

万科物业给出两套方案供选择:1.67元/平,1.89元/平。

图片

77 新城璞樾门第

物业费由3.2元/平降至2.8元/平。

图片

78 保利阅江台沁园

物业费由4.0元/平降至2.98元/平。

79 华发峰尚

高层物业费从2.60元/㎡/月降至2.09元/㎡/月;叠拼物业费从2.80元/㎡/月降至2.40元/㎡/月。

图片

80 万科花山紫悦湾

高层物业费从3.28元/平降至2.78元/平;多层物业费从3.28元/平降至2.98元/㎡/月。

图片

81 金地天悦

住宅物业费从2.95元/平降至2.68元/平;商业物业费从3.28元/平降至5.5元/㎡/月。

图片

82 远洋万和四季

原物业曾宣布住宅物业费从3.5元/平降至2.8元/平。(注:保盘失败,万科物业已进场,新物业费为2.98元/平)

图片

83 江山樾

物业费从3.18元/平降至2.5元/平。

图片

84 俪湖雅居

物业费从2.6元/平降至2.2元/平。

图片

85 金地悦江时代

物业费从3.2元/平降至2.68元/平。

86 知音湖畔

高层物业费从1.8元/平降至1.65元/平;小高层由1.6元/平降至1.5元/平;多层由1.5元/平降至1.4元/平。

图片

87 红星天铂

高层物业费从2.68元/平降至2.08元/平;别墅由3.5元/平降至2.9元/平;商业由5.0元/平降至4.4元/平。

图片

88 长投绿城兰园

住宅物业费从2.6元/平降至2.3元/平。

图片

89 新城璟悦城

住宅物业费从2.8元/平降至2.4元/平;商铺物业费由3.0元/平降至2.6元/平。

图片

90 新城璟棠

住宅物业费从2.9元/平降至2.5元/平;商铺物业费由3.5元/平降至3.1元/平。

图片

91 中建锦绣文城

物业费计划从2.7元/平降至2.4元/平;未获业主认可。

92 武湖清能正荣府

高层物业费由2.49元/平降至1.99元/平;多层物业费由2.78元/平降至2.28元/平;商业物业费由5元/平降至4.5元/平。

图片

93 美好名流汇

高层物业费由3.28元/平降至2.52元/平;超高层物业费由3.35元/平降至2.52元/平。

图片

94 华发越秀悦府

原物业主动离场,城市东方物业进场后,物业费实行“交5免1”,相当于物业费由2.8元/平降至2.33元/平。

图片

95 德雅国际大唐世家

高层住宅物业费2.68元/平调整为2.09元/平,商业物业费5.6元/平  调整为4.37元/平。

 后记

2025年,武汉多区陆续发布住宅前期物业服务收费指导价,进一步明确了物业服务收费的政策边界与市场导向。

截至目前,武汉主城区及江夏区、黄陂区、新洲区均已出台相应指导价标准。其中:

  • 武汉主城区:住宅前期物业服务收费共分五个等级,最高等级为3.2元/平方米/月,在基准价基础上可上浮20%,即最高不超过3.84元/平方米/月。

图片

  • 江夏区:同样划分为五个等级,最高等级收费标准为2.4元/平方米/月,可上浮20%,封顶价为2.88元/平方米/月。

图片

  • 黄陂区:最高等级基准价为2.35元/平方米/月,上浮20%后不超过2.82元/平方米/月。

图片

  • 新洲区:最高收费标准限定为2.3元/平方米/月,上浮后最高为2.76元/平方米/月。

图片

从上述指导价的出台,结合近期多个小区实际调价案例,市场信号已愈发清晰:在当前整体消费环境趋于理性的背景下,物业费下调正成为不可忽视的趋势。可以预见,未来将有更多物业企业顺应市场变化,主动优化收费标准,业主群体的居住成本压力也有望得到进一步缓解。

特别说明

本榜单由“风云武汉”持续更新,力求呈现武汉物业费调整的真实图景。如您所在小区已下调物业费但尚未被收录,欢迎提供准确信息,帮助我们不断完善这份行业参考。我们也将持续关注市场动态,及时修正更新,致力于为业主与行业提供有价值、可信赖的内容服务。

作者声明:个人观点,仅供参考