刚融资20亿,这家北京AI芯片启动IPO

图片

图片


有望成为国内可重构计算芯片领域的首个上市标杆企业。


图片

文丨猎云精选 ID:lieyunjingxuan

作者丨邵延港

自2025年下半年至今,国产AI芯片掀起上市潮。摩尔线程、沐曦股份、天数智芯、壁仞科技等陆续挂牌上市,其中摩尔线程、沐曦股份的市值也一度超过3000亿元。

此外燧原科技、昆仑芯、平头哥已准备排队上市。 

如今,“非GPU赛道”中的一只AI芯片独角兽也启动了IPO。

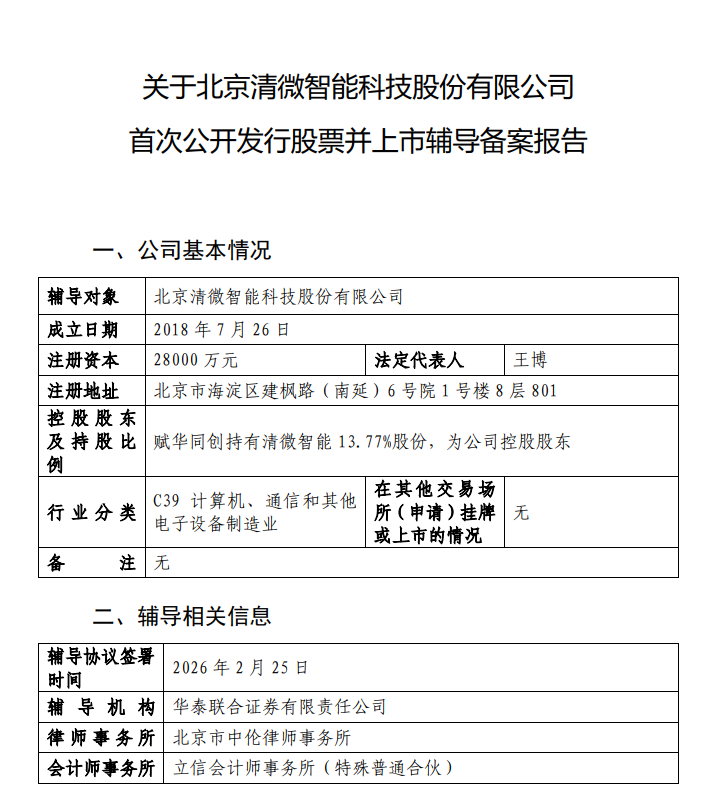
3月3日,据中国证监会官网信息披露,北京清微智能科技股份有限公司(以下简称“清微智能”)已于2026年2月25日同华泰联合证券签署辅导协议,正式启动IPO进程。

图片

来源:证监会官网截图

据悉,在2025年12月,清微智能宣布完成超20亿元的C轮融资后,清微智能就已经在准备上市事宜。此外,该轮融资后,清微智能据传估值或超过200亿元。

在国产AI芯片的“北京四大金刚”(寒武纪、摩尔线程、昆仑芯、清微智能)阵营中,清微智能是最后一家公布上市计划的企业。清微智能成立于2018年7月,核心团队来自清华大学以及海思、英伟达、苹果、AMD等知名企业,其发展最早可追溯至2006年清华大学成立的可重构计算实验室,因商业化探索,清微智能得以创立。

与当前算力市场关注焦点中的“GPU”不同,清微智能专注于可重构计算芯片的创新研发和产业应用,是国内唯一一家拥有可重构+晶圆级架构技术的AI芯片公司。若上市进展顺利,清微智能有望成为国内“非GPU”新型架构芯片领域的首个上市标杆企业。

生存于国产算力需求的背景下,清微智能的背后站着一大批地方国资、市场机构以及相关产业投资机构,百度、商汤、蚂蚁、兆易创新等均在列,还有闻名投资、卓源亚洲、松禾资本、国家集成电路基金、北京信息产业发展基金等机构支持。

如今资本市场在为AI狂热,AI芯片的稀缺性已经让摩尔线程、沐曦等标的市值飙升,来自RPU赛道的清微智能,能否重新燃起资本热情?

图片

源于清华实验室,蚂蚁百度商汤押注

2006年,清华微电子所成立可重构计算实验室,由清华大学魏少军教授、尹首一教授带队,由此开启了长达十年的潜心科研历程。

清华可重构计算专注于一种全新的芯片架构技术,其兼具通用芯片灵活性与专用集成电路高效性的优点,能根据不同的算法和应用需求灵活配置硬件资源,从而带来更高的有效算力和更低的功耗。

2015年之后,该实验室推出了三款Thinker系列芯片,基于产品的高能效比特点,可重构计算研究不久后获得了国家技术发明二等奖、中国专利金奖等权威奖项。这项技术也逐渐被重视,《麻省理工科技评论》称其为“皇冠级成就”。

在可重构计算慢慢崭露头角时,当时汉柏科技CTO王博带着团队想找一款高性能、低功耗的AI芯片,但调研了许多企业,都不尽如人意。后来,在好友介绍下,王博认识了清华大学可重构计算实验室里Thinker芯片团队带头人尹首一,当看到展现出的极高灵活性,能支持各种AI算法,并且具有很高能效比的Thinker系列芯片时,王博与尹首一经过深聊,都希望将可重构芯片进行产业化落地。

2018年,王博带领清华大学可重构计算团队创办了清微智能。

清微智能专注于可重构计算架构芯片研发,可重构芯片不属于CPU、GPU、FPGA 或 ASIC,它是一种全新类别的芯片,其特点是软件硬件都可以编程、混合粒度、芯片的硬件功能随软件的变化而变化,应用改变软件、软件再改变硬件。

清微智能虽然同在AI芯片领域,却与算力巨头英伟达有着本质区别。王博曾说,“跟着黄仁勋的轨道狂奔?我们选择成为铺新铁轨的人。”

尽管当时的市场对可重构计算还是大片空白,但清微智能在成立前,其实验室核心团队就已经推出相关产品,清微智能的任务是将可重构计算的AI芯片在各行各业应用。

在王博产业化经验与清华尹首一技术的双重加持下,这种“顶尖学者+产业专家”的模式,让清微智能在资本市场迅速获得认可。

成立后不久,清微智能就迅速完成近亿元级天使轮融资,投资方包括百度战投、分众传媒、禧筠资本、国隆资本、西子联合控股等。

天眼查信息显示,自创立至今,清微智能已经完成7轮融资,融资金额数十亿元。如今,清微智能背后站着百度、闻名投资、明智资本、卓源亚洲、北京集成电路基金、松禾资本、禧筠资本、恒盈资本、普罗资本、商汤国香资本、蚂蚁集团、西子联合、卡拉基金、兆易创新、SK中国、图灵资管等众多投资者。

图片

来源:天眼查

值得注意的是,在2025年12月,清微智能宣布完成超20亿元人民币的C轮融资,北京市属国企京能集团领投,清微智能在本轮融资后估值也超过了200亿元。

股权结构上,赋华同创持有清微智能13.77%股份,为公司控股股东。

图片

打破GPU垄断,国内RPU领军者

清微智能选择的是“非GPU”架构,王博曾说:“可重构计算一是底层技术,二是核心知识产权在自己手里,三是通用灵活,适合智能化程度越来越高的时代需求,有希望走出一条不同于国外的路线。”

让王博这位在产业界耕耘多年的技术创业者认可的,是第一次看到在实验室里看到的远低于传统GPU的能效比。

据悉,清微智能核心团队在2026年和2017年推出了三款Thinker系列芯片,三款Thinker系列芯片最高能效可达10TOPs/W(每瓦10万亿次运算)量级,最低运行功耗可达微瓦量级,可以嵌入到任何一个需要AI应用但电池容量受限的IoT设备中,由于基于可重构架构的技术路线,芯片面积和成本都能得到相应的控制。

如今,清微智能不断投入研发适用不同场景的芯片,目前已量产TX5和TX8两大系列十多款高能效智能计算芯片,面向智算中心、大模型,自动驾驶,智能安防等智能计算场景,提供高性能算力支持,致力于打造自主可控的可重构通用计算生态。

图片

来源:官网截图

据悉,在产品方面,清微智能已形成覆盖“云-边-端”的完整产品矩阵,已量产的芯片主要包括TX系列的边缘端芯片和云端芯片产品。

边缘端芯片,如TX510智能视觉芯片,广泛应用于智能安防、金融支付、智能家居、可穿戴设备等领域。云端芯片,如TX81芯片支持万亿参数大模型的部署,搭载该芯片的AI训推一体服务器可显著降低成本和功耗。

非主流的技术路线,在挑战主流市场时,也将面对行业主流生态的壁垒限制。清微智能目前智能不断提升可重构计算芯片的量产规模。据悉,2025年清微智能的算力卡订单累计超2万张,客户包括国网、阿里、商汤、腾讯、华为、中移动等。截至2026年初,清微智能芯片累计出货超3000万颗,产品已在全国十余个智算中心规模化落地。

清微智能在推动可重构计算芯片商业化的同时,也为AI时代中国算力芯片贡献了一个全新的技术突围路径。清微智能如今启动IPO进程,让市场看到中国AI芯片换道超车的可能。

(首图来源:猎云网)

- END -