Nature Aging重磅:鼓楼医院发现游泳可改善阿尔茨海默病认知功能

骨骼肌是一种内分泌器官,作为机体运动的主要组成部分,通过分泌肌细胞因子,影响包括大脑在内的肌肉外器官的稳态。

既往研究表明运动对阿尔茨海默病(AD)患者的认知功能有益,但其潜在机制尚未完全阐明。

2026年3月2日,来自南京大学医学院附属鼓楼医院的研究团队在 Nature Aging 杂志发表题为“Exercise alleviates cognitive dysfunction in Alzheimer’s disease mice via skeletal muscle-derived extracellular vesicles that enhance plaque clearance by microglia”的文章。

该研究发现,游泳这项运动可促进骨骼肌来源的细胞外囊泡(SKM-EVs)的分泌,这些囊泡随后被小胶质细胞通过胞饮作用摄取。

功能获得和功能丧失实验表明,运动诱导的SKM-EVs可诱导疾病相关小胶质细胞极化,并增强β-淀粉样蛋白斑块的清除,从而缓解阿尔茨海默病的认知功能障碍

图片

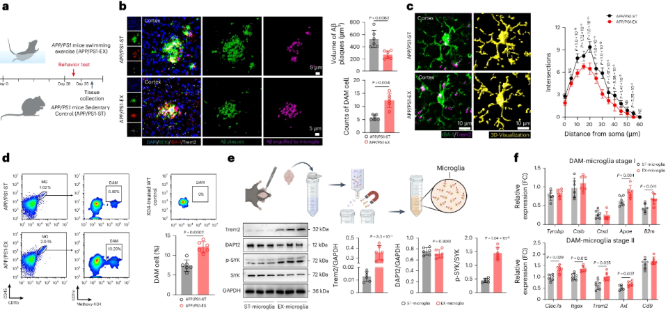
研究人员首先对6月龄的APP/PS1小鼠进行了为期4周的有氧游泳训练,发现游泳训练组(EX)小鼠大脑皮层和海马中的淀粉样斑块水平降低,并且认知功能和新物体识别能力均得到改善。疾病相关小胶质细胞(DAM)主要负责清除阿尔茨海默病中的淀粉样斑块,本研究表明运动可以诱导DAM的激活。

图片

骨骼肌作为一种内分泌器官,进一步研究发现游泳可显著提高骨骼肌中 EV 的表达水平。此外,通过引入骨骼肌特异性CD63-GFP报告基因小鼠,研究人员成功的在小鼠大脑皮层和海马中检测到了GFP信号,表明SKM-EVs能够穿过血脑屏障进入大脑。

有趣的是,研究还发现游泳运动后小胶质细胞中GFP的积累增加,表明SKM-EVs可被小胶质细胞摄取,这些结果表明游泳运动可以促进SKM-EV的分泌并使其进入小胶质细胞。

功能获得和功能丧失实验表明,运动诱导的SKM-EVs可诱导疾病相关小胶质细胞极化,并增强β-淀粉样蛋白斑块的清除。

此外,研究还发现miR-378a-3p是SKM-EVs中的关键microRNA载体,它通过靶向p110α来调节疾病相关小胶质细胞的脂质代谢。

重要的是,注射源自过表达miR-378a的肌管细胞的细胞外囊泡可减轻AD小鼠的认知障碍。

图片

总而言之,该研究结果表明,运动诱导的SKM-EVs可作为肌细胞因子,介导骨骼肌与大脑之间的通讯,为AD提供了一种潜在的模拟运动的治疗策略。

参考文献:

https://www.nature.com/articles/s43587-026-01075-5

作者声明:健康医疗分享,仅供参考