超级老人记忆力堪比年轻人?!Nature揭示海马体藏玄机!新生神经元是抗衰“秘密武器”

你有没有想过,为什么有些人活到八九十岁,记忆力依然好得惊人,Ta能记住刚见过的每个人名字,能清晰地回忆几十年前的往事,学新东西一点不比年轻人慢?而另一些人,却在这把年纪被健忘困扰,甚至走向阿尔茨海默病。这其中的差别,或许藏在大脑深处一个叫海马体的地方。更确切地说,藏在海马体里那些刚刚诞生的新神经元里。


成年后大脑还能长出新神经元吗?这个问题在科学界争论了数十年。上世纪后半叶,科学家先在老鼠身上发现 “成年神经发生” 现象,但质疑者认为啮齿动物的情况不能推广到人类。后续灵长类动物研究提供了支持,但关于人类大脑的争议从未停歇,至今仍有观点坚称成年人的神经元只减不增。


日前,发表在《Nature》的一项重磅研究给出了明确答案:来自伊利诺伊大学芝加哥分校等机构的科学家,通过单细胞 RNA 测序(snRNA-seq)和单细胞染色质可及性测序(snATAC-seq)技术,分析了 355,997 个来自人类海马体的细胞核,不仅证实了成年人类海马体的神经发生,更揭开了 “超级老人” 记忆力超群的核心秘密。


图片


研究人员获取了五类人群的脑组织样本:记忆完好的年轻人(YA)、认知正常的老年人(HA)、记忆超群的 “超级老人”(SA)、具有临床前中间病理的轻度认知障碍患者(PCI),以及确诊阿尔茨海默病的患者(AD)。其中 “超级老人” 指 80 岁以上但情景记忆测试表现堪比 50-60 岁人群的老人,他们的大脑仿佛被岁月格外优待。


研究团队在海马体中精准识别出处于不同发育阶段的神经细胞:神经干细胞(NSCs,相当于 “种子细胞”,具备分化为神经元的潜力)、神经母细胞(神经元前体,类似 “青少年” 阶段)、未成熟颗粒神经元(基本成型但尚未完全发挥功能,像即将毕业的学生),这三类细胞的存在,直接证明健康人类的海马体在整个生命周期中都在持续生产新神经元。


真正令人振奋的发现来自 “超级老人” 组。这些记忆力超群的老人,海马体中未成熟神经元的数量比同龄普通老人高出约 2 倍,即便排除个别样本差异,仍有 1.5 倍的显著优势。研究人员将这种特征称为 韧性印记(resilience signature),这正是他们抵抗大脑衰老的核心秘密武器。


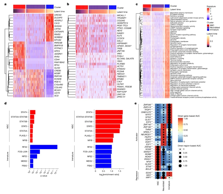
进一步分析显示,超级老人的神经发生不仅体现在数量上,更有 “质” 的优势——他们的神经干细胞、神经母细胞和未成熟神经元中,存在独特的基因调控网络,比如激活 TFDP1、ONECUT2、GLIS1 等关键转录因子,同时抑制 SOX2、MXI1 等抑制因子,这种分子网络让新生神经元更具活力,能更好地整合到记忆回路中。


图片成年人类大脑中神经发生的分子网络


而在光谱的另一端,认知衰退的轨迹同样清晰。临床前轻度认知障碍患者(PCI)的海马体中,神经发生已出现明显异常, 染色质可及性相关基因(如 RFX 家族转录因子)开始下调,这些变化在阿尔茨海默病患者中更为显著——他们的神经母细胞和未成熟神经元数量大幅减少,甚至难以检测到,同时神经干细胞数量异常增多,仿佛 “生产流水线” 出现堵塞,无法正常分化为功能成熟的神经元。更关键的是,这些变化并非始于 AD 确诊,而是在临床前阶段就已出现,且主要由染色质可及性改变驱动,而非单纯的基因表达差异,这意味着表观遗传调控的紊乱是神经发生受损的早期标志。


研究还揭示了一个更深层的规律:大脑健康与否,不仅取决于 “有多少新神经元出生”,更取决于这些神经元的 “发育质量”。不同认知状态的人,新生神经元携带的表观遗传印记存在显著差异——表观遗传就像环境给基因做的 “批注”,不改变基因序列本身,但会影响基因如何响应外界变化。例如,超级老人的未成熟神经元中,与突触可塑性、神经递质传递相关的染色质区域更具可及性,让这些新生神经元能快速融入现有神经网络。而 AD 患者的新生神经元中,这些关键区域的染色质可及性显著降低,导致神经元功能异常。这种 “质的差异”,也能解释为什么有些人大脑虽有病理改变,认知功能却依然正常——他们的新神经元更能抗压、更能适应环境。


这项研究的意义远超证实 “成人存在神经发生”,它首次勾勒出人类海马体神经发生的完整分子网络,明确了神经干细胞→神经母细胞→未成熟神经元→成熟颗粒神经元的发育轨迹,以及 STAT3、PLAGL1、RFX2 等关键转录因子的调控作用。更重要的是,它发现了认知韧性的分子基础,为干预大脑衰老提供了明确靶点。研究人员指出,超级老人的神经发生优势并非单纯由基因决定,还与星形胶质细胞、CA1 神经元的功能维持密切相关——这些细胞通过神经连接蛋白(NRXN1)、谷氨酸能受体等通路与新生神经元形成网络,共同维护认知功能。


当然,这并不意味着我们能轻易 “复制” 超级老人的大脑状态,神经发生的调控机制极为复杂,涉及遗传、环境、生活方式等多重因素。但这项研究至少带来了希望:大脑的衰老并非被动不可逆的衰退过程,即使在八九十岁,海马体仍有持续更新的潜力。下一步,研究人员计划探索饮食、运动、炎症状态等因素如何影响神经发生的分子网络,以及如何通过靶向调控染色质可及性、关键转录因子等,帮助更多人在衰老过程中保持记忆和认知健康。


回到开头的问题:为什么有些老人的记忆如此出众?这项研究给出了核心答案:他们的海马体中,新生神经元不仅数量更多,功能更优,更有独特的 “韧性印记” 保驾护航。虽然 “超级老人” 的神经发生优势背后还有太多未解之谜(如基因与环境的相互作用),但我们已明确了探索方向。对每一个正在老去的人,或是陪伴父母老去的人来说,这无疑是一个充满希望的消息:未来或许能通过针对性干预,让更多人的大脑拥有这份 “抗衰韧性”,让记忆力衰退不再是衰老的必然。


参考文献:

Disouky, A., Sanborn, M.A., Sabitha, K.R. et al. Human hippocampal neurogenesis in adulthood, ageing and Alzheimer’s disease. Nature (2026). doi:10.1038/s41586-026-10169-4

撰文 | 生物谷
编辑 | 阿拉斯加宝