这种下饭小菜竟能增强免疫力?Nature子刊:调节特定信号通路,增强抗原呈递,培养免疫“特种兵”,却不扰乱免疫平衡

问AI · 泡菜如何精准调节免疫而不过度激活?

每次炫饭的时候,都想配点下饭小菜,比如酸辣爽脆的泡菜。有了这些开胃小菜,米饭都能多炫两碗。

但泡菜这种佐餐小菜除了开胃之外,竟还能低调地调节免疫。近期,一项发表于Nature子刊npj Science of Food的研究表明,泡菜能通过JAK/STAT1–CIITA信号轴增强人体抗原呈递细胞的功能、促进CD4⁺ T细胞向效应与调节表型分化,但不影响CD8⁺ T细胞、B细胞与NK细胞的稳定状态,具有精准、温和的免疫调节作用

图片

DOI10.1038/s41538-025-00593-7

这项研究采用了随机、双盲、安慰剂对照设计,总共招募了90超重的成年人,并从中挑选了13人进行深入的免疫细胞分析。

参与者被分为三组:一组摄入安慰剂,一组摄入自然发酵的泡菜粉,另一组摄入用特定乳酸菌发酵的泡菜粉实验持续12,期间研究人员在他们服用泡菜前后分别采集血液样本,分离出外周血单个核细胞,再用单细胞RNA测序技术,逐个分析这些细胞的基因表达变化。

研究发现,泡菜并没有大幅改变免疫细胞的比例,而是悄悄调整了它们之间的沟通方式通过CellChat分析工具,研究人员绘制出免疫细胞之间的社交网络图。结果表明,泡菜组参与者体内,抗原呈递细胞(比如树突状细胞和单核细胞)变得更活跃,它们发出的信号更强,互动也更频繁

特别是在自然发酵泡菜组中,先天样B细胞和其它免疫细胞“打得火热”。而在安慰剂组中,这些细胞的交流反而减少了。也就是说,泡菜让关键的免疫细胞更有效地传递信息,但又不会过度激活整个系统,保持了免疫平衡

图片

泡菜饮食干预后外周血免疫细胞间配体-受体通讯网络的变化

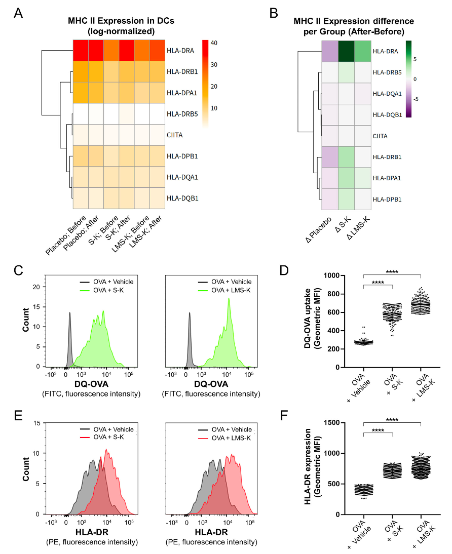
要说泡菜最显著的作用之一,是增强了抗原呈递细胞的功能吃泡菜后,树突状细胞和单核细胞中与MHC II类分子相关的基因明显上调,尤其是HLA-DRAHLA-DRB1这两个关键基因这意味着,泡菜让这些细胞更会报信,能更有效地把外来病原的信息传递给CD4⁺ T细胞,启动精准的免疫应答

图片

泡菜饮食对树突状细胞抗原呈递功能的增强作用

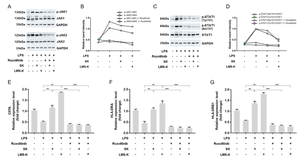
泡菜是如何做到这些的?研究人员进一步挖掘,发现它通过调节JAK/STAT1–CIITA信号通路来起作用。这条通路是干扰素下游的关键路径,控制着MHC II类基因的表达

在实验中,泡菜提取物并没有盲目增强JAK/STAT1的活性,而是校准了它的信号强度:既不过弱,也不过强,刚好维持在能促进抗原呈递的水平。当研究人员用抑制剂阻断这条通路时,泡菜对免疫细胞的增强效果就大大减弱。

图片

泡菜通过JAK/STAT1-CIITA通路调控MHC-II类分子表达

并且,免疫系统的指挥中心 CD4⁺ T细胞,在泡菜干预下也发生了有趣的变化。泡菜摄入组的参与者体内,CD4⁺ T细胞更倾向于分化为效应细胞和调节性T细胞

CD8⁺ T细胞、B细胞和NK细胞的状态则基本保持不变这说明泡菜对免疫系统的影响是有选择性的,它主要强化了适应性免疫中指挥与协调的部分,而不是无差别地激活所有免疫力,这也解释了为什么它不会引发全身性的免疫过度反应。

总体而言,这项研究首次在单细胞层面揭示了泡菜对人类免疫系统的调节机制:它通过JAK/STAT1–CIITA轴增强抗原呈递功能,促进CD4⁺ T细胞分化,同时不扰乱整体免疫平衡

当然,研究也有其局限性,比如样本量较小、人群相对单一,未来还需要更大规模的研究来验证这些发现。看来,泡菜这种传统发酵食品,不仅风味独特,更蕴含着微生态与人体免疫互动的智慧。


参考资料:

[1]Lee, W., Moon, HR., Choi, H.et al. Single-cell RNA sequencing reveals that kimchi dietary intervention modulates human antigen-presenting and CD4⁺ T cells. npj Sci Food 9, 236 (2025). https://doi.org/10.1038/s41538-025-00593-7

来源 | 梅斯学术
撰文 | JY
编辑 | 木白