这些病曾经“无解”,如今在乐城找到答案

图片
图片


2026年2月28日是第19个国际罕见病日,主题是“不止罕见”。在全球,7400余种罕见病影响着超过4.2亿人。在我国,罕见病患者人数不少于2000万。这些数字背后,是一个个鲜活的生命,是一段段辗转求医的艰辛历程,也是一个个家庭对希望的执着守望。


作为全国唯一的“医疗特区”,海南博鳌乐城国际医疗旅游先行区依托“先行先试”的特许政策,正在为这些罕见病患者点亮生命的曙光。通过着力打造罕见病创新中心,加速引进国际创新的罕见病治疗方案,乐城先行区帮助越来越多的国内罕见病患者走出“无药可用”的困境。


此外,为解决患者“用药难、用药贵”的问题,乐城先行区连续6年推出“乐城全球特药险”,并与北京、上海等全国60多个医保统筹区开展深度合作,让创新药物惠及更多地区的患者。2025年推出的乐城全球特药险包含国内药50种、进口药品70种,其中有28款是罕见病药品,25款为罕见病进口药品。





01

从乐城走向全国,短肠综合征患儿见证“乐城速度”




在第六届进博会开幕式上,李强总理同中外嘉宾分享了三个故事,其中一个就是4岁罕见病短肠综合征患儿在乐城快速用上国际创新药的故事:“2022年,一家日本制药公司带着治疗消化系统罕见病的新药来到进博会,并与海南博鳌乐城国际医疗旅游先行区现场签了约。新药上市常常动辄数年,但在进博会的助力下,这款新药仅用不到半年时间就进入了博鳌的医疗机构。”


图片


这款药物是来自武田的替度格鲁肽,适用于治疗短肠综合征(SBS)成人和1岁及以上儿童患者。短肠综合征患者因广泛小肠切除或旷置后,肠道有效吸收面积显著减少,难以维持营养需求。2023年5月,4岁的患者果果(化名)成为国内首个用药患者。持续用药后,果果的身体和精神状态显著好转。


如今,这款药已获批全国上市,并通过乐城真研医保创新应用试点被纳入商保创新药目录,为短肠综合征患者群体提供了全新的治疗选择,极大改善患者的生活质量。


相关阅读👇

李强总理分享的“进博故事”,提到了海南博鳌乐城先行区!

始发站乐城!当肠道只剩35cm,他们如何改写命运?

乐城借助进博会平台加速推动政策红利释放:从首展到落地仅6个月,患儿用上“孤儿药”!

4岁短肠综合征患儿在乐城用上国际创新药,注射用Teduglutide完成中国内地首例注射

体重增加、身高增长……在乐城接受新药治疗的短肠综合征患儿最新情况来了→



02

全球首个且唯一获批治疗Leber遗传性视神经病变(LHON)的药物




在乐城“先行先试”政策的支持下,全球首个且唯一获批治疗Leber遗传性视神经病变(LHON)的药物Raxone(艾地苯醌150mg)成功落地上海交通大学医学院附属瑞金医院海南医院(海南博鳌研究型医院,简称“瑞金海南医院”)。


图片


LHON是一种由于线粒体DNA突变引起的罕见母系遗传性视神经疾病,是世界上最严重的青少年致盲疾病之一,于2018年被纳入中国首批罕见病目录。来自凯西的Raxone作为全球首个且唯一的LHON治疗药物,通过独特的药理机制——作为抗氧化剂和线粒体电子传递链辅助因子,绕过受损的复合体I,直接传递电子至复合体III,恢复细胞ATP的生成,从而重新激活患者眼中存活但无活性的视网膜神经节细胞,改善视力损害。


目前,Raxone已成功纳入海南“乐城特药险”和江苏省苏州市“苏惠保2026”的《海外特定药品目录》,普惠医疗保险正在为更多眼科罕见病患者早日受益于创新疗法提供助力。


相关阅读👇

1天6个中国首例!眼科罕见病LHON患者在乐城瑞金海南医院用上全球创新药

全球首个且唯一治疗LHON药物Raxone在乐城获批,为眼科罕见病患者点亮希望之光



03

全球首个获批用于治疗原发性胆汁性胆管炎的强效选择性过氧化物酶体增殖物激活受体 δ (PPARδ) 激动剂





吉利德原发性胆汁性胆管炎(PBC)药物Seladelpar落地瑞金海南医院,适用于与熊去氧胆酸(UDCA)联合治疗对UDCA单药应答不佳的PBC成人患者,或作为单药用于治疗无法耐受UDCA的PBC成人患者,为我国PBC患者提供了全新的治疗选择。


图片


Seladelpar是全球首个获批用于治疗原发性胆汁性胆管炎的强效选择性过氧化物酶体增殖物激活受体 δ (PPARδ) 激动剂。原发性胆汁性胆管炎已被纳入我国《第二批罕见病目录》,Seladelpar在博鳌乐城的快速获批,体现了我国在提升罕见病创新药可及性,积极满足临床未尽需求方面的持续努力,为PBC患者带来了切实的治疗希望。


相关阅读👇

全球创新药物Seladelpar在乐城获批,惠及罕见病原发性胆汁性胆管炎患者

“吃了一年多药,指标还是下不去”,直到她来到乐城瑞金海南医院



04

全球获批的唯一一款用于软骨发育不全儿童患者的药物




先天性软骨发育不全是一种常染色体显性遗传疾病,患者会出现严重的身材矮小,头颅较躯干偏大,四肢短小更明显,与身高不成比例,未经治疗的患儿成年后平均身高低于130厘米。而且,超过80%以上的ACH患儿存在不同程度的并发症,如肥胖、高血压、脑积水、限制性肺疾病、中耳功能异常等,严重影响生活质量。



2022年6月22日,全球获批的唯一一款用于软骨发育不全儿童患者的药物伏索利肽(Vosoritide)落地乐城瑞金海南医院。该药物于2021年8月在欧盟上市,同年11月获美国FDA加速审批上市。国外临床研究结果显示,接受治疗患者的生长速度持续高于基线水平,且明显高于未经治疗患者的预期年化生长速度,未观察到骨龄加速,显现出较好的治疗效果。


目前已有近80名患儿在乐城使用上这款创新药物。每一个数字背后,都是一个孩子重新追赶身高、一个家庭重获希望的缩影。


相关阅读👇

赴一场10年之约!一颗时光胶囊,送给瑞金海南医院这些罕见病患儿

27位患儿同步用上“救命药”!乐城瑞金海南医院为这类罕见病患者带来新希望

同日5名,全国首批!这群特殊患儿在乐城瑞金海南医院用上全球创新药伏索利肽



05

守护“蝴蝶宝贝”,让脆弱皮肤不再易碎




来自凯西的全球首个用于治疗大疱性表皮松解症(EB)相关伤口的创新药物Filsuvez™(桦醇三萜凝胶)在乐城先行区获批,可治疗营养不良型和交界型两种EB亚型。这一创新疗法落地博鳌未来医院(海南省妇女儿童医学中心国际合作部暨乐城分院),为国内被称为“蝴蝶宝贝”的EB患者及其家庭带来了新的希望。


图片


Filsuvez™含有桦树皮中提取的活性成分。迄今为止针对EB开展的规模最大的全球、多中心、随机对照III期临床试验EASE研究结果显示,该药物能够提高患者目标创面愈合率、缩短创面愈合时间、降低换药频率和疼痛感,同时减少患者及照护者的伤口护理时间和相关费用。针对当前EB治疗促进创面愈合、减轻疼痛等核心未满足需求,Filsuvez™正是填补这一缺口的创新解决方案。


相关阅读👇

“蝴蝶宝贝”福音!全球首款罕见病DEB和JEB治疗药物Filsuvez™在乐城先行区获批



06

小生命的“特殊口粮”,为罕见病患儿点亮希望





依托乐城特许食品政策,国内首款适用于甲基丙二酸血症/丙酸血症(MMA/PA)1至5岁患儿的进口特医食品——唯铎宜特殊医学用途氨基酸代谢障碍配方食品成功落地乐城。


图片


甲基丙二酸血症(MMA)和丙酸血症(PA)是两种严重的常染色体隐性遗传性有机酸代谢障碍的罕见疾病,由不同酶的缺陷(MMA主要涉及甲基丙二酰辅酶A变位酶或其辅酶钴胺素(维生素B12)代谢缺陷;PA涉及丙酰辅酶A羧化酶缺陷)引起导致甲基丙二酸、丙酸等代谢物异常蓄积,进而引起一系列症状,导致生长发育迟缓和智力发育落后,需要及时进行医学干预。


唯铎宜含有较高蛋白质等同物,可以满足孩子对蛋白质中其他种类氨基酸的要求;配方中具备全范围微量营养素以及长链多不饱和脂肪酸,避免患儿营养素的缺失。目前,已有首批患者成功在乐城用上唯铎宜,获得相应的营养支持。


相关阅读👇

乐城瑞金海南医院开出特医食品唯铎宜首张处方,惠及这类罕见病患儿→


图片

除此之外

低磷酸酶血症、同型半胱氨酸尿症、

重症肌无力、I型神经纤维瘤病、

黏多糖贮积症、脊髓小脑性共济失调……

多种罕见病药物也已落地乐城先行区


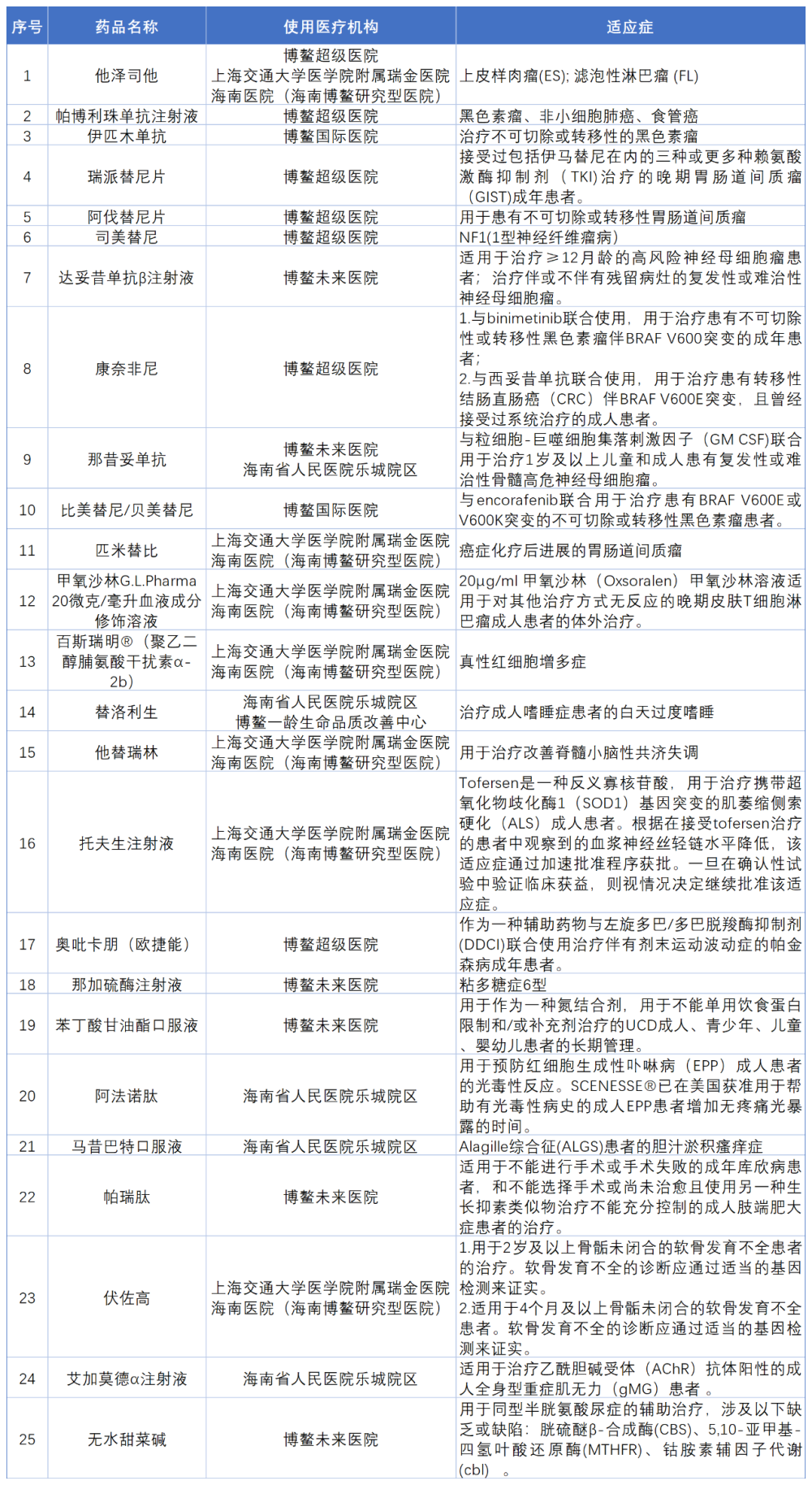
利用“先行先试”的特许政策

乐城已引进52种罕见病药物

↓↓↓

图片
图片

生而罕见,爱不罕见

在乐城“先行先试”政策与海南自贸港制度优势的双重驱动下,乐城先行区将继续积极引进罕见病创新药,统筹整合各方资源,构建覆盖筛查、诊断、治疗、保障的全链条服务体系,助力破解国内罕见病患者“用药难”“用药贵”的困境,建设罕见病领域创新发展生态圈,打造服务于罕见病患者的有效整合方案,为提升中国罕见病诊疗水平贡献“乐城力量”。

图片

在这个特殊的日子里

让我们共同关注罕见病群体

不止于疾病的罕见

更是生命的力量、希望的光芒和爱的陪伴


在乐城

我们与罕见病患者携手同行

共同点亮生命的曙光

图片图片图片

来源:乐城先行区管理局发布微信公众号
编辑:唐夏华
审核:龙继涛