狂赚 10 亿却遭重罚!九方智投暂停纳新 3 个月,证券投教第一股遭遇冰火两重天

图片
|海山
来源|博望财经

近期,国内证券投教第一股九方智投的心情有些复杂。

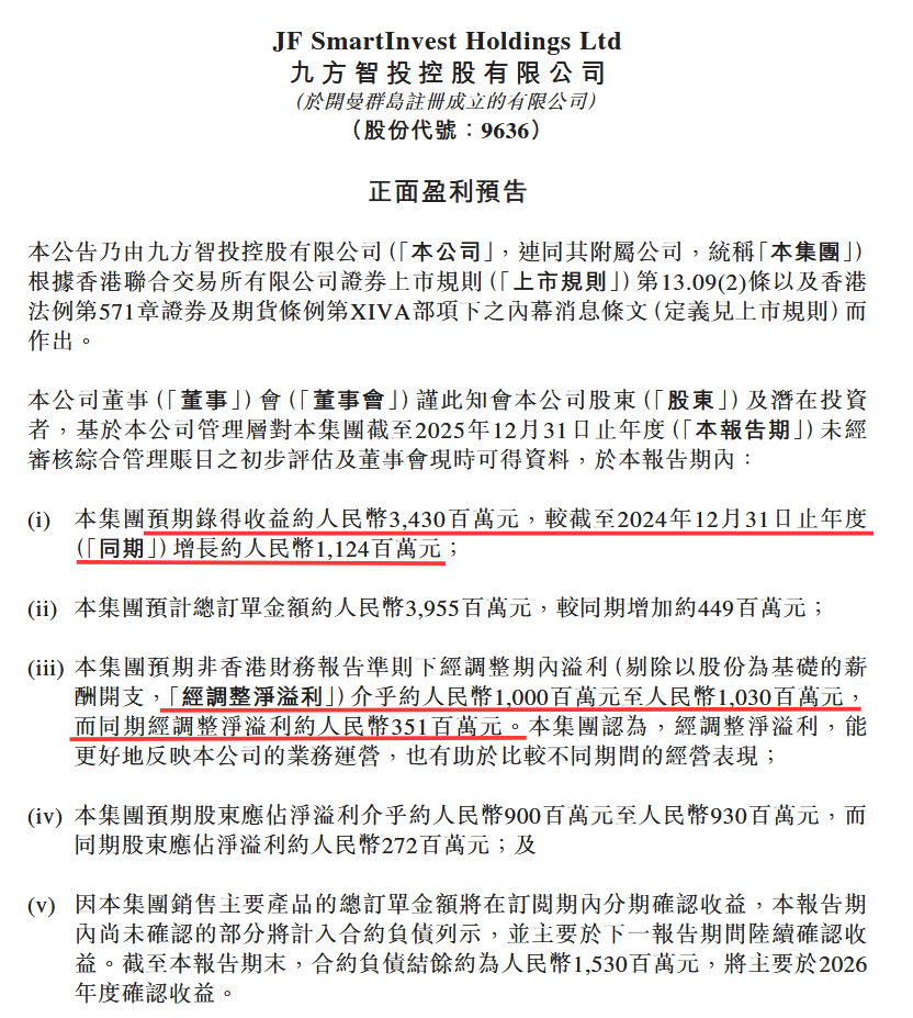
2月9日,港股上市公司九方智投控股(09636.HK,以下简称“九方智投”)发布业绩预告,预计2025年营收约34.3亿元,经调整净溢利约10亿元至10.3亿元,营收和利润均大幅增长。

同一天,附属公司上海九方云智能科技有限公司却因营销宣传内容存在误导性、直播营销有虚假不实信息等违规行为,收到上海证监局《行政监管措施决定书》,被责令改正、暂停新增客户三个月并全面整改。

二级市场上,1月26日,九方智投股价突然“跳水”,单日跌幅高达25.92%;尽管当日晚间公司迅速推出回购方案,以及后续释放业绩利好消息,但股价弱势格局仍未得到有效扭转。

九方智投是一家怎样的公司,又为何会上演“冰火两重天”的境遇?



01

亮眼的业绩

九方智投的前身是上海九方云智能科技有限公司,于1996年成立1998年取得证券投资顾问资质。此后,它不断拓展业务版图:2018年推出首个投教产品;2020年,慧投资更名为九方智投并获上海市高新技术成果转化项目认定。

20233月,九方智投在香港联交所主板上市,成为证券投教第一股,次年又将公司名由九方财富正式改名为九方智投控股

在互联网浪潮的推动下,九方智投大力布局互联网平台。2024 年 “924” 行情启动,上证指数飙升至4000点以上,大量新股民涌入股市,这为九方智投带来了极大的发展机遇。

业绩表现,九方智投与市场景气度紧密相关。受益于国内资本市场回暖,2023 - 2024年,其营收分别为19.65亿元、23.06亿元,同比增长6.23%17.33%;净利润分别为1.91亿元、2.72亿元。

29日,九方智投发布的盈利预告显示,预计2025实现收入约34.3亿元,同比增长约48.74%,经调整净利润介乎10亿至10.3亿元,同比大幅增长184.90%193.45%,归母净利润介乎9亿至9.3亿元,同比飙增230.88%241.91%

图片

来源:公司公告

九方智投将业绩增长归因于多方面。其一,2024年主要产品订单于2025年确认为收益;其二,构建立体化产品体系,深化AI赋能应用,延长客户生命周期,探索电商业务模式,强化融媒体流量运营,拓宽客户触达渠道;其三,强化对存量客户的服务,客户满意度提升,复购率超60%;其四,资本市场整体稳中有进,交投活跃带动产品需求上升,以上交所2025A股市场新开户数创2022年以来年度新高为例,为投顾业务提供了庞大潜在客群。

不过,细究之下发现,与2025年上半年业绩相比,九方智投2025年下半年业绩有所回落。

2025年上半年,九方智投实现营收21亿元,同比增长133.79%;归母净利润8.65亿元,同比增长596.81%。以此计算,下半年营收约为13.3亿元,归母净利润约为0.35亿- 0.65亿元,与上半年高增形成巨大反差。

根据公司公告,下半年业绩环比下滑或部分源于收入延迟确认因素,其主要产品订单在订阅期内分期确认收入,2025年尚未确认的收入将计入合约负债,并于下一年陆续确认。截至2025年末,公司合约负债余额约为15.30亿元,而6月底该数据约为8.09亿元。



02

监管罚单落地

就在业绩利好消息刷屏之际,九方智投却遭遇了监管罚单的重击

29日,九方智投发布公告称,附属公司上海九方云智能科技有限公司收到上海证监局《行政监管措施决定书》,被责令改正并暂停新增客户3个月。

图片

来源:公司公告

根据公告,附属公司上海九方云智能科技有限公司违规事由具体包括:部分营销宣传内容存在误导性,直播营销存在虚假不实信息;合规管理和风险控制机制不健全,甚至安排未在中国证券业协会登记为证券投资顾问的员工向投资者提供投资建议。

上海证监局对上海九方云智能科技有限公司出具《行政监管措施决定书》,责令该公司改正及自收到决定书之日起暂停新增客户三个月,并立即开展全面整改工作,严格落实相关法律、法规和中国证监会规定的要求,完善内部控制,切实提高合规管理水平。在暂停新增客户期间内,该公司不得签约新客户、不得以投资者教育等名义变相开展投资咨询业务,并应当每月向上海证监局提交书面整改报告。

实际上,这并非九方云首次遭到监管关注。

20252月,九方智投的附属公司上海九方云智能就因个别未登记员工向投资者提供投资建议”“部分营销宣传内容存在误导性表述等违规行为,被上海证监局采取责令改正的监督管理措施。

如果将两份相隔一年的监管函对比,不难发现,这些老问题在经历一年所谓整改后,并未得到根治,这也直接导致监管措施升级,从2025年的责令改正变为2026年的暂停新增客户三个月倒逼企业真正重视并解决内部管理顽疾。

对于投顾机构而言,暂停新增客户将直接影响公司业绩。九方智投本次被暂停新增客户3个月,若加上后续整改与验收期,实际业务影响可能长达四五个月,在此期间公司几乎无法产生新的销售收入。

并且,此次监管措施落地,还将进一步引发市场对九方智投经营合规性的审视。暂停新增客户三个月的处罚,直接打乱了公司的客户拓展节奏。客户增量是支撑投教类企业持续增长的核心动力,短期内可能导致订单规模增速放缓,进而对后续业绩增长形成压制。



03

发展隐忧待解

2024“924”A股市场开启牛市行情后,个人投资者大量涌入。上交所数据显示,2024A股新开户2499.89万户,同比增16.6%,其中近半账户在第四季度开设;2025年新增开户数也达2733万户,同比增长约9.67%

新股民的涌入,让九方智投捕捉到业绩增长契机。公司通过直播、短视频等平台引流。截至20256月底,运营MCN账户994个,同比增加506个,累计关注人数达6306万,同比增长1747万人。

投流方面,九方智投也舍得“花费银子”公司2025上半年销售及营销开支高达6.62亿元,同比增长近两成,是同期销售成本的2.67九方智投表示,销售及营销开支的增长,主要由于公司为拓展业务增加了互联网流量采购支出。

值得注意的是,九方智投在财报中强调,在确保合规的基础上,公司推进学习机电商模式、探索App应用市场投放等,拓展流量运营场景边界。

然而,在相关投诉平台,有大量涉及九方智投的用户投诉,集中投诉该公司存在夸大投资水平吸引购买高阶的会员服务。结合案例来看,多数用户即使购买不菲的会员套餐,亦出现亏损,部分用户声称累计亏损数十万元。有大量类似遭遇的投资者直呼被“割韭菜”。

中国证券报20258月曾撰文指出九方智投荐股营销中的“套路”。记者调查发现,认购其产品后,一个月接收108只个股荐股信息,综合测算浮亏个股数量占比高达51.85%,部分推荐个股跌幅近17%,却不见投顾建议。

九方智投常放大个别成功案例,回避整体业绩波动,构成片面信息披露,损害投资者信任,也加剧了公众对整个第三方投顾行业的信任危机。

二级市场上,九方智投的近期表现引发了不少担忧。126日下午,公司股价突发跳水跌幅一度超过30%收盘跌幅高达25.92%,市值蒸发超60亿港元。

当晚,公司紧急发布回购公告拟斥资不超过1亿美元回购股份,回购数量不超过其总股本的10%。董事会称相信当前股价未能反映公司实际价值,并强调回购计划旨在管理层对公司未来发展的信心

图片

来源:公司公告

然而,在随后的多个交易日中,公司股价持续走低。尽管在发布了业绩预增公告后,股价经历了短暂的小幅震荡回升,但无力改变弱势格局。

截至225日收盘,九方智投股价报收于37港元/股,当日下跌4%。与2026年以来67.45港元/股的高点相比,股价已近乎腰斩。

图片

来源:同花顺

近年来,证券投顾行业的监管力度持续升级。iFind数据显示,2026年以来已有5家投资咨询机构收到行政处罚,多家持牌机构因营销误导、直播违规荐股等问题被罚。

从行业发展的层面审视,九方智投此次受罚,是证券投教行业强监管风暴一个缩影。监管推动行业从粗放扩张转向高质量发展,行业竞争核心从流量争夺转向综合性实力比拼。

对于九方智投而言,若想在未来实现稳健发展,关键在于严格坚守合规底线,持续提升服务品质,并着力重塑品牌公信力。至于其后续发展状况究竟如何,我们将持续予以关注。