锦欣康养冲刺港股:9个月营收5.5亿 刚获4000万美元入股 估值近18亿

图片

雷递网 雷建平 2月27日

锦欣康养产业集团有限公司(简称:“锦欣康养”)日前递交招股书,准备在港交所上市。

图片

锦欣康养成立以来获得多轮融资,锦欣康养2026年初进行了两轮融资,B-1轮、B-2轮投资方均为OrbiMed,一共投了4000万美元,投后估值为17.7亿元,每股成本为8元。

9个月营收5.47亿

锦欣康养是一家机构养老服务机构,战略重点是向高龄(即80岁以上)及有更迫切养老需求的老年人(如行动不便、慢性病及认知障碍的人士)提供医养结合服务。

中国机构养老服务市场的医养结合提供商的市场机遇巨大。

根据弗若斯特沙利文的资料,受中国老年人口增加(包括其他因素)推动,中国机构养老服务行业的市场规模于2024年为1334亿,并预计将于2030年增至1,894亿元,及于2035年增至2,282亿元,2024年至2030年的复合年增长率为6.0%,2030年至2035年的复合年增长率为3.8%。

于2025年11月,锦欣康养订立2025年上海收购协议,并进一步收购上海国松的股权,以致截至最后实际可行日期持有上海国松合共90%股权。

此外,于2025年12月,锦欣康养订立协议,以在锦欣康养于2024年收购该等公司的股权后,收购Alpine Goals及Classic Edge的剩余股权权益以及Fresh Miracle(即相关香港安老院舍的控股公司)的全部股权权益。

招股书显示,锦欣康养2023年、2024年营收分别为4.89亿、6亿元;毛利分别为1.06亿、1.41亿元;经营利润分别为4421万、6188万元;期内利润分别为2706万、4031万元。

图片

锦欣康养2025年前9个月营收为5.47亿元,毛利为1.23亿元,经营利润为4196万元,期内利润为2611万元。

图片

截至2025年9月30日,锦欣康养持有的现金及现金等价物为1.74亿元。

OrbiMed是股东

锦欣康养执行董事分别为锺勇、晏云、袁景涛,非执行董事分别为王国玮博士、吕蓉博士、徐骏;独立非执行董事分别为王彬博士、陈树云、李建伟博士、涂文伟博士。

图片

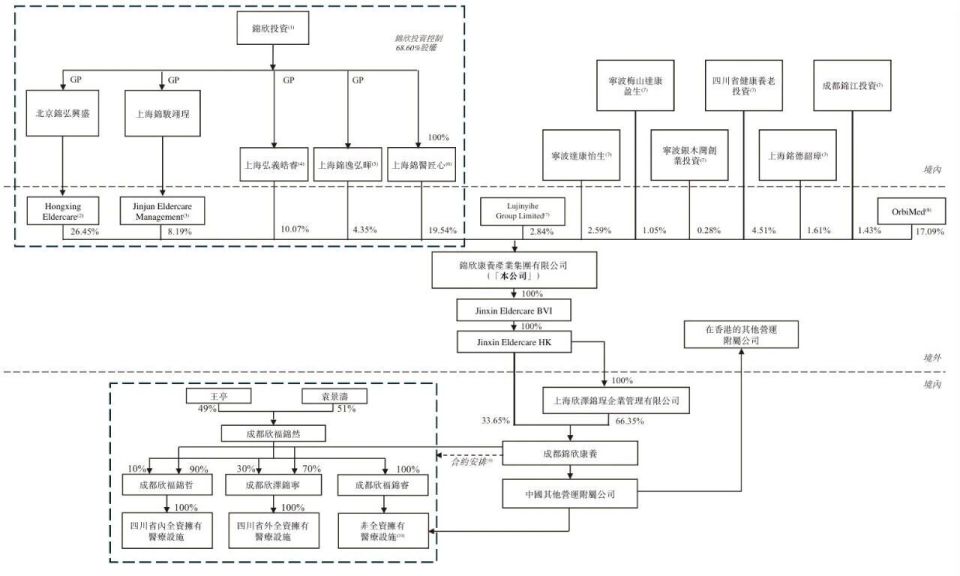
锦欣投资为大股东,通过Hongxing Eldercare持股为26.45%,通过Jinjun Eldercare Management持股为8.19%,通过上海弘义皓睿持股为10.07%,通过上海锦逸弘晖持股为4.35%,通过上海锦医匠心持股为19.54%,一共控制68.6%股权。

图片

Lujinyihe Group持股为2.84%,宁波梅山达康盈生持股为1.05%,宁波银木湾创业投资持股为0.28%;

四川省健康养老投资持股为4.51%,上海铭德韶璋持股为1.61%,成都锦江投资持股为1.43%,OrbiMed持股为17.09%。

———————————————

雷递由媒体人雷建平创办,若转载请写明来源。