钨粉价格一年上涨470%,这两家下游上市公司接连发函涨价

每经记者:黄海    每经编辑:文多

钨价“狂飙”,下游的硬质合金厂商掀起涨价潮。

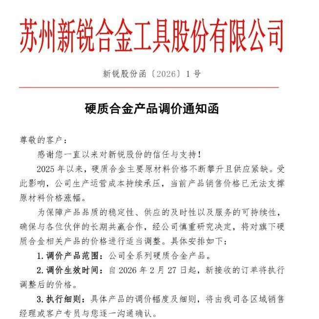
2月26日,新锐股份(SH688257,股价59.93元,市值151.27亿元)通过官方微信公众号发布硬质合金产品调价通知函。函件中,新锐股份表示,自2025年以来,硬质合金主要原材料价格不断攀升且供应紧缺。受此影响,公司生产运营成本持续承压,当前产品销售价格已无法支撑原材料价格涨幅。

图片 ""新锐股份调价函 图片来源:微信公众号截图

基于上述理由,新锐股份表示自2026年2月27日起,新接收的订单将执行调整后的价格。至于具体产品的调价幅度及细则,将由业务人员与客户逐一沟通确认。

无独有偶,就在一天前,华锐精密(SH688059,股价123.25元,市值123.23亿元)也通过微信公众号官宣开工复工暨产品调价公告,并表示现有价格已经无法承担原材料价格涨幅。值得注意的是,这已是华锐精密近三个月来下发的第四份涨价通知,距离上一份仅过了一个月。

图片 ""华锐精密调价函 图片来源:微信公众号截图

钨价一年上涨470%

“自2025年以来,全球钨产业链供需失衡加剧,叠加政策管控、需求爆发等多重因素,钨粉、钴粉、碳化钨粉价格开启持续上涨模式,屡创历史新高。”今年1月26日,华锐精密在连续三次上调产品价格后发文解释涨价原因,特别提到“钨”价变化是核心诱因。

“经权威机构分析指出,当前钨价已刷新历史最高价,且因供需矛盾短期难以缓解,后续仍可能维持高位运行。”华锐精密称。

据华锐精密援引的中钨在线数据,截至2026年2月25日,钨粉已达1800元/公斤。对比2025年一季度,钨粉价格还在316元/公斤左右,期间涨幅已经高达470%。

钨粉价格上行直接推动刀具成本上升。“面对原材料价格的持续上涨,华锐精密已尽最大努力通过内部优化、效率提升等方式消化成本,但成本压力仍然较大⋯⋯我们深知价格的变动会给您的采购计划带来不便,但在原材料价格持续上涨的形势下,频繁调价实属无奈之举。”华锐精密称。

下游头部厂商营收利润双增

原材料价格上行,但头部数控刀具厂商去年的营收、利润迎来双增。

华锐精密最新披露的投资者交流纪要中,曾有投资者问及公司业绩的增长原因。彼时,华锐精密就曾回应称,报告期内,下游需求回暖,同时公司产品性能不断提升,品类日趋完善,渠道稳步开拓,产销量同比增长;同时针对报告期内碳化钨粉等主要原材料价格上涨的情况,公司相应采取涨价措施,产品整体销售价格有所提升。

此外,华锐精密也表示,公司利润增长还受益于公司提质增效,加强费用管控。同时,营业收入增长带来的规模效应也让公司期间费率有所下降。

据华锐精密2月26日晚间披露的业绩快报,2025年全年公司实现营收10.14亿元,同比增加33.65%,归母净利润为1.87亿元,同比增加74.61%。

另一边,新锐股份营收利润也呈现出双增态势。2025年前三季度,新锐股份实现营收17.89亿元,同比增长32.11%,实现归母净利润1.65亿元,同比增长22.68%。

对于业绩增长,新锐股份也曾在公告中表示,本报告期以及年初至报告期末公司的各项利润指标实现较大幅度增长,主要得益于营业收入稳步增加,为利润增长奠定坚实基础; 同时,面对原材料价格上涨的市场环境,公司通过全面价格调整,推动盈利水平进一步提升。

每日经济新闻