预防宫颈癌,盐城适龄女生可以免费接种HPV疫苗啦!(附可接种门诊信息)

【来源:盐城疾控微健康】

2025年11月10日起,我国将HPV疫苗纳入国家免疫规划,为2011年11月10日以后出生的满13周岁女孩提供免费接种服务。国家免疫规划HPV疫苗常见问题解答

1.为什么要接种HPV疫苗?

宫颈癌是女性生殖系统最常见的恶性肿瘤之一。及时接种HPV疫苗能够预防高危型HPV的持续感染,从而有效地降低宫颈癌的发生率。

2.免费HPV疫苗是几价?保护效果怎么样?

免费接种的为二价HPV疫苗,主要针对HPV16、18型。在我国,约70%的宫颈癌病例与高危型HPV16和HPV18两个亚型的感染有关,接种二价HPV疫苗可有效预防上述两个亚型的感染。

3.纳入国家免疫规划的HPV疫苗接种程序如何?

根据国家免疫规划程序,2011年11月10日以后出生的满13周岁女孩免费接种2剂次双价HPV疫苗。完成首剂接种后,间隔6个月接种第二剂次,间隔期最好不要超过一年。已按照相应HPV疫苗(任何价次)产品说明书完成全程接种的,无需再接种。

免疫功能低下者或人类免疫缺陷病毒(HIV)感染者,建议按照产品说明书的3剂次程序接种。

4.为何选定13周岁作为免费接种起始年龄?

WHO建议将9-14岁未发生性生活的女性作为HPV疫苗接种的主要目标人群,我国《子宫颈癌综合防控指南》推荐接种的重点对象为13-14岁女孩,研究表明9-14岁女孩接种HPV疫苗产生的抗体水平是15岁以上女孩的2倍以上,可见,在未发生性生活、未感染HPV前接种HPV疫苗可以获得最佳的保护效果,可以最大限度发挥疫苗预防HPV感染、防止宫颈癌发生的作用;我国部分省市开展的初一女生(大约13岁左右)免费接种HPV疫苗民生实事取得了成功经验。因此,选择满13周岁女孩免费接种HPV疫苗是综合考虑多方面因素确定的。

5.是否可以选择接种其他价次的HPV疫苗?

家长可根据自身需求,为孩子自费接种双价(史克公司)、四价、九价HPV疫苗(需自行承担费用)。

6.接种HPV疫苗有哪些注意事项?

建议接种HPV疫苗期间,避免进食已知过敏食物;部分女性有不同程度的经期不适,最好在非生理期接种;急性疾病接种疫苗可能会加重症状,建议在病情稳定或痊愈后接种;与新冠疫苗、流感疫苗接种时间最好间隔两周。

7.如果已接种一剂HPV疫苗,第二针可以接种不同生产企业的疫苗吗?

原则上使用同一疫苗生产企业双价HPV疫苗完成2剂次接种,暂不建议不同疫苗生产企业HPV疫苗替换接种。在遇到无法使用同一生产企业双价HPV疫苗完成接种程序时,可在充分知情告知前提下,使用不同生产企业的双价HPV疫苗完成后续接种。

既往接种HPV疫苗不足2剂次的目标人群,如后续剂次选择接种国家免疫规划HPV疫苗的,可在充分知情告知前提下,再接种1剂次。

8.如果处在月经期还可以进行接种吗?

可以。月经期不是预防接种的禁忌证,但如果孩子经期有明显不适,可咨询所在辖区接种门诊工作人员后考虑错开接种。

9.接种需要带什么资料吗?

接种前请确认以下信息:年龄合适;身体健康;监护人现场陪同;携带预防接种证、有效身份证件(如身份证、户口簿等)。接种前可关注下方我们公示的接种门诊服务信息,就近接种。

盐城市免规HPV疫苗接种单位信息一览表

01

亭湖区

图片

02盐都区

图片

03大丰区

图片

04

滨海县

图片

05阜宁县

图片

06响水县

图片

07射阳县

图片

08建湖县

图片

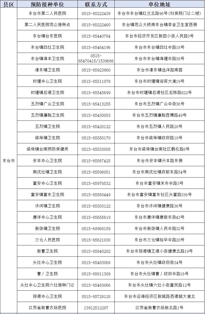
09东台市

图片

10开发区11盐南高新区

图片

        声明:此文版权归原作者所有,若有来源错误或者侵犯您的合法权益,您可通过邮箱与我们取得联系,我们将及时进行处理。邮箱地址:jpbl@jp.jiupainews.com