【春运交通气象台】2月26日:降雨频繁 出行需防范道路湿滑


湖南省气象服务中心

湖南省公安厅交管总队情报指挥中心

湖南省高速公路路网运行监测指挥中心

联合发布高速公路气象服务专报


预计受高空槽和西南暖湿气流影响,

未来三天以阴雨天气为主,

其中今天(2月26日)

湘中以南中到大雨,

湘南局地暴雨,

并伴有7~9级雷暴大风等强对流天气

28日晚

湘中及以南大部分地区中到大雨。


具体天气及影响路段



未来三天

今天白天到晚上

湘中以南、湘东北阴天有中到大雨,其中永州中部、郴州及株洲南部局地暴雨,其他地区小雨;北风3~4级,雷雨时局地阵风7~9级;最低气温8~11℃;最高气温11~15℃。

图片


27日白天到晚上

阴天到多云,大部分地区有小雨,其中湘南局地中雨;北风2~3级;最低气温8~11℃;最高气温11~13℃。

图片


28日白天到晚上

全省阴天有小到中雨,其中长沙东部、湘潭、株洲北部、娄底南部、衡阳中北部、邵阳南部、永州大部及郴州南部局地大雨;北风2~3级加大至3~4级;最低气温8~10℃;最高气温11~15℃。

图片

公路交通气象影响预报

重点关注26日、28地较强降雨造成的道路湿滑、低能见度及26日湘西南局地雷暴大风等强对流天气对交通运输安全的影响。关注局地降雨叠加可能造成的地质灾害对公路交通的影响
图片
图片
图片

2月26日至28日湖南省高速公路综合风险等级图



影响路段

                           
图片
图片
图片
图片

            

                           



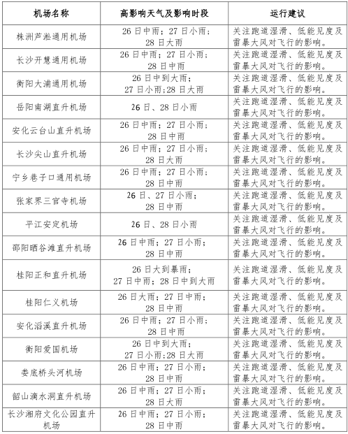
通用航空交通气象影响预报

重点关注26日至28日降雨可能引起跑道湿滑、低能见度以及局地暴雨、雷暴大风等强对流天气对飞行安全的影响。

图片


水上交通气象影响预报

关注26日和28日局地暴雨、雷暴大风等强对流天气对水运安的不利影响。

图片

2月26日(左)、28日(右)湖南省航道气象风险等级预报图


关注与建议



点防范26日、28日局地雨、强对流天气对水陆交通及通航飞行安全的影响,关注局地叠加造成的地质灾害升高风




编辑:戴帅汝
一审:曾彦彦
二审:梁潇
三审:廖春花