石景山新增4个“电子警察”!主要抓拍这类违法行为

图片

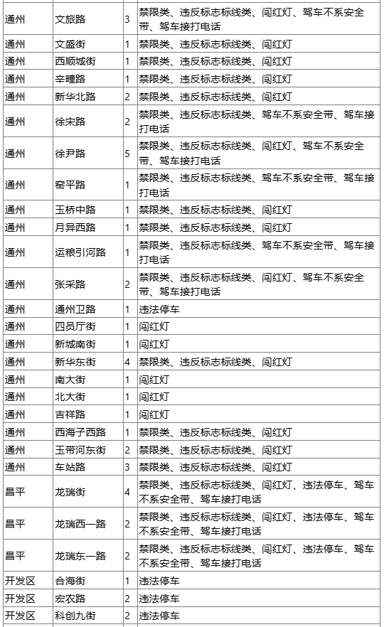
根据公安部《道路交通安全违法行为处理程序规定》等相关规定,现将本市新增的固定式交通技术监控设备予以公布。

图片
图片
图片
图片
图片
图片
图片
图片
图片
图片

2026年2月25日

来源:北京号

作者: 北京石景山官方发布