百胜智能控股股东、实控人之一、副董开年抛减持计划,减持套现最高超1亿元

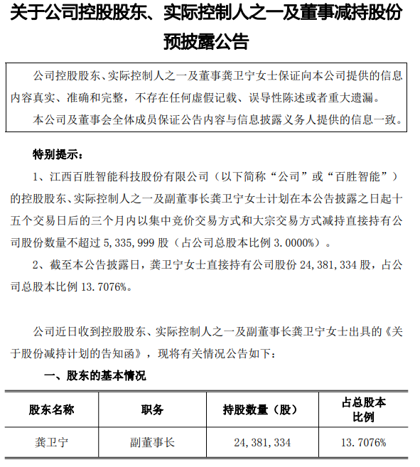
2月25日,百胜智能(301083)发布股东减持预披露公告,公司控股股东、实际控制人之一及副董事长龚卫宁,因自身资金需求,计划减持公司股份不超过533.60万股,占公司总股本的3%。

图片

减持方式分为集中竞价与大宗交易,其中集中竞价减持不超177.87 万股(1%)、大宗交易减持不超355.73万股(2%)。减持时间为公告披露之日起 15 个交易日后的 3 个月内,即 2026 年 3 月 19 日至 6 月 18 日,减持价格将参考二级市场价格,且不低于公司首发发行价格(除权除息后作相应调整)。

以百胜智能截至2月25日的收盘股价20.29元/股估算,龚卫宁本次可减持套现最高约1.08亿元。

公告显示,龚卫宁此前已作出相关股份限售及减持承诺,截至目前其严格履行了承诺事项,本次拟减持行为与此前披露意向一致,未违反相关承诺。本次减持计划实施不会导致公司控制权发生变更,且减持计划的实施存在因资金安排、市场情况等因素导致的不确定性。

截至公告披露日,龚卫宁直接持有公司 2438.13 万股股份,持股比例 13.7076%,此次拟减持股份均为公司首次公开发行前已发行股份。截至2025年三季度报,龚卫宁位列公司第三大股东。

图片

龚卫宁女士是刘润根先生的配偶,刘子尧先生是刘润根先生与龚卫宁女士之子。

江西百胜智能科技股份有限公司的主营业务是出入口控制与管理设备的研发、生产和销售。公司的主要产品是车行管理设备、人行管理设备、新能源充电管理设备。

2025年前三季度,百胜智能实现营业收入为2.54亿元,同比下降8.6%;归母净利润为3169万元,同比上升20.7%;扣非归母净利润为1121万元,同比下降38.4%;经营现金流净额为2876万元,同比增长4520.0%;EPS(全面摊薄)为0.1782元。

截至三季度末,公司总资产10.38亿元,较上年度末下降0.3%;归母净资产为8.35亿元,较上年度末增长1.3%。

来源:读创财经