NC | 吉林大学魏伟教授团队揭示呼吸道病毒感染的共性机制

    近日,吉林大学白求恩第一医院转化医学院魏伟教授团队在Nature Communications(中国科学院I区,Top期刊,影响因子:14.7)上发表题为The CXCL8/MAPK/hnRNP-K axis enables susceptibility to infection by EV-D68, rhinovirus, and influenza virus in vitro的研究论文,首次揭示呼吸道病毒(包括EV-D68、鼻病毒和流感病毒等)在感染人呼吸道细胞过程中,通过主动刺激和劫持CXCL8/MAPK/hnRNP-K信号轴以促进病毒复制的共性机制,为理解病毒与宿主之间的复杂的相互作用关系提供了新的视角,同时为开发广谱抗呼吸道病毒药物提供了多个关键作用靶点。

图片

     研究人员首先发现EV-D68病毒的结构蛋白VP4分子上存在一个类似免疫受体酪氨酸激活基序(Immunoreceptor tyrosine-based activation motif, ITAM motif)的模拟基序vITAM,能够在病毒入侵的早期有效刺激细胞Syk/PI3K/AKT信号通路活化,进而特异性上调CXCL8的蛋白表达与分泌。

图片

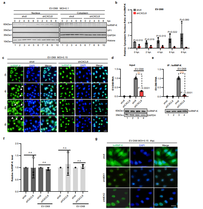
    细胞外聚积的CXCL8能够被自身细胞和周边细胞的膜受体CXCR1/2所识别,进而将信号传递到细胞内,激活MAPK(MEK1/2-ERK1/2)信号通路引起核内因子hnRNP-K的磷酸化。磷酸化修饰后会导致hnRNP-K蛋白显著的从细胞核内易位至细胞质中。核蛋白hnRNP-K对EV-D68病毒RNA复制及病毒蛋白合成具有关键作用。然而,值得注意的是,EV-D68病毒的整个复制周期均在细胞质中进行,而hnRNP-K主要定位于细胞核,这导致两者在亚细胞定位上存在空间隔离。研究人员发现EV-D68病毒巧妙的利用ITAM模拟物诱骗细胞产生和分泌CXCL8,激活CXCL8/MAPK信号轴,诱导hnRNP-K蛋白进入细胞质中结合到病毒非编码区(UTR),促进病毒在呼吸道细胞中的有效复制。

图片

      进一步的研究表明,CXCL8/MAPK/hnRNP-K信号轴对于鼻病毒流感病毒及SARS-CoV-2感染呼吸道细胞的过程中均发挥着关键作用。所不同的是,流感病毒感染宿主细胞后,通过病毒蛋白NS1激活CXCL8的表达。随后,CXCL8信号通路诱导hnRNP-K蛋白发生易位,hnRNP-K进而与流感病毒的M mRNA相互作用,并携带M2 mRNA从细胞核迁移至细胞质,从而促进M2 mRNA的出核过程。这种差异化的感染机制表明,尽管CXCL8/MAPK/hnRNP-K信号轴在多种呼吸道病毒感染中具有共性,但每种病毒都通过独特的途径加以利用。这一发现为开发新型广谱抗呼吸道病毒干预策略提供了新的靶点和思路。

图片

      总的来说,本研究揭示了呼吸道病毒蛋白分子上的vITAM基序能够激活CXCL8信号通路。病毒“借鉴”宿主趋化因子信号传递的作用模式,将有利于病毒复制的CXCL8信号在细胞间进行传递,使病毒感染的细胞和周边细胞内的核因子hnRNP-K进入细胞质内,促进病毒RNA复制或mRNA出核,增加呼吸道细胞对病毒感染的敏感性。这一发现不仅深化了我们对病毒-宿主互作的理解,还为临床治疗提供了新思路——通过抑制CXCL8/MAPK/hnRNP-K信号轴,不仅有助于缓解CXCL8过度分泌造成的炎症损伤,同时可直接遏制病毒的复制能力,实现“一石二鸟”的治疗效果。

      魏伟教授为该论文的独立通讯作者,杨清然博士为第一作者。清华大学刘凯教授、中国农业科学院哈尔滨兽医研究所孔晖晖研究员、吉林大学第一医院呼吸科温中梅教授等团队对本课题的完成提供了大力支持。本研究获得了国家自然科学基金、吉林省科技发展计划、教育部器官再造与移植教育部重点实验室开放课题、吉林大学高层次科技创新团队等项目支持。

原文DOI: 10.1038/s41467-025-57094-0
本期编辑:小黄