增设监控!抓拍违停、接打电话、闯红灯......

为加强道路交通安全管理
预防和减少道路交通事故
根据相关法律法规
交管部门增设一批交通技术监控设备

现向社会公示监控设备设置地点

查处的道路交通违法行为

图片

01

孟津区

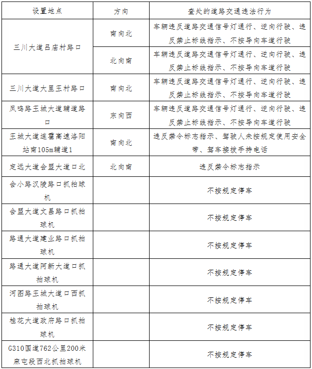
洛阳市公安局交通管理支队勤务八大队在孟津区增设交通技术监控设备,用于查处车辆违反道路交通信号灯通行、逆向行驶、违反禁止标线指示、不按导向车道行驶、违反禁令标志指示、未按规定使用安全带、接拨手持电话、不按规定停车等违法行为,公示日期为:2026225日至202633日,202634日起开始启用。
附:监控设备设置地点及查处的道路交通违法行为
图片

02

老城区

洛阳市公安局交通管理支队勤务四大队在老城区增设交通技术监控设备,用于查处车辆违反信号灯通行、违反禁止标志指示、违反禁令标线指示、未系安全带、驾驶机动车接打电话、不按规定停车等交通违法行为,公示日期为:2026226日至202634日,202635日起开始启用。

附:监控设备设置地点及查处的道路交通违法行为
图片

03

涧西区

洛阳市公安局交通管理支队勤务一大队在涧西区周山大道天津路北(197米、449米)、周山大道丽春路东(88米、232米、361米、432米)、乐山路周山大道东200米等7处增设交通技术监控设备,用于查处车辆不按规定停车交通违法行为,公示日期为:2026226日至202634日,202635日起开始启用。

希望广大群众自觉遵守交通法规
共同维护道路交通秩序
重要消息

扩散周知

来源:勤务一大队、四大队、八大队