3月20日起,网约车从业门槛放宽,年龄上限调整为63岁

各位老司机今年都几岁了?打算跑网约车到什么时候?


最近有个事关跑网约车年龄限制的重要消息:2026年3月20日起,道路运输从业人员年龄要求统一调整为不超过63周岁。


图片


根据新修改的《机动车驾驶员培训管理规定》,道路运输从业人员包括经营性道路客货运输驾驶员、道路危险货物运输从业人员、机动车维修技术技能人员、机动车驾驶培训教练员、道路运输企业主要负责人和安全生产管理人员、其他道路运输从业人员


而网约车司机和出租车司机,属于经营性道路客货运输驾驶员里的“经营性道路旅客运输驾驶员”,同样适用于第九条中“年龄不超过63周岁”这一规定。


图片


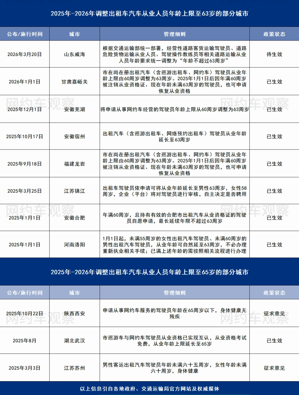
此前,嘉峪关、芜湖、苏州、龙岩、西安、武汉等11个城市正式印发网络预约出租汽车管理细则,修订了司机的年龄、户籍、车辆等规定。有的城市把司机的从业年龄上限调整至65周岁,或执行63周岁上限。


图片


从表格中可以看出,各省市关于网约车司机的从业年龄上限的标准不一,有的60岁,有的63岁。本次交通运输部的动作可以看做是在总结地方经验的基础上,通过修订全国统一的部门规章,将年龄上限明确并统一为63周岁,在全国范围内建立了一致的标准。


此外,山东东营、江苏南京、河北秦皇岛等城市在制定网约车驾驶员准入条件时,不再规定一个固定的年龄数字,而是直接以“未达到国家法定退休年龄”作为标准。


图片


图片


不知道大家还记不记得去年公布的《国务院关于渐进式延迟法定退休年龄的办法》:2025年1月1日起,男职工法定退休年龄逐步延迟至63周岁,女职工法定退休年龄逐步延迟至55周岁或58周岁。


而以上城市把网约车驾驶员准入年龄与 “法定退休年龄” 挂钩,正是为了适应国家“渐进式延迟退休”这一动态改革。做到一次修订,长期有效:只要国家修改了法定退休年龄,地方的网约车准入年龄限制就自动随之变化,无需反复启动地方立法。


图片


调整年龄上限的同时,网约车司机其他入行门槛也有所要求。想要入行的司机仍需满足“取得相应的机动车驾驶证1年以上”、“3年内无重大以上交通责任事故”、“掌握相关法规知识”等其他条件。


可以说,本次《道路运输从业人员管理规定》的修订,既是对人口老龄化发展趋势的适应,也给了一批即将退休的网约车司机继续就业的机会。司机在享受政策红利的同时,也需要持续保证自身符合安全驾驶的各项要求。


可以多跑几年网约车了,你们觉得这是好事还是坏事?