莆田市教育局发布获奖名单!


2025年陶行知“光明杯”中小学教师

征文比赛获奖名单公布


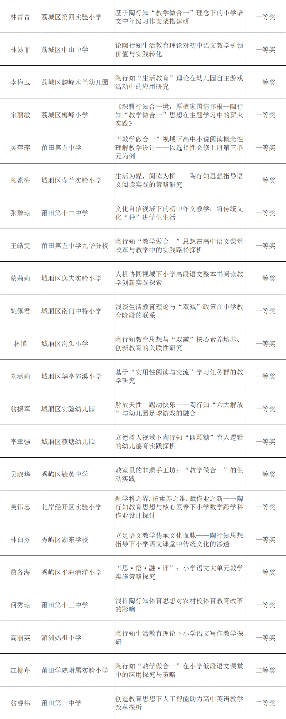
近日,莆田市教育局网站发布通知,公布2025年陶行知“光明杯”中小学教师征文比赛获奖名单。根据《莆田市教育局、莆田市陶行知研究会关于开展2025年陶行知“光明杯”中小学教师征文活动的通知》(莆教明电〔2025〕68号)精神,经个人申报、县区推荐、专家集中评审,且公示期满无异议后,本次比赛共评选出一等奖35名、二等奖45名、三等奖55名,授予优秀组织奖2个。


莆田市2025年陶行知“光明杯”教师征文比赛优秀组织奖



秀屿区教育局

城厢区华亭第二中心小学



莆田市2025年陶知“光明杯”教师征文比赛获奖名单



图片
图片
图片
图片
图片
图片
图片
图片




图片


来源:莆田市教育局网站

编辑:温露露  校对:林渝翔

值班主任:陈霖