投资超650万!淮安11个老旧小区电梯将要改造!

信息来源:淮安市公共资源交易网站


刚刚公告

投资超650万元

涉及淮安主城11个小区

电梯改造


近日,淮安市公共资源交易网站公布了两则中标信息公告。两则公告中涉及淮安主城11个老旧小区的电梯改造工程。


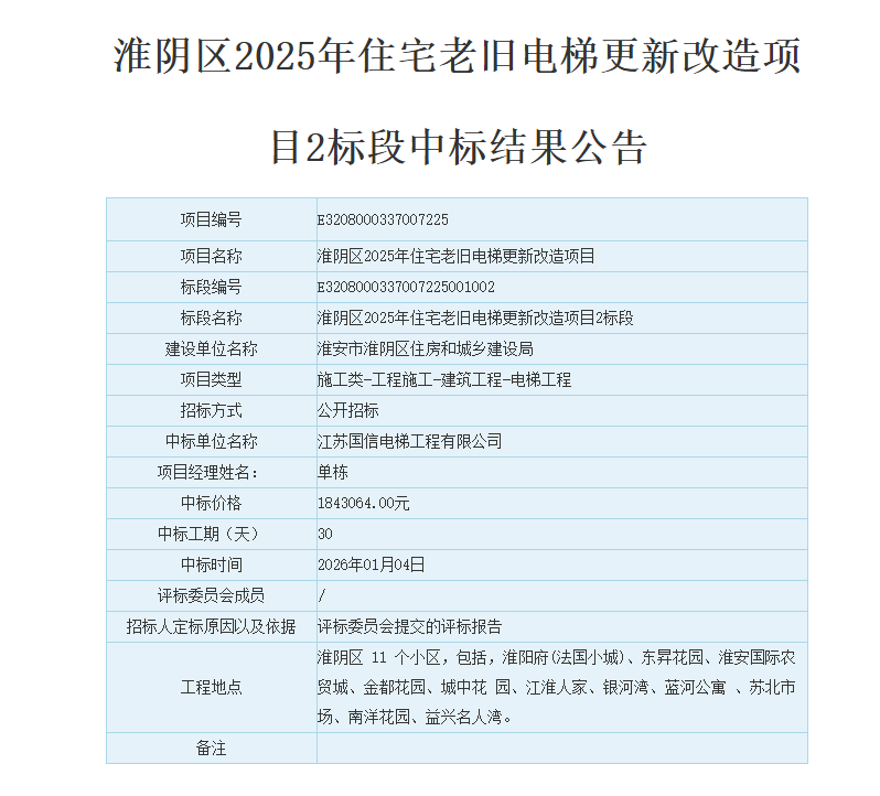
图片


这一批两个标段的电梯改造工程涉及淮阴区11个老旧小区。其中盐河南板块有7家小区,盐河北板块4家小区。


分别是:淮阳府(法国小城)、东昇花园、淮安国际农贸城、金都花园、城中花 园、江淮人家、银河湾、蓝河公寓 、苏北市场、南洋花园、益兴名人湾。


公告信息显示:此次淮阴区老旧小区电梯改造工程两个标段各被一家公司中标。


其中标段1的中标单位是:淮安德奥机电设备安装有限公司,中标金额约493万元。


图片


而标段二的中标单位则是,江苏国信电梯工程有限公司,中标金额约184万元。



图片


据去年(2025)发布的招标信息,淮阴区2025年住宅老旧电梯更新改造项目业主为:淮安市淮阴区住房和城乡建设局,建设资金来自向上争取资金及区级配套。


工程内容包括:井道内原有旧电梯拆除工程、机房孔洞调整、修补、层门保持原样、拆装工程中的修补等费用,包含对原电梯的拆除和处置、鉴定、井道土建改造、安装、检验等。



招标公告还要求施工过程中必须保证每栋楼一部电梯供正常使用。整个工程的改造周期30天。


随着高层小区的日益增加,电梯在当下住宅中的出线频率也是越来越高。


老旧小区受制于房龄的影响,电梯的损耗、故障频率更是十分容易影响居民的居住体验度。因此电梯的更新改造也逐渐成为老旧小区改造提升的重要事项。


面对全省庞大的老旧电梯更新需求,2024年起实施的国家超长期特别国债政策恰逢其时。


江苏省住房和城乡建设厅、省发展和改革委员会、省市场监督管理局迅速响应,推动政策落地。


2024年度,国家下达江苏超长期特别国债资金8.3985亿元,支持全省5599部老旧电梯更新。


2025年度,江苏再获28.917亿元资金支持19278部电梯更新,获批资金和电梯数量均位列全国第一。


除了大量资金的投入,中央经济工作会议明确提出,要优化“两新”政策实施。其中在总体延续2025年支持范围的基础上,主要增加了三个方面的更新补贴,而民生领域就包含了增加老旧小区加装电梯、养老机构设备更新。