2月20日:湖南多云到晴天 明晨湘北局地有雾

湖南省气象服务中心

湖南省公安厅交管总队情报指挥中心

湖南省高速公路路网运行监测指挥中心

联合发布高速公路气象服务专报

预计

20日至21日

以多云到晴天天气为主

22日

大部分地区有小到中等阵雨或雷阵雨

湘西南局地大雨

具体天气及影响路段

未来三天

今天白天到晚上

多云到晴天,其中21日清晨湘北局地有雾;南风2~3级;最低气温4~6℃;最高气温21~25℃。

21日白天到晚上

湘南多云转阴天,局地有小雨,其他地区多云到晴天;南风2~3级;最低气温6~10℃;最高气温24~28℃。

图片

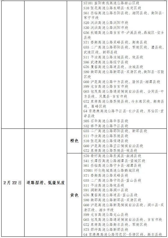
22日白天到晚上

阴天有小到中等阵雨或雷阵雨,其中怀化中部、邵阳北部局地大雨;南风2~3级;最低气温8~12℃;最高气温湘北北部18~21℃,其他地区22~27℃。

图片

公路交通气象影响预报

关注21日清晨湘北部分路段大雾及22日全省大部分地区降雨造成的低能见度、道路湿滑对交通运行安全的影响。

图片

图片

图片

2月20至2月22日湖南省高速公路综合风险等级图

影响路段

图片

图片

图片

通用航空交通气象影响预报

关注21日清晨湘北局地大雾及22日全省大部分地区降雨天气可能引起低能见度、跑道湿滑等对飞行的影响。

图片

水上交通气象影响预报

关注21日清晨湘北部分航道大雾造成低能见度对水运安全的不利影响。

图片

2月21日至22日湖南省航道气象风险等级预报图

关注与建议

1.防范21日清晨湘北部分路段大雾及22日全省大部分地区降雨造成的低能见度、道路湿滑对春运交通运行安全等的影响。

2.关注22日至23日、25日晚至26日(春节返程高峰期)局地较强降雨造成的次生灾害升高风险及短时强降水、雷暴大风等强对流天气对春运交通、公众出行等的影响。

责编:杨天朗

一审:姚茜琼

二审:毛晓红

三审:唐婷

来源:湖南天气