Nature:全员中文署名,仇子龙/程田林/李斐团队利用体内碱基编辑,在出生后治疗神经发育障碍,改善自闭症样行为

问AI · 非人灵长类实验为何加速临床转化?

撰文丨王聪

编辑丨王多鱼

排版丨水成文


由染色质重塑基因新生突变引起的神经发育障碍,目前缺乏针对性治疗方法。其中,由 CHD3 基因致病性突变导致的 Snijders Blok-Campeau 综合征(SNIBCPS)临床表现为智力障碍、自闭样行为及运动功能缺陷等核心症状体细胞基因校正能否在体内逆转此类表型,目前仍不得而知。

2026 年 2 月 18 日,上海交通大学仇子龙团队联合复旦大学程田林团队、上海交通大学医学院附属新华医院李斐团队杨侃李维克耿一啸张淑倩吴诗昊程艳波为论文共同第一作者),在国际顶尖学术期刊 Nature 发表了题为:In vivo base editing of Chd3 rescues behavioural abnormalities in mice 的研究论文。


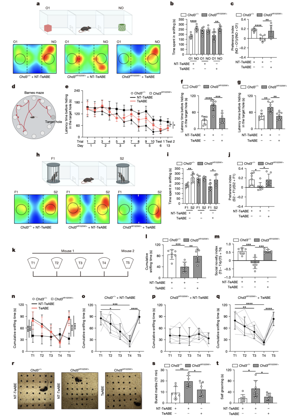
研究团队构建了一种人源化小鼠模型 Chd3hR1025W/+,该小鼠模型表现出交流发声、认知能力以及自闭症相关行为缺陷。研究团队进一步设计了一种碱基编辑器 TeABE 来修正突变的 A•T 碱基对,并通过静脉注射利用双 AAV 系统将其递送至大脑,结果显示,TeABE 编辑恢复了小鼠模型的 CHD3 蛋白水平,并改善了其认知和自闭症样行为异常。在非人灵长类动物(NHP)中,通过鞘内注射 AAV9 递送的 TeABE 实现了广泛的大脑转导和碱基编辑器重建,这一结果支持了其临床转化可行性。


这些发现表明,体内碱基编辑in vivo base editing可能是减轻 SNIBCPS 相关表型的一种可行策略,并突显了碱基编辑器在治疗遗传性神经发育障碍方面的临床潜力。


图片

Snijders Blok-Campeau 综合征(SNIBCPS)是一种常染色体显性遗传病,由编码染色质结构域解旋酶 DNA 结合蛋白-3(CHD3)的基因发生致病性突变所引起。该疾病于 2018 年首次被描述,此后已报道了超过 100 例病例。SNIBCPS 的主要临床特征包括全面发育迟缓、语言发育迟缓、智力障碍、肌张力低下、面部特征异常和大脑结构异常,且常伴有自闭症谱系障碍(ASD)。大多数病例是由单核苷酸突变引起的,也有涉及 CHD3 完全缺失和重复的病例记录在案。

CHD 蛋白家族对于染色质重塑至关重要,其依靠 ATP 水解来调节染色质结构和基因转录。该家族成员与多种神经发育障碍有关,例如,CHD2 与癫痫有关、CHD7 与 CHARGE 综合征有关,CHD8 与自闭症谱系障碍有关。


CHD3 蛋白对大脑皮层的发育至关重要,其缺乏会导致皮层神经元分化和迁移缺陷。此外,CHD3 基因突变已被证实与儿童失语症有关。CHD3 基因的大多数致病性单核苷酸突变发生在解旋酶 ATP 结合域和羧基末端域,这两个区域对其功能至关重要。尽管 ATP 结合域的突变可能会破坏 ATP 水解和染色质重塑,但这种机制并不能完全解释所有已知与 SNIBCPS 相关的单核苷酸突变所产生的各种效应。


CRISPR–Cas9 技术的出现彻底改变了基因编辑。然而,CRISPR–Cas9 引起的 DNA 双链断裂(DSB)有可能导致基因组损伤,这带来了应用的局限性。


碱基编辑(Base Editing)是一种优化的基因编辑方法,能够在不造成 DNA 双链断裂的情况下实现精确的单碱基编辑。其中,胞嘧啶碱基编辑器(CBE)能够将 C•G 转化为 T•A,而腺嘌呤碱基编辑器(ABE)则能够将 A•T 转化为 G•C。碱基编辑技术已在体内证明有效,碱基编辑基因疗法在小鼠模型中对早衰症、脊髓性肌萎缩症、自闭症谱系障碍、遗传性心脏疾病和视网膜疾病均显示出成功的效果。


在这项最新研究中,研究团队构建了人源化小鼠模型 Chd3hR1025W/+,该小鼠模型重现了 SNIBCPS 的关键特征,包括 CHD3 蛋白水平降低以及社交、认知和运动协调性异常。


研究团队进一步设计了一种 TadA 嵌入的腺嘌呤碱基编辑器——TeABE,使用双腺相关病毒dual AAV)系统,通过静脉注射进行全脑递送,在多个皮层和海马区实现了高效的特异性 A•T-to-G•C 校正,且旁观者编辑活性极低。


图片


结果显示,该体内碱基编辑疗法,恢复了小鼠模型的 CHD3 蛋白水平并改善了认知和自闭症样行为异常。此外,在非人灵长类动物(NHP)中进行鞘内双 AAV 递送,实现了广泛的神经元转导和高效的 TeABE 重建,这一结果支持了其临床转化的可行性。


图片


总的来说,这些研究结果确立了体内碱基编辑in vivo base editing作为 CHD3 相关神经发育疾病治疗方法的可行性。更广泛地说,这证明了出生后在大脑中进行精确的单碱基编辑仍可恢复蛋白剂量和功能,从而为单基因神经发育障碍的治疗提供了一个框架。


论文链接

https://www.nature.com/articles/s41586-026-10113-6