《广东省医疗机构住院诊查(临床药学)服务规范(试行)》发布

相关焦点:国家医保局《药学类医疗服务价格项目立项指南-试行》发布


图片
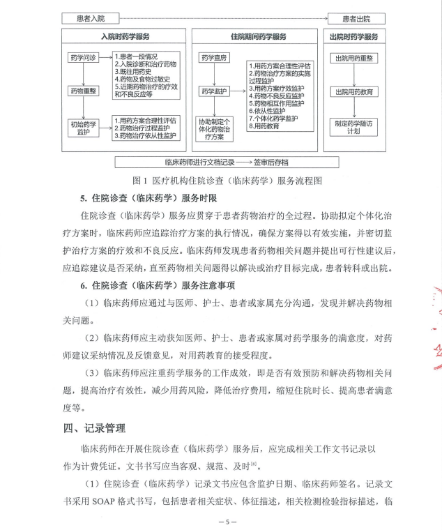
为了规范住院诊查(临床药学)相关工作内涵,推动医疗机构住院诊查(临床药学)服务规范化、标准化和同质化发展,广东省医院协会特制定广东省医疗机构住院诊查(临床药学)服务规范(试行)。
现予以公布。
附件:广东省医疗机构住院诊查(临床药学)服务规范(试行)

广东省医院协会

2026年2月11日

图片
图片
图片
图片
图片
图片
图片
图片
图片
图片


医保局支付药学服务费专区


药学服务政策大盘点

药学服务收费,这些省份落实了

河北省医保局:药学类医疗服务价格项目试行

湖南省医保局:新增和修订药学类医疗服务价格项目

福建省医保局:公立医院药学类医疗服务项目价格表

江西省医保局:新增和修订药学类医疗服务价格项目

湖北省医保局:新增和修订药学类医疗服务价格项目

山东省医保局:新增和修订药学类医疗服务价格项目

北京市医保局:新增和修订药学类医疗服务价格项目

陕西省医保局:新增和修订药学类医疗服务价格项目

四川省医保局:新增和修订药学类医疗服务价格项目

河南省医保局:新增和修订药学类医疗服务价格项目

广西自治区医保局:新增和修订药学类医疗服务价格项目

内蒙古自治区医保局:新增和修订药学类医疗服务价格

药学服务收费国家标准及依据出台!三部门联合发布

药师门诊、巡诊等是否有价值?国家医保局发布评价指南

药师门诊为正式名称,3类药学服务纳入国家医疗服务收费

国家医保局《药学类医疗服务价格项目立项指南-试行》发布

青岛市医保局:处方审核调剂等计入医院运行成本,不设立医疗服务价格项目

重磅!国家医保局正式将药师门诊、巡诊等收费项目纳入医疗服务价格立项指南(试行)


药事网&《健康指南》合理用药栏目给大家拜年📹



药事网

中国领先的互联网药师集团