警惕输入性疟疾风险,携手共度平安祥和新年

问AI · 我国消除疟疾后输入病例有何挑战?

【来源:濮阳健康教育】

岁末年初,阖家团圆之际,人员跨境流动进入高峰期。为保障您和家人的健康,市疾控中心温馨提示:警惕输入性疟疾风险,携手共度平安祥和新年!

一、跨境出行,防疟不松懈

疟疾是一种由疟原虫引起、主要通过蚊子叮咬传播的虫媒传染病,潜伏期可长达数月至数年,归国后三年内出现发热症状均需警惕。典型症状包括周期性发冷、发热、出汗,可伴有头痛、全身酸痛、乏力等,严重者危及生命。我国虽已实现消除疟疾目标,但境外输入性病例风险持续存在,海外务工、留学、旅游返乡人员是输入性疟疾的重点关注群体。

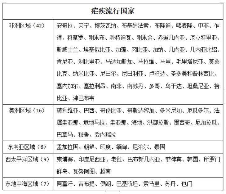
二、疟疾流行国家有哪些

根据世界卫生组织发布的《2025年世界疟疾报告》,以下80个国家为疟疾流行国家。

图片

点击查看大图

三、三步筑牢健康屏障

1. 出境前早准备:了解目的地国家疟疾流行情况,备好驱蚊剂、蚊帐、长袖衣物及抗疟药品;

2. 境外期间严防护:注意做好个人防护,做到不露宿并使用蚊帐等防蚊设施;避免黄昏、黎明蚊虫活跃时段外出,外出时穿戴防护衣物并涂抹驱蚊剂;若出现不适,及时在当地就医并留存诊疗记录;

3. 归国后不松懈:如有发热应及时到医院就诊,告诉医生境外旅居史并配合采血检查疟原虫,确诊后严格遵医嘱足量足疗程服药,切勿擅自停药,同时注意让一同回国的人开展疟原虫检测,并做好家庭防蚊灭蚊措施。

疟疾是一种可防、可治的疾病,只要诊断及时、规范用药,绝大多数患者可以完全康复。愿每位归国游子平安健康,与家人欢度团圆年!

来源|张家港疾控

        声明:此文版权归原作者所有,若有来源错误或者侵犯您的合法权益,您可通过邮箱与我们取得联系,我们将及时进行处理。邮箱地址:jpbl@jp.jiupainews.com