31省2026年稳投资路径:基建托底、产业发力、激活民间投资

问AI · 投资结构优化如何提升整体效益?

记者 王珍

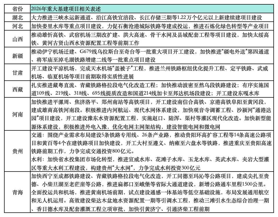
中央经济工作会议将“坚持内需主导,建设强大国内市场”列为2026年经济工作重点任务之首,并强调“推动投资止跌回稳”。界面新闻梳理31省(自治区、直辖市)2026年政府工作报告发现,各地积极部署扩大有效投资,普遍聚焦基建、城市更新、新质生产力等领域。

图片
数据来源:各地政府工作报告    制图:界面新闻
图片
数据来源:各地政府工作报告    制图:界面新闻
图片
数据来源:各地政府工作报告    制图:界面新闻

此外,各地还表示要加大对民间投资的支持力度,响应中央经济工作会议提出的“有效激发民间投资活力”。 

比如,浙江省提出“专项产业基金、新增能耗、新增工业用地支持民间投资项目比重不低于80%”的目标。江西省表示,放宽民间投资准入限制,在高技术产业、现代服务业等领域推出一批示范项目。广东省完善首台套、首批次、首版次应用支持政策,降低民间资本创新投入风险,推动科技成果转化为消费供给。

国盛证券首席经济学家熊园对界面新闻指出,从地方两会来看,2026年固定资产投资仍以“扩大有效投资”为主线,政策侧重点更加突出结构优化与民间投资带动。一方面,各地普遍强调以重大项目为抓手,加快交通、能源、水利及新型基础设施等领域建设,继续发挥基建投资对稳增长的支撑作用;另一方面,更加注重提升产业投资比重,围绕新质生产力、战略性新兴产业及数字基础设施布局增量。

“整体看,投资政策取向与当前投资动能偏弱的宏观环境相匹配,基建托底、产业投资发力、民间投资激活等将成为2026年投资端的政策组合。”熊园说。

从规模扩张向结构优化与效率提升转变

根据界面新闻统计,有16个省份在政府工作报告中给出了2026年固定资产投资增长目标,多在3%-5%之间;除河北、西藏两地和上年持平,其他省份投资增长目标均有所下调。

图片
数据来源:各地政府工作报告    制图:界面新闻

中信证券测算,2026年样本省份投资目标均值为4.3%,较2025年目标均值下降1.6个百分点,原因在于化债和财政支出转型环境下2025年投资增速普遍承压。

2025年,全国固定资产投资(不含农户)比上年下降3.8%。三大投资中,基建投资下滑2.2%,房地产开发投资下降17.2%,制造业投资增速从上年的9.2%大幅收窄至0.6%。

熊园表示,2025年以来,地产投资跌幅持续扩大、制造业投资明显回落、基建投资增速亦转负,三大分项均呈下行态势,投资动能整体偏弱。在此背景下,各地下调投资目标,更多体现对当前投资周期位置的顺势调整。

中国民生银行首席经济学家兼研究院院长温彬对界面新闻表示,各地固定资产投资的目标设定整体趋缓,且明确设定具体增速目标的省份数量减少,更多省份强调“优化投资结构”,凸显提升投资效益的考量。

中国银河证券首席宏观分析师张迪也对界面新闻表示,投资增速目标普遍下调,一方面反映出地方政府更加务实的工作态度,另一方面也隐含对提升投资效益的考量。

张迪进一步指出,从地方政府工作报告来看,提升投资效益的主要线索有四。一是探索编制全口径政府投资计划。山东、广东、海南、陕西4个省份提出探索全口径政府投资计划,全口径政府投资计划有利于集中力量办大事,有效防范政府投资重复配置和分散闲置。

二是注重发挥重大项目牵引作用。从有可比数据的8个省份看,除江西、四川、陕西重大项目年度投资额有所下降外,其他省份尤其是浙江、广东仍保持一定增长。

三是坚持“投资于人”与“投资于物”相结合。北京、天津、广东等省份提出要增加民生改善型和消费升级型投资,广东提出提高民生类投资比重,贵州也提出加大投资于人力度,加大对生育托育、普惠养老等领域的投资。

四是积极争取“两重”(国家重大战略实施和重点领域安全能力建设)、中央预算内资金和专项债额度,并激发民间投资活力。

温彬指出,从区域角度看,地方在提升投资效益方面特色明显。其中,中西部省份以重大项目为抓手稳投资,通过规模化项目布局带动产业升级与民生改善;东部发达省份则聚焦投资结构优化,重点布局科技创新、新型基础设施等领域,同时积极引导民间资本参与重大项目建设,以技术改造、高端产业投资为核心,推动投资向高质量方向转型,彰显质量优先的鲜明导向。

西部领跑、

2025年,全国有20个省份固定资产投资负增长,西南、东北以及东部一些经济大省的投资增速降幅较大。

图片
数据来源:各地政府工作报告    制图:界面新闻

温彬指出,2025年固定资产投资总体呈现“西部领跑、全国分化”的格局。具体来看,西藏是投资驱动型增长的典型代表,2025年该地投资增速虽有所回落,但仍以17.2%的增速稳居全国第一,投资结构集中化特征显著,超级工程与重大项目拉动作用强劲。甘肃2025年投资增速虽然为-1.3%,但其工业投资连续54个月两位数增长,工业领域持续高强度投入,仍是其经济尤其是第二产业增长的重要支撑。

粤开证券首席经济学家罗志恒也表示,西藏固定资产投资增速连续三年位居全国第一位,新疆固投增速位居全国第二,都是受基建投资增长带动明显。2025年,西藏、新疆基建投资分别同比增长10.2%、15.6%。

据粤开证券研究院测算,分区域看,东部、中部、西部和东北地区投资同比分别下降8.4%、2.7%、1.3%和15.5%。其中,中部地区高技术产业投资快速增长,是对冲房地产投资下行压力的关键。2025年,江西高技术制造业投资增长6.0%,安徽、湖北高技术服务业投资增长16.4%、10.8%,河南重点产业链群投资增长12.5%

东部地区投资增速低于全国,主要由于房地产等传统行业投资动能减弱,而制造业投资在多年高速增长后面临阶段性调整。2025年,广东、江苏固定资产投资分别同比下降17.3%、12.7%;其中,两省房地产投资分别下降23.6%、21.6%,制造业投资分别下降17.3%、9.8%,跌幅均大于全国平均水平。

广东省在政府工作报告中表示,外部环境变化影响加深,内需市场潜力还需进一步挖掘,投资增长动力不足,供需匹配度有待提高。江苏省表示,外部环境变化影响加深,消费需求依然偏弱,投资动力不够强,新旧动能转换任务艰巨。

东北地区投资增速垫底,源于基建投资大幅退坡、房地产投资持续低迷的影响。2025年,东北三省投资同比降幅均在10%以上,辽宁下降19%,跌幅居全国第一。辽宁省政府工作报告称,当前面临的困难挑战依然严峻复杂,一些问题矛盾亟待破解。有效需求不足,重大项目储备不够,新型消费培育不快,科技创新支撑不强,新旧动能接续不畅,车油钢等传统产业下行压力较大,新兴产业规模小,难以弥补传统产业下滑的减量。