亚马逊2000亿美元投资计划“炸场”,折射着AI时代资本逻辑的惊天变局

问AI · 裁员潮与巨额投资如何关联?

亚马逊(NASDAQ:AMZN)究竟有多疯狂!

2月5日,亚马逊公布最新一季财报,2025年第四季度实现总营收2133.9亿美元,超出市场预期。其中,AWS业务实现营收355.8亿美元,同比增长24%,创下13个季度新高。

在财报电话会议上,亚马逊宣布了一项惊人的投资计划:预计2026年资本支出(CapEx)将激增至约2000亿美元,同比大幅增长50%,主要用于AI数据中心建设、自研芯片研发及物流基础设施升级。

然而,亚马逊股价在盘后交易中一度下跌近10%,反映了市场对这一激进“烧钱”计划的普遍担忧,随着折旧费用的急剧攀升将长期拖累报表端的利润表现,自由现金流甚至有可能重回负值区间。

图片

搏出企业的未来,抢走员工的饭碗

据披露,亚马逊2000亿美元投资计划将主要用于四个关键领域:

一是AI基础设施。亚马逊正在全力推进名为“Rainier”的AI基础设施项目,已上线近50万颗自研Trainium2芯片,主要供Claude聊天机器人开发商Anthropic使用。目标到2026年底实现30%的AI计算任务由自研芯片处理。

二是自研芯片战略。公司计划继续投入资源开发专用AI芯片(如Trainium和Graviton系列),降低对第三方芯片的依赖,提升算力效率和成本竞争力。目标到2026年底实现30%的AI计算任务由自研芯片处理。

三是物流与机器人领域。亚马逊计划部署超过10万台新型机器人,目标是将订单处理时间缩短30%。同时,公司还在向美国农村地区扩张,提升当日达和次日达配送能力。

四是低地球轨道卫星网络。亚马逊推进Project Kuiper计划,旨在构建覆盖全球的通信基础设施。

然而,就在业务蓬勃发展,公布巨额投资计划的同时,亚马逊却掀起了新一轮大规模裁员潮。

近期,亚马逊宣布将裁员1.6万人,以“通过减少层级、增强所有权和消除官僚主义来强化组织架构”。这是公司三个月内的第二轮大规模裁员,计划裁减的员工总数将达到约3万人。

“裁员是优化过去,投资是押注未来。”在分析人士看来,这两起大规模裁员并非孤立的成本削减行为,而是公司试图优化传统业务的人力结构,将资源向AI相关领域进行战略性转移,核心逻辑在于争夺未来AI时代的算力底座地位和生态控制权。

从第四季度AWS业务表现看,其核心增长动力,一方面来自自研AI芯片进入收获期,公司自研芯片组合Trianium与Graviton已实现年收入超过100亿美元,同比增长超过三位数。其中,Trianium2芯片已出货140万片,支撑着全球最大的AI计算集群“Rainier项目”。

另一方面来自AI模型平台生态成熟,公司Amazon Bedrock平台新增20多个全托管AI模型,涵盖亚马逊Nova、Anthropic Claude、Google、OpenAI等主流模型,企业客户可在不同模型间无缝切换,极大降低了AI应用门槛。

此外,Rufus AI购物助手已服务超过3亿用户,在2025年贡献了约120亿美元的增量销售额。AI购物助手Rufus是亚马逊将AWS的AI能力注入零售终端的核心产品。管理层预计,Rufus每年将为公司带来超过100亿美元的增量销售额。

“AI是一次改变我们所知一切的历史性机会。”在亚马逊CEO安迪·贾西(Andy Jassy)看来,由于AI的发展,公司将需要更少的人做现有工作,而需要更多人从事新类型的工作。

一位被裁员工在社交媒体上发出的感慨,“省下来的钱拿来干嘛?买算力,买企业的未来,而不是员工的未来。”

疯狂的AI竞赛,恐慌的投资人

市场普遍认为,新一轮超级资本周期正在形成。

不同于过去围绕云计算扩容或单一技术升级,头部科技公司正在同步扩大数据中心规模、加速专用芯片布局,并重构底层系统架构,以确保在模型训练、推理部署和企业级服务中的长期供给能力。

近期,北美四大云厂商(亚马逊、微软、谷歌、Meta)相继宣布巨额投资计划,均以AI为核心,重点投入算力基础设施、数据中心建设及AI技术研发,旨在通过大规模资本开支巩固在AI领域的竞争力。

图片

从资本市场反应看,亚马逊盘后-10%,谷歌股价承压,Meta跌破关键支撑。

分析认为,资本市场正在重新评估科技公司的投资回报周期。当资本支出增速远超营收增速时,市场会质疑这是否意味着行业进入“过度投资”阶段。

以亚马逊为例,公司在AI领域的豪赌,已经造成了巨大的财务压力。截至2025年四季度末,过去一年,公司经营现金流1395亿美元,同比增长20%,同期自由现金流仅112亿美元,较上年同期的382亿美元大幅缩水70.7%。

自由现金流走弱的直接原因是资本开支猛增:过去一年,公司扣除处置和激励后用于物业和设备的支出达到1283亿美元,同比增加65%。现金流量表口径下,2025年购买物业和设备高达1318亿美元,较上年的830亿美元激增近59%,公司明确表示,这主要反映了AI相关投资。

亚马逊预测,2026年第一季度利润可能因成本上升而下滑,这加剧了投资者对“只投入不产出”的担忧。

有观点认为,亚马逊作为云计算老大,正面临微软Azure和谷歌云的猛烈追赶。如果不在AI时代维持算力优势,AWS的护城河可能会被OpenAI+Azure的组合击穿。因此,这2000亿美元既是进攻也是防守。

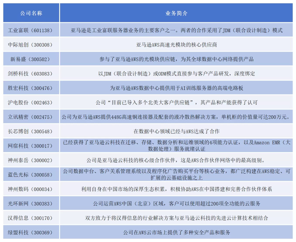
亚马逊概念股梳理

图片