湖南发布寒潮蓝色预警!部分地区将迎雨雪

·
湖南省气象台2月6日6时发布寒潮蓝色预警

预计6日8时至8日8时,湘南部分地区平均气温将下降8~10℃,最低气温低于5℃,并可能伴随5~6级大风。 

蓝色预警区域:永州中南部、郴州中南部。 

图片

预计

未来三天(2月6至8日)

受冷空气影响

湖南大部地区有小雨

其中7日湘西高海拔山区

有雨雪相态转化


图片
具体天气及影响路段
图片

图片
未来三天

图片

2月6日白天到晚上,阴天,大部分地区有小雨;北风4~5级,阵风6~8级;最低气温湘北2~4℃,其他地区5~10℃;最高气温湘南13~16℃,其他地区10~12℃。


图片
图片


7日白天到晚上,阴天,大部分地区有小雨,其中湘西高海拔地区有雨夹雪或冻雨;北风3~4级,阵风6~7级;最低气温湘北0~2℃,其他地区3~6℃;最高气温9~12℃。


图片
图片

8日白天到晚上,湘东阴天间多云,其他地区阴天有小雨;北风2~3级;最低气温1~4℃;最高气温9~12℃。


图片
图片


图片


图片
公路交通气象影响预报

图片

关注6日至8日降雨天气造成的道路湿滑及7日湘西部分地区小雨夹雪或冻雨对交通出行安全的影响。


图片图片图片

2月6至2月8日湖南省高速公路综合风险等级图

图片
影响路段

图片

图片

图片图片

图片
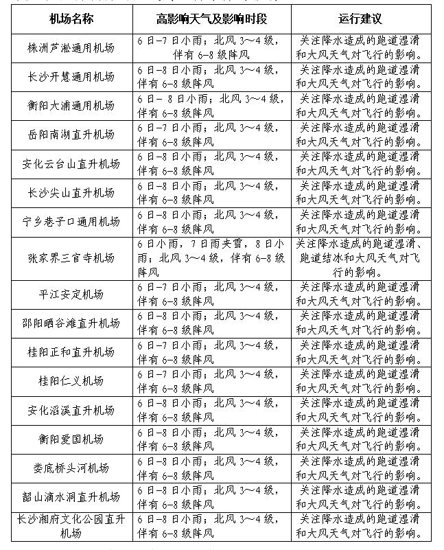
通用航空交通气象影响预报

图片

6日全省大部分地区、8日除湘东外其他地区降水可能引起跑道湿滑;7日湘西部分地区雨夹雪或冻雨天气可能引起跑道结冰;其中6日至7日大部分地区北风3~4级,阵风6~7级。需关注大风降雨降雪天气对飞行条件的影响。


图片


图片
水上交通气象影响预报

图片

6日至8日,需防范降水可能造成的低能见度以及风力加大对水运安全的不利影响。


图片

2月6日08时至8日08时湖南省航道气象风险等级预报图


图片
关注与建议
图片


1.关注6日至8日降雨天气造成的道路湿滑对公路、通航飞行的不利影响。

2.防范7日湘西高海拔地区道路结冰对交通出行的不利影响。

3.防范6日至7日局地瞬时大风对通用航空和水上交通的影响。




来源 | 湖南日报

一审|王   妍

二审|高钱华

三审|方西平

出品|掌上张家界