近日,省教育厅公布2025年基础教育综合改革优秀实践案例名单。上虞2项案例成功入选,其中学前教育段案例1项,高中教育段案例1项。一起来看!
一起来看完整名单
浙江省2025年基础教育综合改革
优秀实践案例名单
学前教育段案例
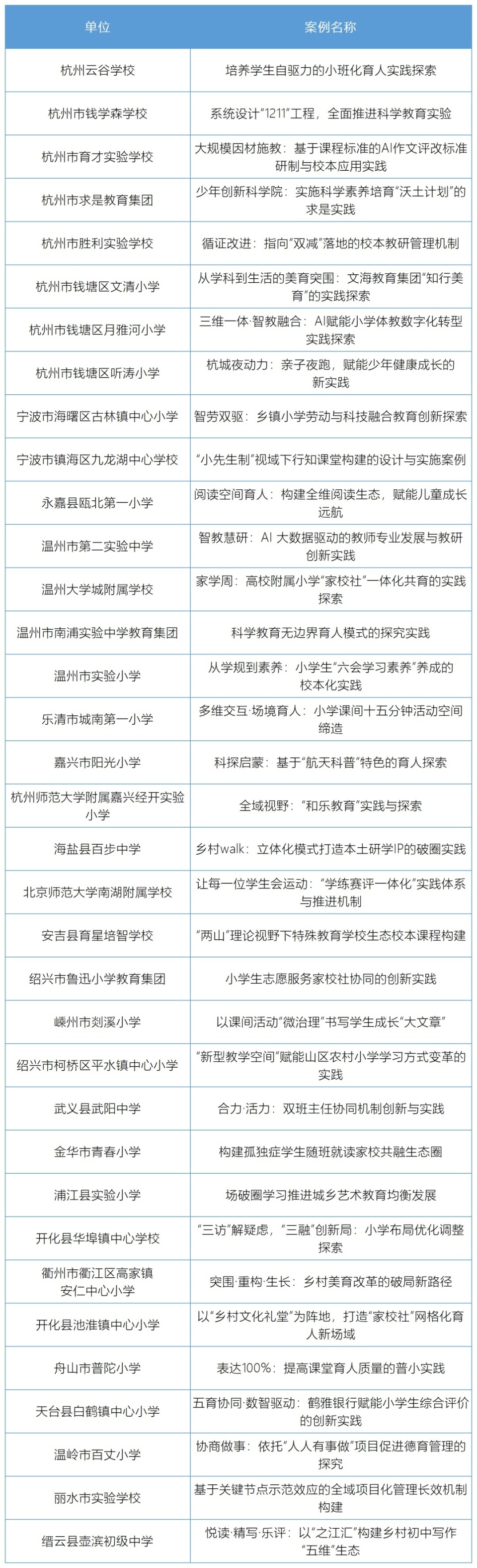
义务教育段案例
高中教育段案例
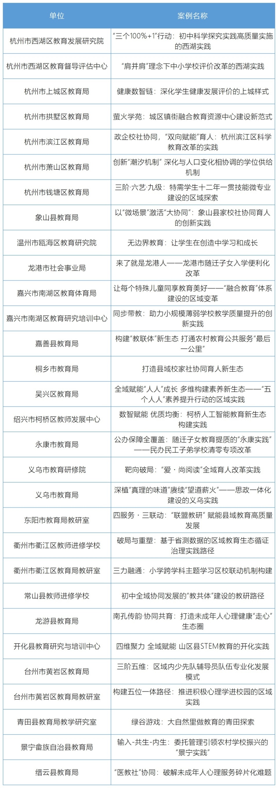
区域教育案例
来源:浙江省教育厅
【来源:百观新闻】
声明:此文版权归原作者所有,若有来源错误或者侵犯您的合法权益,您可通过邮箱与我们取得联系,我们将及时进行处理。邮箱地址:jpbl@jp.jiupainews.com
近日,省教育厅公布2025年基础教育综合改革优秀实践案例名单。上虞2项案例成功入选,其中学前教育段案例1项,高中教育段案例1项。一起来看!
一起来看完整名单
浙江省2025年基础教育综合改革
优秀实践案例名单
学前教育段案例
义务教育段案例
高中教育段案例
区域教育案例
来源:浙江省教育厅
【来源:百观新闻】
声明:此文版权归原作者所有,若有来源错误或者侵犯您的合法权益,您可通过邮箱与我们取得联系,我们将及时进行处理。邮箱地址:jpbl@jp.jiupainews.com